JavaWeb | 前端工程化

前端工程化开篇
什么是前端工程化
前端工程化是使用软件工程的方法来单独解决前端的开发流程中模块化、组件化、规范化、自动化的问题,其主要目的为了提高效率和降低成本。
前端工程化实现技术栈
前端工程化实现的技术栈有很多,我们采用ES6+nodejs+npm+Vite+VUE3+router+pinia+axios+Element-plus组合来实现
- ECMAScript6 VUE3中大量使用ES6语法
- Nodejs 前端项目运行环境
- npm 依赖下载工具
- vite 前端项目构建工具
- VUE3 优秀的渐进式前端框架
- router 通过路由实现页面切换
- pinia 通过状态管理实现组件数据传递
- axios ajax异步请求封装技术实现前后端数据交互
- Element-plus 可以提供丰富的快速构建网页的组件仓库
ECMA6Script
es6的介绍
ECMAScript 6,简称ES6,是JavaScript语言的一次重大更新。它于2015年发布,是原来的ECMAScript标准的第六个版本。ES6带来了大量的新特性,包括箭头函数、模板字符串、let和const关键字、解构、默认参数值、模块系统等等,大大提升了JavaScript的开发体验。
由于VUE3中大量使用了ES6的语法,所以ES6成为了学习VUE3的门槛之一ES6对JavaScript的改进在以下几个方面:
- 更加简洁:ES6引入了一些新的语法,如箭头函数、类和模板字符串等,使代码更加简洁易懂。
- 更强大的功能:ES6引入了一些新的API、解构语法和迭代器等功能,从而使得JavaScript更加强大。
- 更好的适用性:ES6引入的模块化功能为JavaScript代码的组织和管理提供了更好的方式,不仅提高了程序的可维护性,还让JavaScript更方便地应用于大型的应用程序。
总的来说,ES6在提高JavaScript的核心语言特性和功能方面取得了很大的进展。由于ES6已经成为了JavaScript的标准,它的大多数新特性都已被现在浏览器所支持,因此现在可以放心地使用ES6来开发前端应用程序。
历史版本:
| 标准版本 | 发布时间 | 新特性 |
|---|---|---|
| ES1 | 1997年 | 第一版 ECMAScript |
| ES2 | 1998年 | 引入setter和getter函数,增加了try/catch,switch语句允许字符串 |
| ES3 | 1999年 | 引入了正则表达式和更好的字符串处理 |
| ES4 | 取消 | 取消,部分特性被ES3.1和ES5继承 |
| ES5 | 2009年 | Object.defineProperty,JSON,严格模式,数组新增方法等 |
| ES5.1 | 2011年 | 对ES5做了一些勘误和例行修订 |
ES6 | 2015年 | 箭头函数、模板字符串、解构、let和const关键字、类、模块系统等 |
| ES2016 | 2016年 | 数组.includes,指数操作符(**),Array.prototype.fill等 |
| ES2017 | 2017年 | 异步函数async/await,Object.values/Object.entries,字符串填充 |
| ES2018 | 2018年 | 正则表达式命名捕获组,几个有用的对象方法,异步迭代器等 |
| ES2019 | 2019年 | Array.prototype.{flat,flatMap},Object.fromEntries等 |
| ES2020 | 2020年 | BigInt、动态导入、可选链操作符、空位合并操作符 |
| ES2021 | 2021年 | String.prototype.replaceAll,逻辑赋值运算符,Promise.any等 |
| ... ... |
es6的变量和模板字符串
ES6 新增了
let和const,用来声明变量,使用的细节上也存在诸多差异
let 和var的差别
1、let 不能重复声明
2、let有块级作用域,非函数的花括号遇见let会有块级作用域,也就是只能在花括号里面访问。
3、let不会预解析进行变量提升
4、let 定义的全局变量不会作为window的属性
5、let在es6中推荐优先使用
<script>
//1. let只有在当前代码块有效代码块. 代码块、函数、全局
{
let a = 1
var b = 2
}
console.log(a); // a is not defined 花括号外面无法访问
console.log(b); // 可以正常输出
//2. 不能重复声明
let name = '天真'
let name = '无邪'
//3. 不存在变量提升(先声明,在使用)
console.log(test) //可以 但是值为undefined
var test = 'test'
console.log(test1) //不可以 let命令改变了语法行为,它所声明的变量一定要在声明后使用,否则报错。
let test1 = 'test1'
//4、不会成为window的属性
var a = 100
console.log(window.a) //100
let b = 200
console.log(window.b) //undefined
//5. 循环中推荐使用
for (let i = 0; i < 10; i++) {
// ...
}
console.log(i);
</script>const和var的差异
1、新增const和let类似,只是const定义的变量不能修改
2、并不是变量的值不得改动,而是变量指向的那个内存地址所保存的数据不得改动。
<script>
//声明场景语法,建议变量名大写区分
const PI = 3.1415926;
//1.常量声明必须有初始化值
//const A ; //报错
//2.常量值不可以改动
//const A = 'atguigu'
//A = 'xx' //不可改动
//3.和let一样,块儿作用域
{
const A = 'atguigu'
console.log(A);
}
//console.log(A);
//4.对应数组和对象元素修改,不算常量修改,修改值,不修改地址
const TEAM = ['刘德华','张学友','郭富城'];
TEAM.push('黎明');
TEAM=[] // 报错
console.log(TEAM)
</script>模板字符串(template string)是增强版的字符串,用反引号(`)标识
1、字符串中可以出现换行符
2、可以使用 ${xxx} 形式输出变量和拼接变量
<script>
// 1 多行普通字符串
let ulStr =
'<ul>'+
'<li>JAVA</li>'+
'<li>html</li>'+
'<li>VUE</li>'+
'</ul>'
console.log(ulStr)
// 2 多行模板字符串
let ulStr2 = `
<ul>
<li>JAVA</li>
<li>html</li>
<li>VUE</li>
</ul>`
console.log(ulStr2)
// 3 普通字符串拼接
let name ='张小明'
let infoStr =name+'被评为本年级优秀学员'
console.log(infoStr)
// 4 模板字符串拼接
let infoStr2 =`${name}被评为本年级优秀学员`
console.log(infoStr2)
</script>es6的解构表达式
ES6 的解构赋值是一种方便的语法,可以快速将数组或对象中的值拆分并赋值给变量。解构赋值的语法使用花括号
{}表示对象,方括号[]表示数组。通过解构赋值,函数更方便进行参数接受等!
数组解构赋值
- 可以通过数组解构将数组中的值赋值给变量,语法为:
let [a, b, c] = [1, 2, 3]; //新增变量名任意合法即可,本质是按照顺序进行初始化变量的值
console.log(a); // 1
console.log(b); // 2
console.log(c); // 3- 该语句将数组 [1, 2, 3] 中的第一个值赋值给 a 变量,第二个值赋值给 b 变量,第三个值赋值给 c 变量。 可以使用默认值为变量提供备选值,在数组中缺失对应位置的值时使用该默认值。例如:
let [a, b, c, d = 4] = [1, 2, 3];
console.log(d); // 4对象解构赋值
- 可以通过对象解构将对象中的值赋值给变量,语法为:
let {a, b} = {a: 1, b: 2};
//新增变量名必须和属性名相同,本质是初始化变量的值为对象中同名属性的值
//等价于 let a = 对象.a let b = 对象.b
console.log(a); // 1
console.log(b); // 2- 该语句将对象 {a: 1, b: 2} 中的 a 属性值赋值给 a 变量,b 属性值赋值给 b 变量。 可以为标识符分配不同的变量名称,使用 : 操作符指定新的变量名。例如:
let {a: x, b: y} = {a: 1, b: 2};
console.log(x); // 1
console.log(y); // 2函数参数解构赋值
- 解构赋值也可以用于函数参数。例如:
function add([x, y]) {
return x + y;
}
add([1, 2]); // 3该函数接受一个数组作为参数,将其中的第一个值赋给 x,第二个值赋给 y,然后返回它们的和。
ES6 解构赋值让变量的初始化更加简单和便捷。通过解构赋值,我们可以访问到对象中的属性,并将其赋值给对应的变量,从而提高代码的可读性和可维护性。
es6的箭头函数
ES6 允许使用“箭头” 义函数。语法类似Java中的Lambda表达式
声明和特点
<script>
//ES6 允许使用“箭头”(=>)定义函数。
//1. 函数声明
let fn1 = function(){}
let fn2 = ()=>{} //箭头函数,此处不需要书写function关键字
let fn3 = x =>{} //单参数可以省略(),多参数无参数不可以!
let fn4 = x => console.log(x) //只有一行方法体可以省略{};
let fun5 = x => x + 1 //当函数体只有一句返回值时,可以省略花括号和 return 语句
//2. 使用特点 箭头函数this关键字
// 在 JavaScript 中,this 关键字通常用来引用函数所在的对象,
// 或者在函数本身作为构造函数时,来引用新对象的实例。
// 但是在箭头函数中,this 的含义与常规函数定义中的含义不同,
// 并且是由箭头函数定义时的上下文来决定的,而不是由函数调用时的上下文来决定的。
// 箭头函数没有自己的this,this指向的是外层上下文环境的this
let person ={
name:"张三",
showName:function (){
console.log(this) // 这里的this是person
console.log(this.name)
},
viewName: () =>{
console.log(this) // 这里的this是window
console.log(this.name)
}
}
person.showName()
person.viewName()
//this应用
function Counter() {
this.count = 0;
setInterval(() => {
// 这里的 this 是上一层作用域中的 this,即 Counter实例化对象
this.count++;
console.log(this.count);
}, 1000);
}
let counter = new Counter();
</script>实践和应用场景
<!DOCTYPE html>
<html lang="en">
<head>
<meta charset="UTF-8">
<title>Document</title>
<style>
#xdd{
display: inline-block;
width: 200px;
height: 200px;
background-color: red;
}
</style>
</head>
<body>
<div id="xdd"></div>
<script>
let xdd = document.getElementById("xdd");
// 方案1
xdd.onclick = function(){
console.log(this)
let _this= this; //this 是xdd
//开启定时器
setTimeout(function(){
console.log(this)
//变粉色
_this.style.backgroundColor = 'pink';
},2000);
}
// 方案2
xdd.onclick = function(){
console.log(this)
//开启定时器
setTimeout(()=>{
console.log(this)// 使用setTimeout() 方法所在环境时的this对象
//变粉色
this.style.backgroundColor = 'pink';
},2000);
}
</script>
</body>
</html>rest和spread
rest参数,在形参上使用 和JAVA中的可变参数几乎一样
<script>
// 1 参数列表中多个普通参数 普通函数和箭头函数中都支持
let fun1 = function (a,b,c,d=10){console.log(a,b,c,d)}
let fun2 = (a,b,c,d=10) =>{console.log(a,b,c,d)}
fun1(1,2,3)
fun2(1,2,3,4)
// 2 ...作为参数列表,称之为rest参数 普通函数和箭头函数中都支持 ,因为箭头函数中无法使用arguments,rest是一种解决方案
let fun3 = function (...args){console.log(args)}
let fun4 = (...args) =>{console.log(args)}
fun3(1,2,3)
fun4(1,2,3,4)
// rest参数在一个参数列表中的最后一个只,这也就无形之中要求一个参数列表中只能有一个rest参数
//let fun5 = (...args,...args2) =>{} // 这里报错
</script>spread参数,在实参上使用rest
<script>
let arr =[1,2,3]
//let arrSpread = ...arr;// 这样不可以,...arr必须在调用方法时作为实参使用
let fun1 =(a,b,c) =>{
console.log(a,b,c)
}
// 调用方法时,对arr进行转换 转换为1,2,3
fun1(...arr)
//应用场景1 合并数组
let arr2=[4,5,6]
let arr3=[...arr,...arr2]
console.log(arr3)
//应用场景2 合并对象属性
let p1={name:"张三"}
let p2={age:10}
let p3={gender:"boy"}
let person ={...p1,...p2,...p3}
console.log(person)
</script>es6的对象创建和拷贝
对象创建的语法糖
ES6中新增了对象创建的语法糖,支持了class extends constructor等关键字,让ES6的语法和面向对象的语法更加接近
class Person{
// 属性
#n;
age;
get name(){
return this.n;
}
set name(n){
this.n =n;
}
// 实例方法
eat(food){
console.log(this.age+"岁的"+this.n+"用筷子吃"+food)
}
// 静态方法
static sum(a,b){
return a+b;
}
// 构造器
constructor(name,age){
this.n=name;
this.age = age;
}
}
let person =new Person("张三",10);
// 访问对象属性
// 调用对象方法
console.log(person.name)
console.log(person.n)
person.name="小明"
console.log(person.age)
person.eat("火锅")
console.log(Person.sum(1,2))
class Student extends Person{
grade ;
score ;
study(){
}
constructor(name,age ) {
super(name,age);
}
}
let stu =new Student("学生小李",18);
stu.eat("面条")对象的深拷贝和浅拷贝
对象的拷贝,快速获得一个和已有对象相同的对象的方式
- 浅拷贝
<script>
let arr =['java','c','python']
let person ={
name:'张三',
language:arr
}
// 浅拷贝,person2和person指向相同的内存
let person2 = person;
person2.name="小黑"
console.log(person.name)
</script>- 深拷贝
<script>
let arr =['java','c','python']
let person ={
name:'张三',
language:arr
}
// 深拷贝,通过JSON和字符串的转换形成一个新的对象
let person2 = JSON.parse(JSON.stringify(person))
person2.name="小黑"
console.log(person.name)
console.log(person2.name)
</script>es6的模块化处理
模块化介绍
模块化是一种组织和管理前端代码的方式,将代码拆分成小的模块单元,使得代码更易于维护、扩展和复用。它包括了定义、导出、导入以及管理模块的方法和规范。前端模块化的主要优势如下:
- 提高代码可维护性:通过将代码拆分为小的模块单元,使得代码结构更为清晰,可读性更高,便于开发者阅读和维护。
- 提高代码可复用性:通过将重复使用的代码变成可复用的模块,减少代码重复率,降低开发成本。
- 提高代码可扩展性:通过模块化来实现代码的松耦合,便于更改和替换模块,从而方便地扩展功能。
目前,前端模块化有多种规范和实现,包括 CommonJS、AMD 和 ES6 模块化。ES6 模块化是 JavaScript 语言的模块标准,使用 import 和 export 关键字来实现模块的导入和导出。现在,大部分浏览器都已经原生支持 ES6 模块化,因此它成为了最为广泛使用的前端模块化标准. `
- ES6模块化的几种暴露和导入方式
- 分别导出
- 统一导出
- 默认导出
ES6中无论以何种方式导出,导出的都是一个对象,导出的内容都可以理解为是向这个对象中添加属性或者方法
分别导出

- module.js 向外分别暴露成员
//1.分别暴露
// 模块想对外导出,添加export关键字即可!
// 导出一个变量
export const PI = 3.14
// 导出一个函数
export function sum(a, b) {
return a + b;
}
// 导出一个类
export class Person {
constructor(name, age) {
this.name = name;
this.age = age;
}
sayHello() {
console.log(`Hello, my name is ${this.name}, I'm ${this.age} years old.`);
}
}- app.js 导入module.js中的成员
/*
*代表module.js中的所有成员
m1代表所有成员所属的对象
*/
import * as m1 from './module.js'
// 使用暴露的属性
console.log(m1.PI)
// 调用暴露的方法
let result =m1.sum(10,20)
console.log(result)
// 使用暴露的Person类
let person =new m1.Person('张三',10)
person.sayHello()- index.html作为程序启动的入口 导入 app.js
<!-- 导入JS文件 添加type='module' 属性,否则不支持ES6的模块化 -->
<script src="./app.js" type="module" />统一导出

- module.js向外统一导出成员
//2.统一暴露
// 模块想对外导出,export统一暴露想暴露的内容!
// 定义一个常量
const PI = 3.14
// 定义一个函数
function sum(a, b) {
return a + b;
}
// 定义一个类
class Person {
constructor(name, age) {
this.name = name;
this.age = age;
}
sayHello() {
console.log(`Hello, my name is ${this.name}, I'm ${this.age} years old.`);
}
}
// 统一对外导出(暴露)
export {
PI,
sum,
Person
}- app.js导入module.js中的成员
/*
{}中导入要使用的来自于module.js中的成员
{}中导入的名称要和module.js中导出的一致,也可以在此处起别名
{}中如果定义了别名,那么在当前模块中就只能使用别名
{}中导入成员的顺序可以不是暴露的顺序
一个模块中可以同时有多个import
多个import可以导入多个不同的模块,也可以是同一个模块
*/
//import {PI ,Person ,sum } from './module.js'
//import {PI as pi,Person as People,sum as add} from './module.js'
import {PI ,Person ,sum,PI as pi,Person as People,sum as add} from './module.js'
// 使用暴露的属性
console.log(PI)
console.log(pi)
// 调用暴露的方法
let result1 =sum(10,20)
console.log(result1)
let result2 =add(10,20)
console.log(result2)
// 使用暴露的Person类
let person1 =new Person('张三',10)
person1.sayHello()
let person2 =new People('李四',11)
person2.sayHello()默认导出

- modules混合向外导出
// 3默认和混合暴露
/*
默认暴露语法 export default sum
默认暴露相当于是在暴露的对象中增加了一个名字为default的属性
三种暴露方式可以在一个module中混合使用
*/
export const PI = 3.14
// 导出一个函数
function sum(a, b) {
return a + b;
}
// 导出一个类
class Person {
constructor(name, age) {
this.name = name;
this.age = age;
}
sayHello() {
console.log(`Hello, my name is ${this.name}, I'm ${this.age} years old.`);
}
}
// 导出默认
export default sum
// 统一导出
export {
Person
}- app.js 的default和其他导入写法混用
/*
*代表module.js中的所有成员
m1代表所有成员所属的对象
*/
import * as m1 from './module.js'
import {default as add} from './module.js' // 用的少
import add2 from './module.js' // 等效于 import {default as add2} from './module.js'
// 调用暴露的方法
let result =m1.default(10,20)
console.log(result)
let result2 =add(10,20)
console.log(result2)
let result3 =add2(10,20)
console.log(result3)
// 引入其他方式暴露的内容
import {PI,Person} from './module.js'
// 使用暴露的Person类
let person =new Person('张三',10)
person.sayHello()
// 使用暴露的属性
console.log(PI)前端工程化环境搭建
nodejs的简介和安装
什么是Nodejs

Node.js 是一个基于 Chrome V8 引擎的 JavaScript 运行时环境,可以使 JavaScript 运行在服务器端。使用 Node.js,可以方便地开发服务器端应用程序,如 Web 应用、API、后端服务,还可以通过 Node.js 构建命令行工具等。相比于传统的服务器端语言(如 PHP、Java、Python 等),Node.js 具有以下特点:
- 单线程,但是采用了事件驱动、异步 I/O 模型,可以处理高并发请求。
- 轻量级,使用 C++ 编写的 V8 引擎让 Node.js 的运行速度很快。
- 模块化,Node.js 内置了大量模块,同时也可以通过第三方模块扩展功能。
- 跨平台,可以在 Windows、Linux、Mac 等多种平台下运行。
Node.js 的核心是其管理事件和异步 I/O 的能力。Node.js 的异步 I/O 使其能够处理大量并发请求,并且能够避免在等待 I/O 资源时造成的阻塞。此外,Node.js 还拥有高性能网络库和文件系统库,可用于搭建 WebSocket 服务器、上传文件等。
在 Node.js 中,我们可以使用 JavaScript 来编写服务器端程序,这也使得前端开发人员可以利用自己已经熟悉的技能来开发服务器端程序,同时也让 JavaScript 成为一种全栈语言。Node.js 受到了广泛的应用,包括了大型企业级应用、云计算、物联网、游戏开发等领域。常用的 Node.js 框架包括 Express、Koa、Egg.js 等,它们能够显著提高开发效率和代码质量。
如何安装nodejs
- 打开官网https://nodejs.org/en下载对应操作系统的 LTS 版本。
- 双击安装包进行安装,安装过程中遵循默认选项即可(或者参照https://www.runoob.com/nodejs/nodejs-install-setup.html )。安装完成后,可以在命令行终端输入
node -v和npm -v查看 Node.js 和 npm 的版本号。

- 定义一个app.js文件,cmd到该文件所在目录,然后在dos上通过
node app.js命令即可运行
function sum(a,b){
return a+b;
}
function main(){
console.log(sum(10,20))
}
main()npm 配置和使用
npm介绍

NPM全称Node Package Manager,是Node.js包管理工具,是全球最大的模块生态系统,里面所有的模块都是开源免费的;也是Node.js的包管理工具,相当于后端的Maven 。
npm 安装和配置
1.安装
- 安装node,自动安装npm包管理工具!
2.配置依赖下载使用阿里镜像
- npm 安装依赖包时默认使用的是官方源,由于国内网络环境的原因,有时会出现下载速度过慢的情况。为了解决这个问题,可以配置使用阿里镜像来加速 npm 的下载速度,具体操作如下:
- 打开命令行终端,执行以下命令,配置使用阿里镜像:
- 原来的 registry.npm.taobao.org 已替换为 registry.npmmirror.com
npm config set registry https://registry.npmmirror.com- 确认配置已生效,可以使用以下命令查看当前 registry 的配置:如果输出结果为
https://registry.npmmirror.com,说明配置已成功生效。
npm config get registry- 如果需要恢复默认的官方源,可以执行以下命令:
npm config set registry https://registry.npmjs.org/3.配置全局依赖下载后存储位置
在 Windows 系统上,npm 的全局依赖默认安装在
<用户目录>\AppData\Roaming\npm目录下。如果需要修改全局依赖的安装路径,可以按照以下步骤操作:
创建一个新的全局依赖存储目录,例如
D:\GlobalNodeModules。打开命令行终端,执行以下命令来配置新的全局依赖存储路径:
Shellnpm config set prefix "D:\GlobalNodeModules"确认配置已生效,可以使用以下命令查看当前的全局依赖存储路径:
Shellnpm config get prefix
4.升级npm版本
cmd 输入npm -v 查看版本
如果node中自带的npm版本过低!则需要升级至9.6.6!
npm install -g npm@9.6.6npm 常用命令
1.项目初始化
- npm init
- 进入一个vscode创建好的项目中, 执行 npm init 命令后,npm 会引导您在命令行界面上回答一些问题,例如项目名称、版本号、作者、许可证等信息,并最终生成一个package.json 文件。package.json信息会包含项目基本信息!类似maven的pom.xml
- npm init -y
- 执行,-y yes的意思,所有信息使用当前文件夹的默认值!不用挨个填写!
2.安装依赖 (查看所有依赖地址 https://www.npmjs.com )
- npm install 包名 或者 npm install 包名@版本号
- 安装包或者指定版本的依赖包(安装到当前项目中)
- npm install -g 包名
- 安装全局依赖包(安装到d:/GlobalNodeModules)则可以在任何项目中使用它,而无需在每个项目中独立安装该包。
- npm install
- 安装package.json中的所有记录的依赖
3.升级依赖
- npm update 包名
- 将依赖升级到最新版本
4.卸载依赖
- npm uninstall 包名
5.查看依赖
npm ls
- 查看项目依赖
npm list -g
- 查看全局依赖
6.运行命令
npm run 命令是在执行 npm 脚本时使用的命令。npm 脚本是一组在 package.json 文件中定义的可执行命令。npm 脚本可用于启动应用程序,运行测试,生成文档等,还可以自定义命令以及配置需要运行的脚本。
在 package.json 文件中,scripts 字段是一个对象,其中包含一组键值对,键是要运行的脚本的名称,值是要执行的命令。例如,以下是一个简单的 package.json 文件:
{
"name": "my-app",
"version": "1.0.0",
"scripts": {
"start": "node index.js",
"test": "jest",
"build": "webpack"
},
"dependencies": {
"express": "^4.17.1",
"jest": "^27.1.0",
"webpack": "^5.39.0"
}
}- scripts 对象包含 start、test 和 build 三个脚本。当您运行 npm run start 时,将运行 node index.js,并启动应用程序。同样,运行 npm run test 时,将运行 Jest 测试套件,而 npm run build 将运行 webpack 命令以生成最终的构建输出。
- 总之,npm run 命令为您提供了一种在 package.json 文件中定义和管理一组指令的方法,可以在项目中快速且灵活地运行各种操作。
Vue3简介和快速体验
Vue3介绍

Vue (发音为 /vjuː/,类似 view) 是一款用于构建用户界面的 JavaScript 框架。它基于标准 HTML、CSS 和 JavaScript 构建,并提供了一套声明式的、组件化的编程模型,帮助你高效地开发用户界面。无论是简单还是复杂的界面,Vue 都可以胜任。官网为:https://cn.vuejs.org/
Vue的两个核心功能:
- 声明式渲染:Vue 基于标准 HTML 拓展了一套模板语法,使得我们可以声明式地描述最终输出的 HTML 和 JavaScript 状态之间的关系。
- 响应性:Vue 会自动跟踪 JavaScript 状态并在其发生变化时响应式地更新 DOM
VUE作者:尤雨溪

尤雨溪(Evan You),毕业于科尔盖特大学,前端框架Vue.js的作者、HTML5版Clear的打造人、独立开源开发者。曾就职于Google Creative Labs和Meteor Development Group。由于工作中大量接触开源的JavaScript项目,最后自己也走上了开源之路,现全职开发和维护Vue.js
尤雨溪毕业于上海复旦附中,在美国完成大学学业,本科毕业于Colgate University,后在Parsons设计学院获得Design & Technology艺术硕士学位,任职于纽约Google Creative Lab。
尤雨溪大学专业并非是计算机专业,在大学期间他学习专业是室内艺术和艺术史,后来读了美术设计和技术的硕士,正是在读硕士期间,他偶然接触到了JavaScript,从此被这门编程语言深深吸引,开启了自己的前端生涯。
Vue3快速体验(非工程化方式)
<!DOCTYPE html>
<html lang="en">
<head>
<meta charset="UTF-8">
<meta http-equiv="X-UA-Compatible" content="IE=edge">
<meta name="viewport" content="width=device-width, initial-scale=1.0">
<title>Document</title>
</head>
<body>
<!-- 这里也可以用浏览器打开连接,然后将获得的文本单独保存进入一个vue.js的文件,导入vue.js文件即可 -->
<script src="https://unpkg.com/vue@3/dist/vue.global.js"></script>
<div id="app">
<!-- 给style属性绑定colorStyle数据 -->
<!-- {{插值表达式 直接将数据放在该位置}} -->
<h1 v-bind:style="colorStyle">{{headline}}</h1>
<!-- v-text设置双标签中的文本 -->
<p v-text="article"></p>
<!-- 给type属性绑定inputType数据 -->
<input v-bind:type ="inputType" value="helloVue3"> <br>
<!-- 给按钮单击事件绑定函数 -->
<button @click="sayHello()">hello</button>
</div>
<script>
//组合api
const app = Vue.createApp({
// 在setup内部自由声明数据和方法即可!最终返回!
setup(){
//定义数据
//在VUE中实现DOM的思路是: 通过修改修数据而影响页面元素
// vue3中,数据默认不是响应式的,需要加ref或者reactive处理,后面会详细讲解
let inputType ='text'
let headline ='hello vue3'
let article ='vue is awesome'
let colorStyle ={'color':'red'}
// 定义函数
let sayHello =()=>{
alert("hello Vue")
}
//在setup函数中,return返回的数据和函数可以在html使用
return {
inputType,
headline,
article,
colorStyle,
sayHello
}
}
});
//挂载到视图
app.mount("#app");
</script>
</body>
</html>Vue3通过Vite实现工程化
Vite的介绍


在浏览器支持 ES 模块之前,JavaScript 并没有提供原生机制让开发者以模块化的方式进行开发。这也正是我们对 “打包” 这个概念熟悉的原因:使用工具抓取、处理并将我们的源码模块串联成可以在浏览器中运行的文件。时过境迁,我们见证了诸如 webpack、Rollup 和 Parcel 等工具的变迁,它们极大地改善了前端开发者的开发体验
- 当我们开始构建越来越大型的应用时,需要处理的 JavaScript 代码量也呈指数级增长。
- 包含数千个模块的大型项目相当普遍。基于 JavaScript 开发的工具就会开始遇到性能瓶颈:通常需要很长时间(甚至是几分钟!)才能启动开发服务器,即使使用模块热替换(HMR),文件修改后的效果也需要几秒钟才能在浏览器中反映出来。如此循环往复,迟钝的反馈会极大地影响开发者的开发效率和幸福感。
Vite 旨在利用生态系统中的新进展解决上述问题:浏览器开始原生支持 ES 模块,且越来越多 JavaScript 工具使用编译型语言编写。https://cn.vitejs.dev/guide/why.html前端工程化的作用包括但不限于以下几个方面:
- 快速创建项目:使用脚手架可以快速搭建项目基本框架,避免从零开始搭建项目的重复劳动和繁琐操作,从而节省时间和精力。
- 统一的工程化规范:前端脚手架可以预设项目目录结构、代码规范、git提交规范等统一的工程化规范,让不同开发者在同一个项目上编写出风格一致的代码,提高协作效率和质量。
- 代码模板和组件库:前端脚手架可以包含一些常用的代码模板和组件库,使开发者在实现常见功能时不再重复造轮子,避免因为轮子质量不高带来的麻烦,能够更加专注于项目的业务逻辑。
- 自动化构建和部署:前端脚手架可以自动进行代码打包、压缩、合并、编译等常见的构建工作,可以通过集成自动化部署脚本,自动将代码部署到测试、生产环境等。
Vite创建Vue3工程化项目
Vite+Vue3项目的创建、启动、停止
1 使用命令行创建工程
- 在磁盘的合适位置上,创建一个空目录用于存储多个前端项目
- 用vscode打开该目录
- 在vocode中打开命令行运行如下命令
npm create vite@latest- 第一次使用vite时会提示下载vite,输入y回车即可,下次使用vite就不会出现了

- 注意: 选择vue+JavaScript选项即可
2 安装项目所需依赖
- cd进入刚刚创建的项目目录
- npm install命令安装基础依赖
cd ./vue3-demo1
npm install3 启动项目
- 查看项目下的package.json
{
"name": "vue3-demo1",
"private": true,
"version": "0.0.0",
"type": "module",
"scripts": {
"dev": "vite",
"build": "vite build",
"preview": "vite preview"
},
"dependencies": {
"bootstrap": "^5.2.3",
"sass": "^1.62.1",
"vue": "^3.2.47"
},
"devDependencies": {
"@vitejs/plugin-vue": "^4.1.0",
"vite": "^4.3.2"
}
}npm run dev
5 停止项目
- 命令行上 ctrl+c
Vite+Vue3项目的目录结构
1.下面是 Vite 项目结构和入口的详细说明:

- public/ 目录:用于存放一些公共资源,如 HTML 文件、图像、字体等,这些资源会被直接复制到构建出的目标目录中。
- src/ 目录:存放项目的源代码,包括 JavaScript、CSS、Vue 组件、图像和字体等资源。在开发过程中,这些文件会被 Vite 实时编译和处理,并在浏览器中进行实时预览和调试。以下是src内部划分建议:
assets/目录:用于存放一些项目中用到的静态资源,如图片、字体、样式文件等。components/目录:用于存放组件相关的文件。组件是代码复用的一种方式,用于抽象出一个可复用的 UI 部件,方便在不同的场景中进行重复使用。layouts/目录:用于存放布局组件的文件。布局组件通常负责整个应用程序的整体布局,如头部、底部、导航菜单等。pages/目录:用于存放页面级别的组件文件,通常是路由对应的组件文件。在这个目录下,可以创建对应的文件夹,用于存储不同的页面组件。plugins/目录:用于存放 Vite 插件相关的文件,可以按需加载不同的插件来实现不同的功能,如自动化测试、代码压缩等。router/目录:用于存放 Vue.js 的路由配置文件,负责管理视图和 URL 之间的映射关系,方便实现页面之间的跳转和数据传递。store/目录:用于存放 Vuex 状态管理相关的文件,负责管理应用程序中的数据和状态,方便统一管理和共享数据,提高开发效率。utils/目录:用于存放一些通用的工具函数,如日期处理函数、字符串操作函数等。
- vite.config.js 文件:Vite 的配置文件,可以通过该文件配置项目的参数、插件、打包优化等。该文件可以使用 CommonJS 或 ES6 模块的语法进行配置。
- package.json 文件:标准的 Node.js 项目配置文件,包含了项目的基本信息和依赖关系。其中可以通过 scripts 字段定义几个命令,如 dev、build、serve 等,用于启动开发、构建和启动本地服务器等操作。
- Vite 项目的入口为 src/main.js 文件,这是 Vue.js 应用程序的启动文件,也是整个前端应用程序的入口文件。在该文件中,通常会引入 Vue.js 及其相关插件和组件,同时会创建 Vue 实例,挂载到 HTML 页面上指定的 DOM 元素中。
2.vite的运行界面
- 在安装了 Vite 的项目中,可以在 npm scripts 中使用
vite可执行文件,或者直接使用npx vite运行它。下面是通过脚手架创建的 Vite 项目中默认的 npm scripts:(package.json)
{
"scripts": {
"dev": "vite", // 启动开发服务器,别名:`vite dev`,`vite serve`
"build": "vite build", // 为生产环境构建产物
"preview": "vite preview" // 本地预览生产构建产物
}
}- 运行设置端口号:(vite.config.js)
//修改vite项目配置文件 vite.config.js
export default defineConfig({
plugins: [vue()],
server:{
port:3000
}
})Vite+Vue3项目组件(SFC入门)
什么是VUE的组件?
- 一个页面作为整体,是由多个部分组成的,每个部分在这里就可以理解为一个组件
- 每个.vue文件就可以理解为一个组件,多个.vue文件可以构成一个整体页面
- 组件化给我们带来的另一个好处就是组件的复用和维护非常的方便

什么是.vue文件?
传统的页面有.html文件.css文件和.js文件三个文件组成(多文件组件)
vue将这文件合并成一个.vue文件(Single-File Component,简称 SFC,单文件组件)
.vue文件对js/css/html统一封装,这是VUE中的概念 该文件由三个部分组成
<script> <template> <style>- template标签 代表组件的html部分代码 代替传统的.html文件
- script标签 代表组件的js代码 代替传统的.js文件
- style标签 代表组件的css样式代码 代替传统的.css文件
工程化vue项目如何组织这些组件?
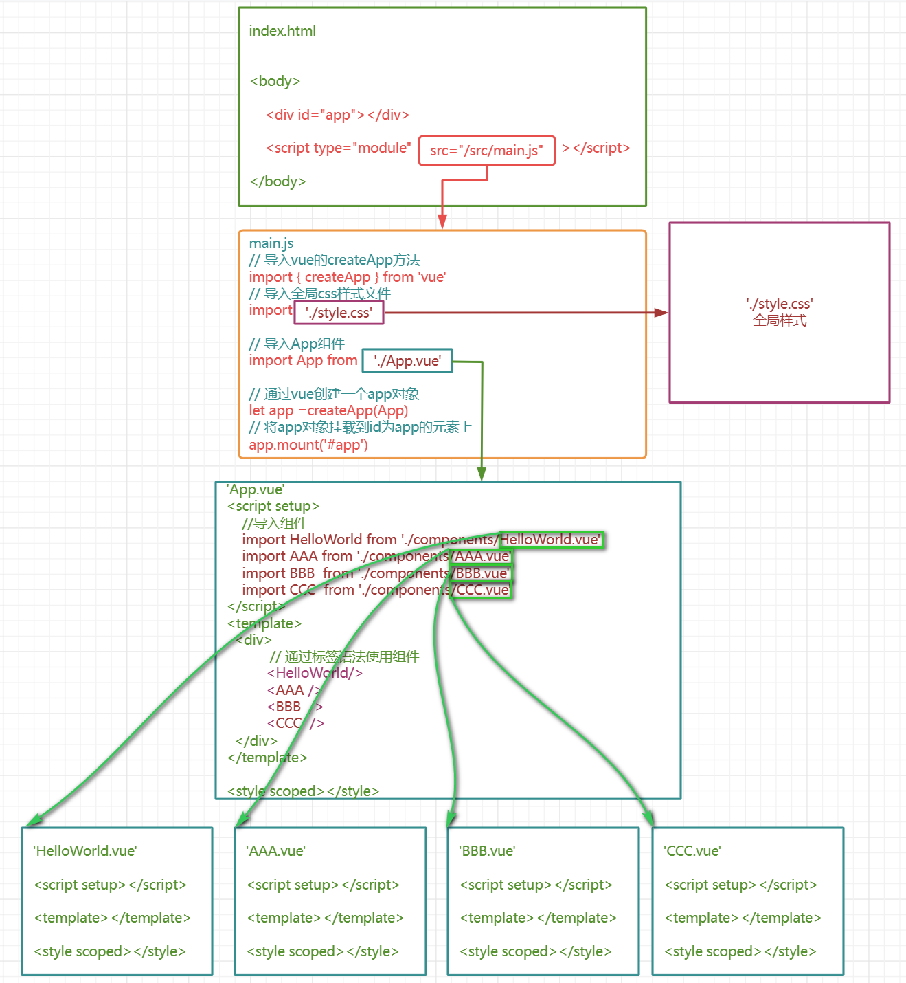
- index.html是项目的入口,其中
<div id ='app'></div>是用于挂载所有组建的元素 - index.html中的script标签引入了一个main.js文件,具体的挂载过程在main.js中执行
- main.js是vue工程中非常重要的文件,他决定这项目使用哪些依赖,导入的第一个组件
- App.vue是vue中的核心组件,所有的其他组件都要通过该组件进行导入,该组件通过路由可以控制页面的切换

Vite+Vue3响应式入门和setup函数
1 使用vite创建一个 vue+JavaScript项目
npm create vite
npm install
npm run dev- App.vue
<script>
//存储vue页面逻辑js代码
</script>
<template>
<!-- 页面的样式的是html代码-->
</template>
<style scoped>
/** 存储的是css代码! <style scoped> 是 Vue.js 单文件组件中用于设置组件样式的一种方式。
它的含义是将样式局限在当前组件中,不对全局样式造成影响。 */
</style>2 vue3响应式数据入门
<script type="module">
//存储vue页面逻辑js代码
import {ref} from 'vue'
export default{
setup(){
//非响应式数据: 修改后VUE不会更新DOM
//响应式数据: 修改后VUE会更新DOM
//VUE2中数据默认是响应式的
//VUE3中数据要经过ref或者reactive处理后才是响应式的
//ref是VUE3框架提供的一个函数,需要导入
//let counter = 1
//ref处理的响应式数据在js编码修改的时候需要通过.value操作
//ref响应式数据在绑定到html上时不需要.value
let counter = ref(1)
function increase(){
// 通过.value修改响应式数据
counter.value++
}
function decrease(){
counter.value--
}
return {
counter,
increase,
decrease
}
}
}
</script>
<template>
<div>
<button @click="decrease()">-</button>
{{ counter }}
<button @click="increase()">+</button>
</div>
</template>
<style scoped>
button{
border: 1px solid red;
}
</style>3 vue3 setup函数和语法糖
- 位置:src/App.vue
<script type="module" setup>
/* <script type="module" setup> 通过setup关键字
可以省略 export default {setup(){ return{}}}这些冗余的语法结构 */
import {ref} from 'vue'
// 定义响应式数据
let counter = ref(1)
// 定义函数
function increase(){
counter.value++
}
function decrease(){
counter.value--
}
</script>
<template>
<div>
<button @click="decrease()">-</button>
{{ counter }}
<button @click="increase()">+</button>
</div>
</template>
<style scoped>
button{
border: 1px solid red;
}
</style>Vite+Vue3关于样式的导入方式
- 全局引入main.jsJavaScript
import './style/reset.css' //书写引入的资源的相对路径即可! - vue文件script代码引入JavaScript
import './style/reset.css' - Vue文件style代码引入JavaScript
@import './style/reset.css'
关于JS和TS选择的问题
TS是JS的一个超集,使用TS之后,JS的语法更加的像JAVA,实际开发中用的确实更多,那么这里为什么我们没有立即使用TS进行开发,原因如下
1 为了降低难度,提高前端工程化的效率
2 对于学JAVA的我们来说,学习TS非常容易,但是还是需要一些时间
3 TS不是非学不可,不用TS仍然可以正常开发工程化的前端项目
4 尚硅谷已经发布了TS的专项课程,请大家在B站上自行搜索 "尚硅谷 TS"
5 建议大家先学完完整的前端工程化内容,然后再根据需求单独学习TS即可
Vue3视图渲染技术
模版语法
Vue 使用一种基于 HTML 的模板语法,使我们能够声明式地将其组件实例的数据绑定到呈现的 DOM 上。所有的 Vue 模板都是语法层面合法的 HTML,可以被符合规范的浏览器和 HTML 解析器解析。在底层机制中,Vue 会将模板编译成高度优化的 JavaScript 代码。结合响应式系统,当应用状态变更时,Vue 能够智能地推导出需要重新渲染的组件的最少数量,并应用最少的 DOM 操作。
插值表达式和文本渲染
插值表达式:最基本的数据绑定形式是文本插值,它使用的是“Mustache”语法 ,即双大括号
{{}}
- 插值表达式是将数据渲染到元素的指定位置的手段之一
- 插值表达式不绝对依赖标签,其位置相对自由
- 插值表达式中支持javascript的运算表达式
- 插值表达式中也支持函数的调用
<script setup type="module">
let msg ="hello vue3"
let getMsg= ()=>{
return 'hello vue3 message'
}
let age = 19
let bee = '蜜 蜂'
// 购物车
const carts = [{name:'可乐',price:3,number:10},{name:'薯片',price:6,number:8}];
//计算购物车总金额
function compute(){
let count = 0;
for(let index in carts){
count += carts[index].price*carts[index].number;
}
return count;
}
</script>
<template>
<div>
<h1>{{ msg }}</h1>
msg的值为: {{ msg }} <br>
getMsg返回的值为:{{ getMsg() }} <br>
是否成年: {{ age>=18?'true':'false' }} <br>
反转: {{ bee.split(' ').reverse().join('-') }} <br>
购物车总金额: {{ compute() }} <br/>
购物车总金额: {{carts[0].price*carts[0].number + carts[1].price*carts[1].number}} <br>
</div>
</template>
<style scoped>
</style>为了渲染双标中的文本,我们也可以选择使用
v-text和v-html命令
- v-*** 这种写法的方式使用的是vue的命令
- v-***的命令必须依赖元素,并且要写在元素的开始标签中
- v-***指令支持ES6中的字符串模板
- 插值表达式中支持javascript的运算表达式
- 插值表达式中也支持函数的调用
- v-text可以将数据渲染成双标签中间的文本,但是不识别html元素结构的文本
- v-html可以将数据渲染成双标签中间的文本,识别html元素结构的文本
<script setup type="module">
let msg ='hello vue3'
let getMsg= ()=>{
return msg
}
let age = 19
let bee = '蜜 蜂'
let redMsg ='<font color=\'red\'>msg</font>'
let greenMsg =`<font color=\'green\'>${msg}</font>`
</script>
<template>
<div>
<span v-text='msg'></span> <br>
<span v-text='redMsg'></span> <br>
<span v-text='getMsg()'></span> <br>
<span v-text='age>18?"成年":"未成年"'></span> <br>
<span v-text='bee.split(" ").reverse().join("-")'></span> <br>
<span v-html='msg'></span> <br>
<span v-html='redMsg'></span> <br>
<span v-html='greenMsg'></span> <br>
<span v-html="`<font color='green'>${msg}</font>`"></span> <br>
</div>
</template>
<style scoped>
</style>Attribute属性渲染
想要渲染一个元素的 attribute,应该使用
v-bind指令
- 由于插值表达式不能直接放在标签的属性中,所有要渲染元素的属性就应该使用v-bind
- v-bind可以用于渲染任何元素的属性,语法为
v-bind:属性名='数据名', 可以简写为:属性名='数据名'
<script setup type="module">
const data = {
name:'尚硅谷',
url:"http://www.atguigu.com",
logo:"http://www.atguigu.com/images/index_new/logo.png"
}
</script>
<template>
<div>
<a
v-bind:href='data.url'
target="_self">
<img
:src="data.logo"
:title="data.name">
<br>
<input type="button"
:value="`点击访问${data.name}`">
</a>
</div>
</template>
<style scoped>
</style>事件的绑定
我们可以使用
v-on来监听 DOM 事件,并在事件触发时执行对应的 Vue的JavaScript代码。
- 用法:
v-on:click="handler"或简写为@click="handler" - vue中的事件名=原生事件名去掉
on前缀 如:onClick --> click - handler的值可以是方法事件处理器,也可以是内联事件处理器
- 绑定事件时,可以通过一些绑定的修饰符,常见的事件修饰符如下
.once:只触发一次事件。[重点].prevent:阻止默认事件。[重点]- .stop:阻止事件冒泡。
- .capture:使用事件捕获模式而不是冒泡模式。
- .self:只在事件发送者自身触发时才触发事件。
<script setup type="module">
import {ref} from 'vue'
// 响应式数据 当发生变化时,会自动更新 dom树
let count=ref(0)
let addCount= ()=>{
count.value++
}
let incrCount= (event)=>{
count.value++
// 通过事件对象阻止组件的默认行为
event.preventDefault();
}
</script>
<template>
<div>
<h1>count的值是:{{ count }}</h1>
<!-- 方法事件处理器 -->
<button v-on:click="addCount()">addCount</button> <br>
<!-- 内联事件处理器 -->
<button @click="count++">incrCount</button> <br>
<!-- 事件修饰符 once 只绑定事件一次 -->
<button @click.once="count++">addOnce</button> <br>
<!-- 事件修饰符 prevent 阻止组件的默认行为 -->
<a href="http://www.atguigu.com" target="_blank" @click.prevent="count++">prevent</a> <br>
<!-- 原生js方式阻止组件默认行为 (推荐) -->
<a href="http://www.atguigu.com" target="_blank" @click="incrCount($event)">prevent</a> <br>
</div>
</template>
<style scoped>
</style>响应式基础
此处的响应式是指 : 数据模型发生变化时,自动更新DOM树内容,页面上显示的内容会进行同步变化,vue3的数据模型不是自动响应式的,需要我们做一些特殊的处理
响应式需求案例
需求:实现 + - 按钮,实现数字加一减一
<script type="module" setup>
let counter = 0;
function show(){
alert(counter);
}
</script>
<template>
<div>
<button @click="counter--">-</button>
{{ counter }}
<button @click="counter++">+</button>
<hr>
<!-- 此案例,我们发现counter值,会改变,但是页面不改变! 默认Vue3的数据是非响应式的!-->
<button @click="show()">显示counter值</button>
</div>
</template>
<style scoped>
</style>响应式实现关键字ref
ref可以将一个基本类型的数据(如字符串,数字等)转换为一个响应式对象。ref只能包裹单一元素
<script type="module" setup>
/* 从vue中引入ref方法 */
import {ref} from 'vue'
let counter = ref(0);
function show(){
alert(counter.value);
}
/* 函数中要操作ref处理过的数据,需要通过.value形式 */
let decr = () =>{
counter.value--;
}
let incr = () =>{
counter.value++;
}
</script>
<template>
<div>
<button @click="counter--">-</button>
<button @click="decr()">-</button>
{{ counter }}
<button @click="counter++">+</button>
<button @click="incr()">+</button>
<hr>
<button @click="show()">显示counter值</button>
</div>
</template>
<style scoped>
</style>- 在上面的例子中,我们使用
ref包裹了一个数字,在代码中给这个数字加 1 后,视图也会跟着动态更新。需要注意的是,由于使用了ref,因此需要在访问该对象时使用.value来获取其实际值。
响应式实现关键字reactive
我们可以使用 reactive() 函数创建一个响应式对象或数组:
<script type="module" setup>
/* 从vue中引入reactive方法 */
import {ref,reactive} from 'vue'
let data = reactive({
counter:0
})
function show(){
alert(data.counter);
}
/* 函数中要操作reactive处理过的数据,需要通过 对象名.属性名的方式 */
let decr = () =>{
data.counter--;
}
let incr = () =>{
data.counter++;
}
</script>
<template>
<div>
<button @click="data.counter--">-</button>
<button @click="decr()">-</button>
{{ data.counter }}
<button @click="data.counter++">+</button>
<button @click="incr()">+</button>
<hr>
<button @click="show()">显示counter值</button>
</div>
</template>
<style scoped>
</style>对比ref和reactive:
使用
ref适用于以下开发场景:- 包装基本类型数据:
ref主要用于包装基本类型数据(如字符串、数字等),即只有一个值的数据,如果你想监听这个值的变化,用ref最为方便。在组件中使用时也很常见。 - 访问方式简单:
ref对象在访问时与普通的基本类型值没有太大区别,只需要通过.value访问其实际值即可。
- 包装基本类型数据:
使用
reactive适用于以下开发场景:- 包装复杂对象:
reactive可以将一个普通对象转化为响应式对象,这样在数据变化时会自动更新界面,特别适用于处理复杂对象或者数据结构。 - 需要递归监听的属性:使用
reactive可以递归追踪所有响应式对象内部的变化,从而保证界面的自动更新。
- 包装复杂对象:
综上所述,
ref适用与简单情形下的数据双向绑定,对于只有一个字符等基本类型数据或自定义组件等情况,建议可以使用ref;而对于对象、函数等较为复杂的数据结构,以及需要递归监听的属性变化,建议使用reactive。当然,在实际项目中根据需求灵活选择也是十分必要的。
扩展响应式关键字toRefs 和 toRef
toRef基于reactive响应式对象上的一个属性,创建一个对应的 ref响应式数据。这样创建的 ref 与其源属性保持同步:改变源属性的值将更新 ref 的值,反之亦然。toRefs将一个响应式对象多个属性转换为一个多个ref数据,这个普通对象的每个属性都是指向源对象相应属性的 ref。每个单独的 ref 都是使用 toRef() 创建的。
案例:响应显示reactive对象属性
<script type="module" setup>
/* 从vue中引入reactive方法 */
import {ref,reactive,toRef,toRefs} from 'vue'
let data = reactive({
counter:0,
name:"test"
})
// 将一个reactive响应式对象中的某个属性转换成一个ref响应式对象
let ct =toRef(data,'counter');
// 将一个reactive响应式对象中的多个属性转换成多个ref响应式对象
let {counter,name} = toRefs(data)
function show(){
alert(data.counter);
// 获取ref的响应对象,需要通过.value属性
alert(counter.value);
alert(name.value)
}
/* 函数中要操作ref处理过的数据,需要通过.value形式 */
let decr = () =>{
data.counter--;
}
let incr = () =>{
/* ref响应式数据,要通过.value属性访问 */
counter.value++;
}
</script>
<template>
<div>
<button @click="data.counter--">-</button>
<button @click="decr()">-</button>
{{ data.counter }}
&
{{ ct }}
<button @click="data.counter++">+</button>
<button @click="incr()">+</button>
<hr>
<button @click="show()">显示counter值</button>
</div>
</template>
<style scoped>
</style>条件和列表渲染
条件渲染
v-if条件渲染
v-if='表达式'只会在指令的表达式返回真值时才被渲染也可以使用
v-else为v-if添加一个“else 区块”。一个
v-else元素必须跟在一个v-if元素后面,否则它将不会被识别。
<script type="module" setup>
import {ref} from 'vue'
let awesome = ref(true)
</script>
<template>
<div>
<h1 v-if="awesome">Vue is awesome!</h1>
<h1 v-else>Oh no 😢</h1>
<button @click="awesome = !awesome">Toggle</button>
</div>
</template>
<style scoped>
</style>
v-show条件渲染扩展:
另一个可以用来按条件显示一个元素的指令是
v-show。其用法基本一样:不同之处在于
v-show会在 DOM 渲染中保留该元素;v-show仅切换了该元素上名为display的 CSS 属性。v-show不支持在<template>元素上使用,也不能和v-else搭配使用。
<script type="module" setup>
import {ref} from 'vue'
let awesome = ref(true)
</script>
<template>
<div>
<h1 id="ha" v-show="awesome">Vue is awesome!</h1>
<h1 id="hb" v-if="awesome">Vue is awesome!</h1>
<h1 id="hc" v-else>Oh no 😢</h1>
<button @click="awesome = !awesome">Toggle</button>
</div>
</template>
<style scoped>
</style>
v-ifvsv-show
v-if是“真实的”按条件渲染,因为它确保了在切换时,条件区块内的事件监听器和子组件都会被销毁与重建。v-if也是惰性的:如果在初次渲染时条件值为 false,则不会做任何事。条件区块只有当条件首次变为 true 时才被渲染。相比之下,
v-show简单许多,元素无论初始条件如何,始终会被渲染,只有 CSSdisplay属性会被切换。总的来说,
v-if有更高的切换开销,而v-show有更高的初始渲染开销。因此,如果需要频繁切换,则使用v-show较好;如果在运行时绑定条件很少改变,则v-if会更合适。
列表渲染
我们可以使用
v-for指令基于一个数组来渲染一个列表。
v-for指令的值需要使用item in items形式的特殊语法,其中items是源数据的数组,而item是迭代项的别名:在
v-for块中可以完整地访问父作用域内的属性和变量。v-for也支持使用可选的第二个参数表示当前项的位置索引。
<script type="module" setup>
import {ref,reactive} from 'vue'
let parentMessage= ref('产品')
let items =reactive([
{
id:'item1',
message:"薯片"
},
{
id:'item2',
message:"可乐"
}
])
</script>
<template>
<div>
<ul>
<!-- :key不写也可以 -->
<li v-for='item in items' :key='item.id'>
{{ item.message }}
</li>
</ul>
<ul>
<!-- index表示索引,当然不是非得使用index这个单词 -->
<li v-for="(item, index) in items" :key="index">
{{ parentMessage }} - {{ index }} - {{ item.message }}
</li>
</ul>
</div>
</template>
<style scoped>
</style>- 案例:实现购物车显示和删除购物项
<script type="module" setup>
//引入模块
import { reactive} from 'vue'
//准备购物车数据,设置成响应数据
const carts = reactive([{name:'可乐',price:3,number:10},{name:'薯片',price:6,number:8}])
//计算购物车总金额
function compute(){
let count = 0;
for(let index in carts){
count += carts[index].price*carts[index].number;
}
return count;
}
//删除购物项方法
function removeCart(index){
carts.splice(index,1);
}
</script>
<template>
<div>
<table>
<thead>
<tr>
<th>序号</th>
<th>商品名</th>
<th>价格</th>
<th>数量</th>
<th>小计</th>
<th>操作</th>
</tr>
</thead>
<tbody v-if="carts.length > 0">
<!-- 有数据显示-->
<tr v-for="cart,index in carts" :key="index">
<th>{{ index+1 }}</th>
<th>{{ cart.name }}</th>
<th>{{ cart.price + '元' }}</th>
<th>{{ cart.number }}</th>
<th>{{ cart.price*cart.number + '元'}}</th>
<th> <button @click="removeCart(index)">删除</button> </th>
</tr>
</tbody>
<tbody v-else>
<!-- 没有数据显示-->
<tr>
<td colspan="6">购物车没有数据!</td>
</tr>
</tbody>
</table>
购物车总金额: {{ compute() }} 元
</div>
</template>
<style scoped>
</style>双向绑定
单项绑定和双向绑定
- 单向绑定: 响应式数据的变化会更新dom树,但是dom树上用户的操作造成的数据改变不会同步更新到响应式数据
- 双向绑定: 响应式数据的变化会更新dom树,但是dom树上用户的操作造成的数据改变会同步更新到响应式数据
- 用户通过表单标签才能够输入数据,所以双向绑定都是应用到表单标签上的,其他标签不行
- v-model专门用于双向绑定表单标签的value属性,语法为
v-model:value='',可以简写为v-model='' - v-model还可以用于各种不同类型的输入,
<textarea>、<select>元素。
<script type="module" setup>
//引入模块
import { reactive,ref} from 'vue'
let hbs = ref([]); //装爱好的值
let user = reactive({username:null,password:null,introduce:null,pro:null})
function login(){
alert(hbs.value);
alert(JSON.stringify(user));
}
function clearx(){
//user = {};// 这中写法会将数据变成非响应的,应该是user.username=""
user.username=''
user.password=''
user.introduce=''
user.pro=''
hbs.value.splice(0,hbs.value.length);;
}
</script>
<template>
<div>
账号: <input type="text" placeholder="请输入账号!" v-model="user.username"> <br>
密码: <input type="text" placeholder="请输入账号!" v-model="user.password"> <br>
爱好:
吃 <input type="checkbox" name="hbs" v-model="hbs" value="吃">
喝 <input type="checkbox" name="hbs" v-model="hbs" value="喝">
玩 <input type="checkbox" name="hbs" v-model="hbs" value="玩">
乐 <input type="checkbox" name="hbs" v-model="hbs" value="乐">
<br>
简介:<textarea v-model="user.introduce"></textarea>
<br>
籍贯:
<select v-model="user.pro">
<option value="1">黑</option>
<option value="2">吉</option>
<option value="3">辽</option>
<option value="4">京</option>
<option value="5">津</option>
<option value="6">冀</option>
</select>
<br>
<button @click="login()">登录</button>
<button @click="clearx()">重置</button>
<hr>
显示爱好:{{ hbs }}
<hr>
显示用户信息:{{ user }}
</div>
</template>
<style scoped>
</style>属性计算
模板中的表达式虽然方便,但也只能用来做简单的操作。如果在模板中写太多逻辑,会让模板变得臃肿,难以维护。比如说,我们有这样一个包含嵌套数组的对象:
<script type="module" setup>
//引入模块
import { reactive,computed} from 'vue'
const author = reactive({
name: 'John Doe',
books: [
'Vue 2 - Advanced Guide',
'Vue 3 - Basic Guide',
'Vue 4 - The Mystery'
]
})
</script>
<template>
<div>
<p>{{author.name}} Has published books?:</p>
<span>{{ author.books.length > 0 ? 'Yes' : 'No' }}</span>
</div>
</template>
<style scoped>
</style>- 这里的模板看起来有些复杂。我们必须认真看好一会儿才能明白它的计算依赖于
author.books。更重要的是,如果在模板中需要不止一次这样的计算,我们可不想将这样的代码在模板里重复好多遍。
因此我们推荐使用计算属性来描述依赖响应式状态的复杂逻辑。这是重构后的示例:
<script type="module" setup>
//引入模块
import { reactive,computed} from 'vue'
const author = reactive({
name: 'John Doe',
books: [
'Vue 2 - Advanced Guide',
'Vue 3 - Basic Guide',
'Vue 4 - The Mystery'
]
})
// 一个计算属性 ref
const publishedBooksMessage = computed(() => {
console.log("publishedBooksMessage")
return author.books.length > 0 ? 'Yes' : 'No'
})
// 一个函数
let hasBooks = ()=>{
console.log("hasBooks")
return author.books.length > 0?'Yes':'no'
}
</script>
<template>
<div>
<p>{{author.name}} Has published books?:</p>
<span>{{ author.books.length > 0 ? 'Yes' : 'No' }}</span>
<span>{{ hasBooks() }}</span><!-- 调用方法,每个标签都会调用一次 -->
<span>{{ hasBooks() }}</span>
<p>{{author.name}} Has published books?:</p>
<span>{{ publishedBooksMessage }}</span><!-- 属性计算,属性值不变时,多个个标签只会调用一次 -->
<span>{{ publishedBooksMessage }}</span>
</div>
</template>
<style scoped>
</style>我们在这里定义了一个计算属性
publishedBooksMessage。computed()方法期望接收一个 getter 函数,返回值为一个计算属性 ref。和其他一般的 ref 类似,你可以通过publishedBooksMessage.value访问计算结果。计算属性 ref 也会在模板中自动解包,因此在模板表达式中引用时无需添加.value。Vue 的计算属性会自动追踪响应式依赖。它会检测到
publishedBooksMessage依赖于author.books,所以当author.books改变时,任何依赖于publishedBooksMessage的绑定都会同时更新。
计算属性缓存 vs 方法
- 若我们将同样的函数定义为一个方法而不是计算属性,两种方式在结果上确实是完全相同的,然而,不同之处在于计算属性值会基于其响应式依赖被缓存。一个计算属性仅会在其响应式依赖更新时才重新计算。这意味着只要
author.books不改变,无论多少次访问publishedBooksMessage都会立即返回先前的计算结果!
数据监听器
计算属性允许我们声明性地计算衍生值。然而在有些情况下,我们需要在状态变化时执行一些“副作用”:例如更改 DOM,或是根据异步操作的结果去修改另一处的状态。我们可以使用 watch 函数在每次响应式状态发生变化时触发回调函数:
- watch主要用于以下场景:
- 当数据发生变化时需要执行相应的操作
- 监听数据变化,当满足一定条件时触发相应操作
- 在异步操作前或操作后需要执行相应的操作
监控响应式数据(watch):
<script type="module" setup>
//引入模块
import { ref,reactive,watch} from 'vue'
let firstname=ref('')
let lastname=reactive({name:''})
let fullname=ref('')
//监听一个ref响应式数据
watch(firstname,(newValue,oldValue)=>{
console.log(`${oldValue}变为${newValue}`)
fullname.value=firstname.value+lastname.name
})
//监听reactive响应式数据的指定属性
watch(()=>lastname.name,(newValue,oldValue)=>{
console.log(`${oldValue}变为${newValue}`)
fullname.value=firstname.value+lastname.name
})
//监听reactive响应式数据的所有属性(深度监视,一般不推荐)
//deep:true 深度监视
//immediate:true 深度监视在进入页面时立即执行一次
watch(()=>lastname,(newValue,oldValue)=>{
// 此时的newValue和oldValue一样,都是lastname
console.log(newValue)
console.log(oldValue)
fullname.value=firstname.value+lastname.name
},{deep:true,immediate:false})
</script>
<template>
<div>
全名:{{fullname}} <br>
姓氏:<input type="text" v-model="firstname"> <br>
名字:<input type="text" v-model="lastname.name" > <br>
</div>
</template>
<style scoped>
</style>监控响应式数据(watchEffect):
- watchEffect默认监听所有的响应式数据
<script type="module" setup>
//引入模块
import { ref,reactive,watch, watchEffect} from 'vue'
let firstname=ref('')
let lastname=reactive({name:''})
let fullname=ref('')
//监听所有响应式数据
watchEffect(()=>{
//直接在内部使用监听属性即可!不用外部声明
//也不需要,即时回调设置!默认初始化就加载!
console.log(firstname.value)
console.log(lastname.name)
fullname.value=`${firstname.value}${lastname.name}`
})
</script>
<template>
<div>
全名:{{fullname}} <br>
姓氏:<input type="text" v-model="firstname"> <br>
名字:<input type="text" v-model="lastname.name" > <br>
</div>
</template>
<style scoped>
</style>
watchvs.watchEffect
watch和watchEffect都能响应式地执行有副作用的回调。它们之间的主要区别是追踪响应式依赖的方式:watch只追踪明确侦听的数据源。它不会追踪任何在回调中访问到的东西。另外,仅在数据源确实改变时才会触发回调。watch会避免在发生副作用时追踪依赖,因此,我们能更加精确地控制回调函数的触发时机。watchEffect,则会在副作用发生期间追踪依赖。它会在同步执行过程中,自动追踪所有能访问到的响应式属性。这更方便,而且代码往往更简洁,但有时其响应性依赖关系会不那么明确。
Vue生命周期
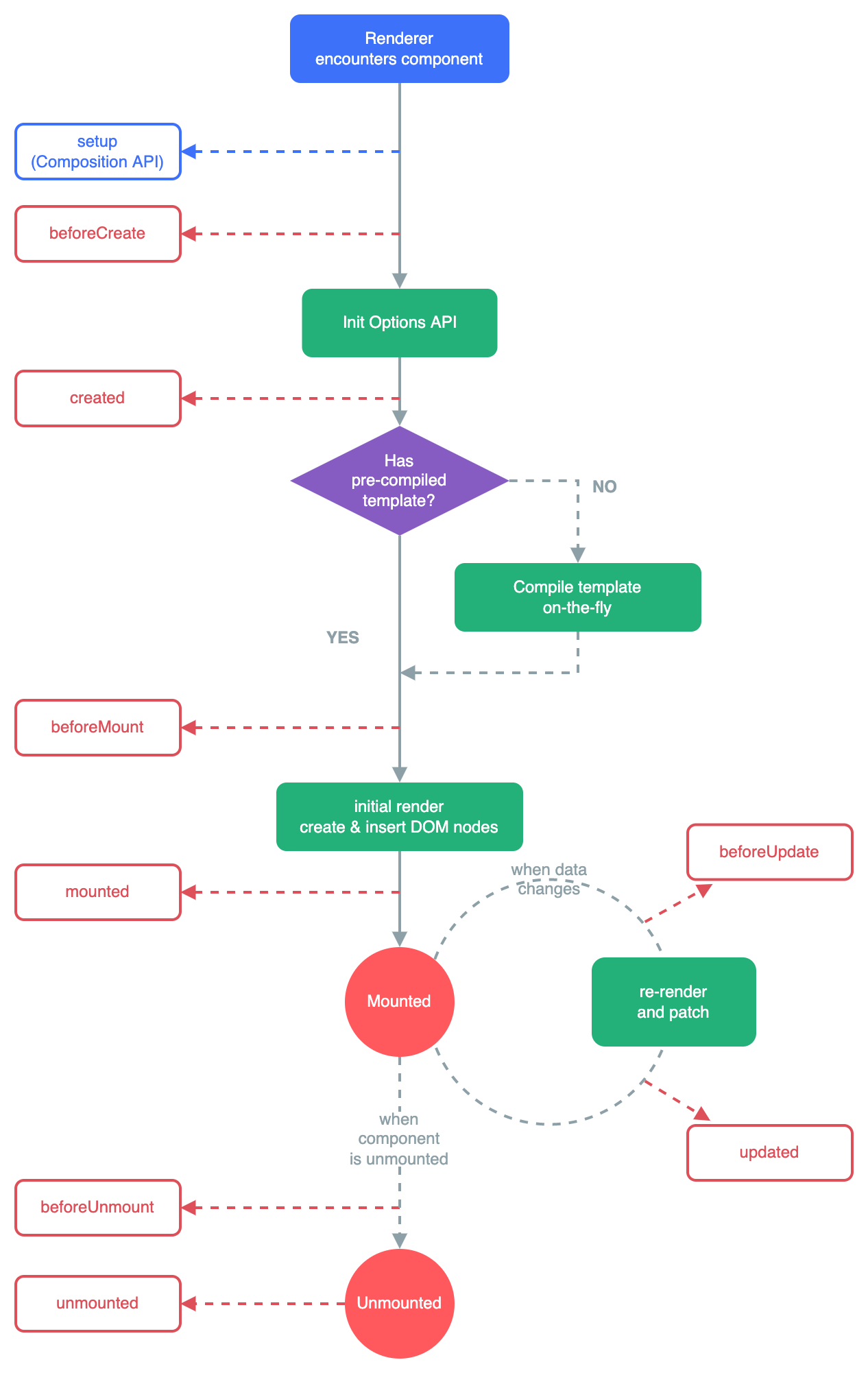
生命周期简介
每个 Vue 组件实例在创建时都需要经历一系列的初始化步骤,比如设置好数据侦听,编译模板,挂载实例到 DOM,以及在数据改变时更新 DOM。在此过程中,它也会运行被称为
生命周期钩子的函数,让开发者有机会在特定阶段运行自己的代码!
- 周期图解:

- 常见钩子函数
- onMounted() 注册一个回调函数,在组件挂载完成后执行。
- onUpdated() 注册一个回调函数,在组件因为响应式状态变更而更新其 DOM 树之后调用。
- onUnmounted() 注册一个回调函数,在组件实例被卸载之后调用。
- onBeforeMount() 注册一个钩子,在组件被挂载之前被调用。
- onBeforeUpdate() 注册一个钩子,在组件即将因为响应式状态变更而更新其 DOM 树之前调用。
- onBeforeUnmount() 注册一个钩子,在组件实例被卸载之前调用。
生命周期案例
<script setup>
import {ref,onUpdated,onMounted,onBeforeUpdate} from 'vue'
let message =ref('hello')
// 挂载完毕生命周期
onMounted(()=>{
console.log('-----------onMounted---------')
let span1 =document.getElementById("span1")
console.log(span1.innerText)
})
// 更新前生命周期
onBeforeUpdate(()=>{
console.log('-----------onBeforeUpdate---------')
console.log(message.value)
let span1 =document.getElementById("span1")
console.log(span1.innerText)
})
// 更新完成生命周期
onUpdated(()=>{
console.log('-----------onUpdated---------')
let span1 =document.getElementById("span1")
console.log(span1.innerText)
})
</script>
<template>
<div>
<span id="span1" v-text="message"></span> <br>
<input type="text" v-model="message">
</div>
</template>
<style scoped>
</style>Vue组件
组件基础
组件允许我们将 UI 划分为独立的、可重用的部分,并且可以对每个部分进行单独的思考。组件就是实现应用中局部功能代码和资源的集合!在实际应用中,组件常常被组织成层层嵌套的树状结构:

- 这和我们嵌套 HTML 元素的方式类似,Vue 实现了自己的组件模型,使我们可以在每个组件内封装自定义内容与逻辑。
传统方式编写应用:

组件方式编写应用:

组件化:对js/css/html统一封装,这是VUE中的概念
模块化:对js的统一封装,这是ES6中的概念
组件化中,对js部分代码的处理使用ES6中的模块化
组件化入门案例
x /** * SysUserController下,注册时校验用户名是否被占用的业务接口 * @param req * @param resp * @throws ServletException * @throws IOException */ protected void checkUsernameUsed(HttpServletRequest req, HttpServletResponse resp) throws ServletException, IOException { String username = req.getParameter("username"); SysUser registUser = userService.findByUsername(username); //封装结果对象 Result result=null; if(null ==registUser){ // 未占用,创建一个code为200的对象 result= Result.ok(null); }else{ // 占用, 创建一个结果为505的对象 result= Result.build(null, ResultCodeEnum.USERNAME_USED); } // 将result对象转换成JSON并响应给客户端 WebUtil.writeJson(resp,result); }java

1 准备vue项目
npm create vite
cd vite项目
npm install2 安装相关依赖
npm install sass
npm install bootstrap3 创建子组件 在src/components文件下 vscode需要安装Vetur插件,这样vue文件有快捷提示
- Header.vue
<script setup type="module">
</script>
<template>
<div>
欢迎: xx <a href="#">退出登录</a>
</div>
</template>
<style>
</style>- Navigator.vue
<script setup type="module">
</script>
<template>
<!-- 推荐写一个根标签-->
<div>
<ul>
<li>学员管理</li>
<li>图书管理</li>
<li>请假管理</li>
<li>考试管理</li>
<li>讲师管理</li>
</ul>
</div>
</template>
<style>
</style>- Content.vue
<script setup type="module">
</script>
<template>
<div>
展示的主要内容!
</div>
</template>
<style>
</style>- xxxxxxxxxx package com.atguigu.headline.dao.impl;import com.atguigu.headline.dao.BaseDao;import com.atguigu.headline.dao.NewsHeadLineDao;import com.atguigu.headline.pojo.NewsHeadline;import com.atguigu.headline.pojo.vo.HeadlineDetailVo;import com.atguigu.headline.pojo.vo.HeadlinePageVo;import com.atguigu.headline.pojo.vo.HeadlineQueryVo;import java.util.LinkedList;import java.util.List;public class NewsHeadlineDaoImpl extends BaseDao implements NewsHeadLineDao{ @Override public int removeByHid(Integer hid) { String sql ="update news_headline set is_deleted =1 , update_time =NOW() where hid = ? "; return baseUpdate(sql,hid); }java
<script setup>
import Header from './components/Header.vue'
import Navigator from './components/Navigator.vue'
import Content from './components/Content.vue'
</script>
<template>
<div>
<Header class="header"></Header>
<Navigator class="navigator"></Navigator>
<Content class="content"></Content>
</div>
</template>
<style scoped>
.header{
height: 80px;
border: 1px solid red;
}
.navigator{
width: 15%;
height: 800px;
display: inline-block;
border: 1px blue solid;
float: left;
}
.content{
width: 83%;
height: 800px;
display: inline-block;
border: 1px goldenrod solid;
float: right;
}
</style>4 启动测试
npm run dev组件之间传递数据
父传子
Vue3 中父组件向子组件传值可以通过 props 进行,具体操作如下:
首先,在父组件中定义需要传递给子组件的值,接着,在父组件的模板中引入子组件,同时在引入子组件的标签中添加 props 属性并为其设置需要传递的值。
在 Vue3 中,父组件通过 props 传递给子组件的值是响应式的。也就是说,如果在父组件中的传递的值发生了改变,子组件中的值也会相应地更新。
- 父组件代码:App.vue
<script setup>
import Son from './components/Son.vue'
import {ref,reactive,toRefs} from 'vue'
let message = ref('parent data!')
let title = ref(42)
function changeMessage(){
message.value = '修改数据!'
title.value++
}
</script>
<template>
<div>
<h2>{{ message }}</h2>
<hr>
<!-- 使用子组件,并且传递数据! -->
<Son :message="message" :title="title"></Son>
<hr>
<button @click="changeMessage">点击更新</button>
</div>
</template>
<style scoped>
</style>- 子组件代码:Son.vue
<script setup type="module">
import {ref,isRef,defineProps} from 'vue'
//声明父组件传递属性值
defineProps({
message:String ,
title:Number
})
</script>
<template>
<div>
<div>{{ message }}</div>
<div>{{ title }}</div>
</div>
</template>
<style>
</style>子传父
- 父组件: App.vue
<script setup>
import Son from './components/Son.vue'
import {ref} from 'vue'
let pdata = ref('')
const padd = (data) => {
console.log('2222');
pdata.value =data;
}
//自定义接收,子组件传递数据方法! 参数为数据!
const psub = (data) => {
console.log('11111');
pdata.value = data;
}
</script>
<template>
<div>
<!-- 声明@事件名应该等于子模块对应事件名!调用方法可以是当前自定义!-->
<Son @add="padd" @sub="psub"></Son>
<hr>
{{ pdata }}
</div>
</template>
<style>
</style>- 子组件:Son.vue
<script setup>
import {ref,defineEmits} from 'vue'
//1.定义要发送给父组件的方法,可以1或者多个
let emites = defineEmits(['add','sub']);
let data = ref(1);
function sendMsgToParent(){
console.log('-------son--------');
//2.出发父组件对应的方法,调用defineEmites对应的属性
emites('add','add data!'+data.value)
emites('sub','sub data!'+data.value)
data.value ++;
}
</script>
<template>
<div>
<button @click="sendMsgToParent">发送消息给父组件</button>
</div>
</template>兄弟传参

- Navigator.vue: 发送数据到App.vue
<script setup type="module">
import {defineEmits} from 'vue'
const emits = defineEmits(['sendMenu']);
//触发事件,向父容器发送数据
function send(data){
emits('sendMenu',data);
}
</script>
<template>
<!-- 推荐写一个根标签-->
<div>
<ul>
<li @click="send('学员管理')">学员管理</li>
<li @click="send('图书管理')">图书管理</li>
<li @click="send('请假管理')">请假管理</li>
<li @click="send('考试管理')">考试管理</li>
<li @click="send('讲师管理')">讲师管理</li>
</ul>
</div>
</template>
<style>
</style>- App.vue: 发送数据到Content.vue
<script setup>
import Header from './components/Header.vue'
import Navigator from './components/Navigator.vue'
import Content from './components/Content.vue'
import {ref} from "vue"
//定义接受navigator传递参数
var navigator_menu = ref('ceshi');
const receiver = (data) =>{
navigator_menu.value = data;
}
</script>
<template>
<div>
<hr>
{{ navigator_menu }}
<hr>
<Header class="header"></Header>
<Navigator @sendMenu="receiver" class="navigator"></Navigator>
<!-- 向子组件传递数据-->
<Content class="content" :message="navigator_menu"></Content>
</div>
</template>
<style scoped>
.header{
height: 80px;
border: 1px solid red;
}
.navigator{
width: 15%;
height: 800px;
display: inline-block;
border: 1px blue solid;
float: left;
}
.content{
width: 83%;
height: 800px;
display: inline-block;
border: 1px goldenrod solid;
float: right;
}
</style>- Content.vue
<script setup type="module">
defineProps({
message:String
})
</script>
<template>
<div>
展示的主要内容!
<hr>
{{ message }}
</div>
</template>
<style>
</style>Vue3路由机制router
路由简介
1 什么是路由?
- 定义:路由就是根据不同的 URL 地址展示不同的内容或页面。
- 通俗理解:路由就像是一个地图,我们要去不同的地方,需要通过不同的路线进行导航。
2 路由的作用
- 单页应用程序(SPA)中,路由可以实现不同视图之间的无刷新切换,提升用户体验;
- 路由还可以实现页面的认证和权限控制,保护用户的隐私和安全;
- 路由还可以利用浏览器的前进与后退,帮助用户更好地回到之前访问过的页面。
路由入门案例
1 案例需求分析

2 创建项目和导入路由依赖
npm create vite //创建项目cd 项目文件夹 //进入项目文件夹
npm install //安装项目需求依赖
npm install vue-router@4 --save //安装全局的vue-router 4版本3 准备页面和组件
- components/Home.vue
<script setup>
</script>
<template>
<div>
<h1>Home页面</h1>
</div>
</template>
<style scoped>
</style>- components/List.vue
<script setup>
</script>
<template>
<div>
<h1>List页面</h1>
</div>
</template>
<style scoped>
</style>- components/Add.vue
<script setup>
</script>
<template>
<div>
<h1>Add页面</h1>
</div>
</template>
<style scoped>
</style>- components/Update.vue
<script setup>
</script>
<template>
<div>
<h1>Update页面</h1>
</div>
</template>
<style scoped>
</style>- App.vue
<script setup>
</script>
<template>
<div>
<h1>App页面</h1>
<hr/>
<!-- 路由的连接 -->
<router-link to="/">home页</router-link> <br>
<router-link to="/list">list页</router-link> <br>
<router-link to="/add">add页</router-link> <br>
<router-link to="/update">update页</router-link> <br>
<hr/>
<!-- 路由连接对应视图的展示位置 -->
<hr>
默认展示位置:<router-view></router-view>
<hr>
Home视图展示:<router-view name="homeView"></router-view>
<hr>
List视图展示:<router-view name="listView"></router-view>
<hr>
Add视图展示:<router-view name="addView"></router-view>
<hr>
Update视图展示:<router-view name="updateView"></router-view>
</div>
</template>
<style scoped>
</style>4 准备路由配置
- x /** * 注册时,接收要注册的用户名,校验用户名是否被占用的业务接口 * @param req * @param resp * @throws ServletException * @throws IOException / protected void checkUsernameUsed(HttpServletRequest req, HttpServletResponse resp) throws ServletException, IOException { // 接收用户名 String username = req.getParameter("username"); // 调用服务层业务处理方法查询该用户名是否有对应的用户名 SysUser sysUser = userService.findByUsername(username); // 如果有 响应 已占用 // 如果没有 响应 可用 Result result = Result.ok(null); if (sysUser != null) { Result.build(null, ResultCodeEnum.USERNAME_USED); } /// 将result对象转换为JSON串响应给客户端 // ObjectMapper ObjectMapper mapper = new ObjectMapper(); String info = mapper.writeValueAsString(result); // 告诉客户端响应给你的是一个JSON串 resp.setContentType("application/json;charset=utf-8"); // 作出响应 resp.getWriter().println(info);*/ // 将result对象转换为JSON串响应给客户端 WebUtil.writeJson(resp,result); }java title="Java"
// 导入路由创建的相关方法
import {createRouter,createWebHashHistory} from 'vue-router'
// 导入vue组件
import Home from '../components/Home.vue'
import List from '../components/List.vue'
import Add from '../components/Add.vue'
import Update from '../components/Update.vue'
// 创建路由对象,声明路由规则
const router = createRouter({
//createWebHashHistory() 是 Vue.js 基于 hash 模式创建路由的工厂函数。在使用这种模式下,路由信息保存在 URL 的 hash 中,
//使用 createWebHashHistory() 方法,可以创建一个路由历史记录对象,用于管理应用程序的路由。在 Vue.js 应用中,
//通常使用该方法来创建路由的历史记录对象。
//就是路由中缓存历史记录的对象,vue-router提供
history: createWebHashHistory(),
routes:[
{
path:'/',
/*
component指定组件在默认的路由视图位置展示
components:Home
components指定组件在name为某个值的路由视图位置展示
components:{
default:Home,// 默认路由视图位置
homeView:Home// name为homeView的路由视图位置
}
*/
components:{
default:Home,
homeView:Home
}
},
{
path:'/list',
components:{
listView : List
}
},
{
path:'/add',
components:{
addView:Add
}
},
{
path:'/update',
components:{
updateView:Update
}
},
]
})
// 对外暴露路由对象
export default router;5 main.js引入router配置
- 修改文件:main.js (入口文件)
import { createApp } from 'vue'
import './style.css'
import App from './App.vue'
//导入router模块
import router from './routers/router.js'
let app = createApp(App)
//绑定路由对象
app.use(router)
//挂在试图
app.mount("#app")6 启动测试
npm run dev路由重定向
重定向的作用:将一个路由重定向到另一个路由上
- 修改案例:访问/list和/showAll都定向到List.vue
- router.js
// 导入路由创建的相关方法
import {createRouter,createWebHashHistory} from 'vue-router'
// 导入vue组件
import Home from '../components/Home.vue'
import List from '../components/List.vue'
import Add from '../components/Add.vue'
import Update from '../components/Update.vue'
// 创建路由对象,声明路由规则
const router = createRouter({
history: createWebHashHistory(),
routes:[
{
path:'/',
components:{
default:Home,
homeView:Home
}
},
{
path:'/list',
components:{
listView : List
}
},
{
path:'/showAll',
// 重定向
redirect :'/list'
},
{
path:'/add',
components:{
addView:Add
}
},
{
path:'/update',
components:{
updateView:Update
}
},
]
})
// 对外暴露路由对象
export default router;- App.vue
<script setup>
</script>
<template>
<div>
<h1>App页面</h1>
<hr/>
<!-- 路由的连接 -->
<router-link to="/">home页</router-link> <br>
<router-link to="/list">list页</router-link> <br>
<router-link to="/showAll">showAll页</router-link> <br>
<router-link to="/add">add页</router-link> <br>
<router-link to="/update">update页</router-link> <br>
<hr/>
<!-- 路由连接对应视图的展示位置 -->
<hr>
默认展示位置:<router-view></router-view>
<hr>
Home视图展示:<router-view name="homeView"></router-view>
<hr>
List视图展示:<router-view name="listView"></router-view>
<hr>
Add视图展示:<router-view name="addView"></router-view>
<hr>
Update视图展示:<router-view name="updateView"></router-view>
</div>
</template>
<style scoped>
</style>编程式路由(useRouter)
普通路由
<router-link to="/list">list页</router-link>这种路由,to中的内容目前是固定的,点击后只能切换/list对象组件(声明式路由)
编程式路由
- 通过useRouter,动态决定向那个组件切换的路由
- 在 Vue 3 和 Vue Router 4 中,你可以使用
useRouter来实现动态路由(编程式路由) - 这里的
useRouter方法返回的是一个 router 对象,你可以用它来做如导航到新页面、返回上一页面等操作。
案例需求: 通过普通按钮配合事件绑定实现路由页面跳转,不直接使用router-link标签
- App.vue
<script setup type="module">
import {useRouter} from 'vue-router'
import {ref} from 'vue'
//创建动态路由对象
let router = useRouter()
let routePath =ref('')
let showList= ()=>{
// 编程式路由
// 直接push一个路径
//router.push('/list')
// push一个带有path属性的对象
router.push({path:'/list'})
}
</script>
<template>
<div>
<h1>App页面</h1>
<hr/>
<!-- 路由的连接 -->
<router-link to="/">home页</router-link> <br>
<router-link to="/list">list页</router-link> <br>
<router-link to="/showAll">showAll页</router-link> <br>
<router-link to="/add">add页</router-link> <br>
<router-link to="/update">update页</router-link> <br>
<!-- 动态输入路径,点击按钮,触发单击事件的函数,在函数中通过编程是路由切换页面 -->
<button @click="showList()">showList</button> <br>
<hr/>
<!-- 路由连接对应视图的展示位置 -->
<hr>
默认展示位置:<router-view></router-view>
<hr>
Home视图展示:<router-view name="homeView"></router-view>
<hr>
List视图展示:<router-view name="listView"></router-view>
<hr>
Add视图展示:<router-view name="addView"></router-view>
<hr>
Update视图展示:<router-view name="updateView"></router-view>
</div>
</template>
<style scoped>
</style>路由传参(useRoute)
路径参数
- 在路径中使用一个动态字段来实现,我们称之为 路径参数
- 例如: 查看数据详情
/showDetail/1,1就是要查看详情的id,可以动态添值!
- 例如: 查看数据详情
键值对参数
类似与get请求通过url传参,数据是键值对形式的
例如: 查看数据详情
/showDetail?hid=1,hid=1就是要传递的键值对参数在 Vue 3 和 Vue Router 4 中,你可以使用
useRoute这个函数从 Vue 的组合式 API 中获取路由对象。useRoute方法返回的是当前的 route 对象,你可以用它来获取关于当前路由的信息,如当前的路径、查询参数等。
案例需求 : 切换到ShowDetail.vue组件时,向该组件通过路由传递参数
- 修改App.vue文件
<script setup type="module">
import {useRouter} from 'vue-router'
//创建动态路由对象
let router = useRouter()
//动态路由路径传参方法
let showDetail= (id,language)=>{
// 尝试使用拼接字符串方式传递路径参数
//router.push(`showDetail/${id}/${languange}`)
/*路径参数,需要使用params */
router.push({name:"showDetail",params:{id:id,language:language}})
}
let showDetail2= (id,language)=>{
/*uri键值对参数,需要使用query */
router.push({path:"/showDetail2",query:{id:id,language:language}})
}
</script>
<template>
<div>
<h1>App页面</h1>
<hr/>
<!-- 路径参数 -->
<router-link to="/showDetail/1/JAVA">showDetail路径传参显示JAVA</router-link>
<button @click="showDetail(1,'JAVA')">showDetail动态路由路径传参显示JAVA</button>
<hr/>
<!-- 键值对参数 -->
<router-link v-bind:to="{path:'/showDetail2',query:{id:1,language:'Java'}}">showDetail2键值对传参显示JAVA</router-link>
<button @click="showDetail2(1,'JAVA')">showDetail2动态路由键值对传参显示JAVA</button>
<hr>
showDetail视图展示:<router-view name="showDetailView"></router-view>
<hr>
showDetail2视图展示:<router-view name="showDetailView2"></router-view>
</div>
</template>
<style scoped>
</style>- 修改router.js增加路径参数占位符
// 导入路由创建的相关方法
import {createRouter,createWebHashHistory} from 'vue-router'
// 导入vue组件
import ShowDetail from '../components/ShowDetail.vue'
import ShowDetail2 from '../components/ShowDetail2.vue'
// 创建路由对象,声明路由规则
const router = createRouter({
history: createWebHashHistory(),
routes:[
{
/* 此处:id :language作为路径的占位符 */
path:'/showDetail/:id/:language',
/* 动态路由传参时,根据该名字找到该路由 */
name:'showDetail',
components:{
showDetailView:ShowDetail
}
},
{
path:'/showDetail2',
components:{
showDetailView2:ShowDetail2
}
},
]
})
// 对外暴露路由对象
export default router;- ShowDetail.vue 通过useRoute获取路径参数
<script setup type="module">
import{useRoute} from 'vue-router'
import { onUpdated,ref } from 'vue';
// 获取当前的route对象
let route =useRoute()
let languageId = ref(0)
let languageName = ref('')
// 借助更新时生命周期,将数据更新进入响应式对象
onUpdated (()=>{
// 获取对象中的参数
languageId.value=route.params.id
languageName.value=route.params.language
console.log(languageId.value)
console.log(languageName.value)
})
</script>
<template>
<div>
<h1>ShowDetail页面</h1>
<h3>编号{{route.params.id}}:{{route.params.language}}是世界上最好的语言</h3>
<h3>编号{{languageId}}:{{languageName}}是世界上最好的语言</h3>
</div>
</template>
<style scoped>
</style>- ShowDetail2.vue通过useRoute获取键值对参数
<script setup type="module">
import{useRoute} from 'vue-router'
import { onUpdated,ref } from 'vue';
// 获取当前的route对象
let route =useRoute()
let languageId = ref(0)
let languageName = ref('')
// 借助更新时生命周期,将数据更新进入响应式对象
onUpdated (()=>{
// 获取对象中的参数(通过query获取参数,此时参数是key-value形式的)
console.log(route.query)
console.log(languageId.value)
console.log(languageName.value)
languageId.value=route.query.id
languageName.value=route.query.language
})
</script>
<template>
<div>
<h1>ShowDetail2页面</h1>
<h3>编号{{route.query.id}}:{{route.query.language}}是世界上最好的语言</h3>
<h3>编号{{languageId}}:{{languageName}}是世界上最好的语言</h3>
</div>
</template>
<style scoped>
</style>路由守卫
在 Vue 3 中,路由守卫是用于在路由切换期间进行一些特定任务的回调函数。路由守卫可以用于许多任务,例如验证用户是否已登录、在路由切换前提供确认提示、请求数据等。Vue 3 为路由守卫提供了全面的支持,并提供了以下几种类型的路由守卫:
- 全局前置守卫:在路由切换前被调用,可以用于验证用户是否已登录、中断导航、请求数据等。
- 全局后置守卫:在路由切换之后被调用,可以用于处理数据、操作 DOM 、记录日志等。
- 守卫代码的位置: 在router.js中
//全局前置路由守卫
router.beforeEach( (to,from,next) => {
//to 是目标地包装对象 .path属性可以获取地址
//from 是来源地包装对象 .path属性可以获取地址
//next是方法,不调用默认拦截! next() 放行,直接到达目标组件
//next('/地址')可以转发到其他地址,到达目标组件前会再次经过前置路由守卫
console.log(to.path,from.path,next)
//需要判断,注意避免无限重定向
if(to.path == '/index'){
next()
}else{
next('/index')
}
} )
//全局后置路由守卫
router.afterEach((to, from) => {
console.log(`Navigate from ${from.path} to ${to.path}`);
});登录案例,登录以后才可以进入home,否则必须进入login
- 定义Login.vue
<script setup>
import {ref} from 'vue'
import {useRouter} from 'vue-router'
let username =ref('')
let password =ref('')
let router = useRouter();
let login = () =>{
console.log(username.value,password.value)
if(username.value == 'root' & password.value == '123456'){
router.push({path:'/home',query:{'username':username.value}})
//登录成功利用前端存储机制,存储账号!
localStorage.setItem('username',username.value)
//sessionStorage.setItem('username',username)
}else{
alert('登录失败,账号或者密码错误!');
}
}
</script>
<template>
<div>
账号: <input type="text" v-model="username" placeholder="请输入账号!"><br>
密码: <input type="password" v-model="password" placeholder="请输入密码!"><br>
<button @click="login()">登录</button>
</div>
</template>
<style scoped>
</style>- 定义Home.vue
<script setup>
import {ref} from 'vue'
import {useRoute,useRouter} from 'vue-router'
let route =useRoute()
let router = useRouter()
// 并不是每次进入home页时,都有用户名参数传入
//let username = route.query.username
let username =window.localStorage.getItem('username');
let logout= ()=>{
// 清除localStorge中的username
//window.sessionStorage.removeItem('username')
window.localStorage.removeItem('username')
// 动态路由到登录页
router.push("/login")
}
</script>
<template>
<div>
<h1>Home页面</h1>
<h3>欢迎{{username}}登录</h3>
<button @click="logout">退出登录</button>
</div>
</template>
<style scoped>
</style>- App.vue
<script setup type="module">
</script>
<template>
<div>
<router-view></router-view>
</div>
</template>
<style scoped>
</style>- 定义routers.js
// 导入路由创建的相关方法
import {createRouter,createWebHashHistory} from 'vue-router'
// 导入vue组件
import Home from '../components/Home.vue'
import Login from '../components/login.vue'
// 创建路由对象,声明路由规则
const router = createRouter({
history: createWebHashHistory(),
routes:[
{
path:'/home',
component:Home
},
{
path:'/',
redirect:"/home"
},
{
path:'/login',
component:Login
},
]
})
// 设置路由的全局前置守卫
router.beforeEach((to,from,next)=>{
/*
to 要去那
from 从哪里来
next 放行路由时需要调用的方法,不调用则不放行
*/
console.log(`从哪里来:${from.path},到哪里去:${to.path}`)
if(to.path == '/login'){
//放行路由 注意放行不要形成循环
next()
}else{
//let username =window.sessionStorage.getItem('username');
let username =window.localStorage.getItem('username');
if(null != username){
next()
}else{
next('/login')
}
}
})
// 设置路由的全局后置守卫
router.afterEach((to,from)=>{
console.log(`从哪里来:${from.path},到哪里去:${to.path}`)
})
// 对外暴露路由对象
export default router;- 启动测试
npm run dev案例开发-日程管理-第五期
重构前端工程
业务目标展示
- 登录页

- 注册页

- 日程管理页

创建项目,安装依赖
npm create vite
cd 项目目录
npm install
npm install vue-router- 项目结构如下

开发视图
- Header.vue视图
<script setup>
</script>
<template>
<div>
<h1 class="ht">欢迎使用日程管理系统</h1>
<div>
<div class="optionDiv">
<router-link to="/login">
<button class="b1s">登录</button>
</router-link>
<router-link to="/regist">
<button class="b1s">注册</button>
</router-link>
</div>
<div class="optionDiv">
欢迎xxx
<button class="b1b">退出登录</button>
<router-link to="/showSchedule">
<button class="b1b">查看我的日程</button>
</router-link>
</div>
<br>
</div>
</div>
</template>
<style scoped>
.ht{
text-align: center;
color: cadetblue;
font-family: 幼圆;
}
.b1s{
border: 2px solid powderblue;
border-radius: 4px;
width:60px;
background-color: antiquewhite;
}
.b1b{
border: 2px solid powderblue;
border-radius: 4px;
width:100px;
background-color: antiquewhite;
}
.optionDiv{
width: 300px;
float: right;
}
</style>- Login.vue视图
<script setup>
import{ ref,reactive} from 'vue'
// 响应式数据,保存用户输入的表单信息
let loginUser =reactive({
username:'',
userPwd:''
})
// 响应式数据,保存校验的提示信息
let usernameMsg =ref('')
let userPwdMsg = ref('')
// 校验用户名的方法
function checkUsername(){
// 定义正则
var usernameReg=/^[a-zA-Z0-9]{5,10}$/
// 校验用户名
if(!usernameReg.test(loginUser.username)){
// 格式不合法
usernameMsg.value="格式有误"
return false
}
usernameMsg.value="ok"
return true
}
// 校验密码的方法
function checkUserPwd(){
// 定义正则
var passwordReg=/^[0-9]{6}$/
// 校验密码
if(!passwordReg.test(loginUser.userPwd)){
// 格式不合法
userPwdMsg.value="格式有误"
return false
}
userPwdMsg.value="ok"
return true
}
</script>
<template>
<div>
<h3 class="ht">请登录</h3>
<table class="tab" cellspacing="0px">
<tr class="ltr">
<td>请输入账号</td>
<td>
<input class="ipt"
type="text"
v-model="loginUser.username"
@blur="checkUsername()">
<span id="usernameMsg" v-text="usernameMsg"></span>
</td>
</tr>
<tr class="ltr">
<td>请输入密码</td>
<td>
<input class="ipt"
type="password"
v-model="loginUser.userPwd"
@blur="checkUserPwd()">
<span id="userPwdMsg" v-text="userPwdMsg"></span>
</td>
</tr>
<tr class="ltr">
<td colspan="2" class="buttonContainer">
<input class="btn1" type="button" value="登录">
<input class="btn1" type="button" value="重置">
<router-link to="/regist">
<button class="btn1">去注册</button>
</router-link>
</td>
</tr>
</table>
</div>
</template>
<style scoped>
.ht{
text-align: center;
color: cadetblue;
font-family: 幼圆;
}
.tab{
width: 500px;
border: 5px solid cadetblue;
margin: 0px auto;
border-radius: 5px;
font-family: 幼圆;
}
.ltr td{
border: 1px solid powderblue;
}
.ipt{
border: 0px;
width: 50%;
}
.btn1{
border: 2px solid powderblue;
border-radius: 4px;
width:60px;
background-color: antiquewhite;
}
#usernameMsg , #userPwdMsg {
color: gold;
}
.buttonContainer{
text-align: center;
}
</style>- Regist.vue视图
<script setup>
import{ ref,reactive} from 'vue'
// 响应式数据,保存用户输入的表单信息
let registUser =reactive({
username:'',
userPwd:''
})
// 响应式数据,保存校验的提示信息
let reUserPwd =ref('')
let reUserPwdMsg =ref('')
let usernameMsg =ref('')
let userPwdMsg = ref('')
// 校验用户名的方法
function checkUsername(){
// 定义正则
let usernameReg=/^[a-zA-Z0-9]{5,10}$/
// 校验
if(!usernameReg.test(registUser.username)){
// 提示
usernameMsg.value = "不合法"
return false
}
// 通过校验
usernameMsg.value="OK"
return true
}
// 校验密码的方法
function checkUserPwd(){
// 定义正则
let passwordReg=/^[0-9]{6}$/
// 校验
if(!passwordReg.test(registUser.userPwd)){
// 提示
userPwdMsg.value = "不合法"
return false
}
// 通过校验
userPwdMsg.value="OK"
return true
}
// 校验密码的方法
function checkReUserPwd(){
// 定义正则
let passwordReg=/^[0-9]{6}$/
// 校验
if(!passwordReg.test(reUserPwd.value)){
// 提示
reUserPwdMsg.value = "不合法"
return false
}
console.log(registUser.userPwd,reUserPwd.value)
// 校验
if(!(registUser.userPwd==reUserPwd.value)){
// 提示
reUserPwdMsg.value = "不一致"
return false
}
// 通过校验
reUserPwdMsg.value="OK"
return true
}
</script>
<template>
<div>
<h3 class="ht">请注册</h3>
<table class="tab" cellspacing="0px">
<tr class="ltr">
<td>请输入账号</td>
<td>
<input class="ipt"
id="usernameInput"
type="text"
name="username"
v-model="registUser.username"
@blur="checkUsername()">
<span id="usernameMsg" class="msg" v-text="usernameMsg"></span>
</td>
</tr>
<tr class="ltr">
<td>请输入密码</td>
<td>
<input class="ipt"
id="userPwdInput"
type="password"
name="userPwd"
v-model="registUser.userPwd"
@blur="checkUserPwd()">
<span id="userPwdMsg" class="msg" v-text="userPwdMsg"></span>
</td>
</tr>
<tr class="ltr">
<td>确认密码</td>
<td>
<input class="ipt"
id="reUserPwdInput"
type="password"
v-model="reUserPwd"
@blur="checkReUserPwd()">
<span id="reUserPwdMsg" class="msg" v-text="reUserPwdMsg"></span>
</td>
</tr>
<tr class="ltr">
<td colspan="2" class="buttonContainer">
<input class="btn1" type="button" value="注册">
<input class="btn1" type="button" value="重置">
<router-link to="/login">
<button class="btn1">去登录</button>
</router-link>
</td>
</tr>
</table>
</div>
</template>
<style scoped>
.ht{
text-align: center;
color: cadetblue;
font-family: 幼圆;
}
.tab{
width: 500px;
border: 5px solid cadetblue;
margin: 0px auto;
border-radius: 5px;
font-family: 幼圆;
}
.ltr td{
border: 1px solid powderblue;
}
.ipt{
border: 0px;
width: 50%;
}
.btn1{
border: 2px solid powderblue;
border-radius: 4px;
width:60px;
background-color: antiquewhite;
}
.msg {
color: gold;
}
.buttonContainer{
text-align: center;
}
</style>- ShowSchedule.vue视图
<script setup>
</script>
<template>
<div>
<h3 class="ht">您的日程如下</h3>
<table class="tab" cellspacing="0px">
<tr class="ltr">
<th>编号</th>
<th>内容</th>
<th>进度</th>
<th>操作</th>
</tr>
<tr class="ltr">
<td></td>
<td></td>
<td></td>
<td class="buttonContainer">
<button class="btn1">删除</button>
<button class="btn1">保存修改</button>
</td>
</tr>
<tr class="ltr buttonContainer" >
<td colspan="4">
<button class="btn1">新增日程</button>
</td>
</tr>
</table>
</div>
</template>
<style scoped>
.ht{
text-align: center;
color: cadetblue;
font-family: 幼圆;
}
.tab{
width: 80%;
border: 5px solid cadetblue;
margin: 0px auto;
border-radius: 5px;
font-family: 幼圆;
}
.ltr td{
border: 1px solid powderblue;
}
.ipt{
border: 0px;
width: 50%;
}
.btn1{
border: 2px solid powderblue;
border-radius: 4px;
width:100px;
background-color: antiquewhite;
}
#usernameMsg , #userPwdMsg {
color: gold;
}
.buttonContainer{
text-align: center;
}
</style>- App.vue视图
<script setup>
import Header from './components/Header.vue'
</script>
<template>
<div>
<Header></Header>
<hr>
<!-- 用于路由切换视图使用 -->
<router-view></router-view>
</div>
</template>
<style scoped>
</style>- 配置路由
import {createRouter,createWebHashHistory} from 'vue-router'
import Login from '../components/Login.vue'
import Regist from '../components/Regist.vue'
import ShowScedule from '../components/ShowSchedule.vue'
let router = createRouter({
history:createWebHashHistory(),
routes:[
{
path:"/",
component:Login
},
{
path:"/login",
component:Login
},
{
path:"/showSchedule",
component:ShowScedule
},
{
path:"/regist",
component:Regist
}
]
})
export default router- 配置main.js
import { createApp } from 'vue'
import App from './App.vue'
// 导入路由
import router from './router/router.js'
let app =createApp(App)
// 全局使用路由
app.use(router)
app.mount('#app')Vue3数据交互axios
预讲知识-promise
普通函数和回调函数
普通函数: 正常调用的函数,一般函数执行完毕后才会继续执行下一行代码
<script>
let fun1 = () =>{
console.log("fun1 invoked")
}
// 调用函数
fun1()
// 函数执行完毕,继续执行后续代码
console.log("other code processon")
</script>回调函数: 一些特殊的函数,表示未来才会执行的一些功能,后续代码不会等待该函数执行完毕就开始执行了
<script>
// 设置一个2000毫秒后会执行一次的定时任务
setTimeout(function (){
console.log("setTimeout invoked")
},2000)
console.log("other code processon")
</script>Promise 简介
前端中的异步编程技术,类似Java中的多线程+线程结果回调!
Promise 是异步编程的一种解决方案,比传统的解决方案——回调函数和事件——更合理和更强大。它由社区最早提出和实现,ES6将其写进了语言标准,统一了用法,原生提供了
Promise对象。所谓
Promise,简单说就是一个容器,里面保存着某个未来才会结束的事件(通常是一个异步操作)的结果。从语法上说,Promise 是一个对象,从它可以获取异步操作的消息。Promise 提供统一的 API,各种异步操作都可以用同样的方法进行处理。
Promise对象有以下两个特点。
(1)Promise对象代表一个异步操作,有三种状态:`Pending`(进行中)、`Resolved`(已完成,又称 Fulfilled)和`Rejected`(已失败)。只有异步操作的结果,可以决定当前是哪一种状态,任何其他操作都无法改变这个状态。这也是`Promise`这个名字的由来,它的英语意思就是“承诺”,表示其他手段无法改变。
(2)一旦状态改变,就不会再变,任何时候都可以得到这个结果。Promise对象的状态改变,只有两种可能:从`Pending`变为`Resolved`和从`Pending`变为`Rejected`。只要这两种情况发生,状态就凝固了,不会再变了,会一直保持这个结果。
Promise 基本用法
ES6规定,Promise对象是一个构造函数,用来生成Promise实例。
<script>
/*
1.实例化promise对象,并且执行(类似Java创建线程对象,并且start)
参数: resolve,reject随意命名,但是一般这么叫!
参数: resolve,reject分别处理成功和失败的两个函数! 成功resolve(结果) 失败reject(结果)
参数: 在function中调用这里两个方法,那么promise会处于两个不同的状态
状态: promise有三个状态
pending 正在运行
resolved 内部调用了resolve方法
rejected 内部调用了reject方法
参数: 在第二步回调函数中就可以获取对应的结果
*/
let promise =new Promise(function(resolve,reject){
console.log("promise do some code ... ...")
//resolve("promise success")
reject("promise fail")
})
console.log('other code1111 invoked')
//2.获取回调函数结果 then在这里会等待promise中的运行结果,但是不会阻塞代码继续运行
promise.then(
function(value){console.log(`promise中执行了resolve:${value}`)},
function(error){console.log(`promise中执行了reject:${error}`)}
)
// 3 其他代码执行
console.log('other code2222 invoked')
</script>Promise catch()
Promise.prototype.catch方法是.then(null, rejection)的别名,用于指定发生错误时的回调函数。
<script>
let promise =new Promise(function(resolve,reject){
console.log("promise do some code ... ...")
// 故意响应一个异常对象
throw new Error("error message")
})
console.log('other code1111 invoked')
/*
then中的reject()的对应方法可以在产生异常时执行,接收到的就是异常中的提示信息
then中可以只留一个resolve()的对应方法,reject()方法可以用后续的catch替换
then中的reject对应的回调函数被后续的catch替换后,catch中接收的数据是一个异常对象
*/
promise.then(
function(resolveValue){console.log(`promise中执行了resolve:${resolveValue}`)}
//,
//function(rejectValue){console.log(`promise中执行了reject:${rejectValue}`)}
).catch(
function(error){console.log(error)}
)
console.log('other code2222 invoked')
</script>async和await的使用
async和await是ES6中用于处理异步操作的新特性。通常,异步操作会涉及到Promise对象,而async/await则是在Promise基础上提供了更加直观和易于使用的语法。
async 用于标识函数的
async标识函数后,async函数的返回值会变成一个promise对象
如果函数内部返回的数据是一个非promise对象,async函数的结果会返回一个成功状态 promise对象
如果函数内部返回的是一个promise对象,则async函数返回的状态与结果由该对象决定
如果函数内部抛出的是一个异常,则async函数返回的是一个失败的promise对象
<script>
/*
async 用于标识函数的
1. async标识函数后,async函数的返回值会变成一个promise对象
2. 如果函数内部返回的数据是一个非promise对象,async函数的结果会返回一个成功状态 promise对象
3. 如果函数内部返回的是一个promise对象,则async函数返回的状态与结果由该对象决定
4. 如果函数内部抛出的是一个异常,则async函数返回的是一个失败的promise对象
*/
async function fun1(){
//return 10
//throw new Error("something wrong")
let promise = Promise.reject("heihei")
return promise
}
let promise =fun1()
promise.then(
function(value){
console.log("success:"+value)
}
).catch(
function(value){
console.log("fail:"+value)
}
)
</script>await
- await右侧的表达式一般为一个promise对象,但是也可以是一个其他值
- 如果表达式是promise对象,await返回的是promise成功的值
- await会等右边的promise对象执行结束,然后再获取结果,后续代码也会等待await的执行
- 如果表达式是其他值,则直接返回该值
- await必须在async函数中,但是async函数中可以没有await
- 如果await右边的promise失败了,就会抛出异常,需要通过 try ... catch捕获处理
<script>
/*
1. await右侧的表达式一般为一个promise对象,但是也可以是一个其他值
2. 如果表达式是promise对象,await返回的是promise成功的值
3. await会等右边的promise对象执行结束,然后再获取结果,后续代码也会等待await的执行
4. 如果表达式是其他值,则直接返回该值
5. await必须在async函数中,但是async函数中可以没有await
6. 如果await右边的promise失败了,就会抛出异常,可以通过 try ... catch捕获处理
*/
async function fun1(){
return 10
}
async function fun2(){
try{
let res = await fun1()
//let res = await Promise.reject("something wrong")
}catch(e){
console.log("catch got:"+e)
}
console.log("await got:"+res)
}
fun2()
</script>Axios介绍
ajax
AJAX = Asynchronous JavaScript and XML(异步的 JavaScript 和 XML)。
AJAX 不是新的编程语言,而是一种使用现有标准的新方法。
AJAX 最大的优点是在不重新加载整个页面的情况下,可以与服务器交换数据并更新部分网页内容。
AJAX 不需要任何浏览器插件,但需要用户允许 JavaScript 在浏览器上执行。
XMLHttpRequest 只是实现 Ajax 的一种方式。
ajax工作原理:

原生javascript方式进行ajax(了解):
<script>
function loadXMLDoc(){
var xmlhttp;
if (window.XMLHttpRequest){
// IE7+, Firefox, Chrome, Opera, Safari 浏览器执行代码
xmlhttp=new XMLHttpRequest();
}
else{
// IE6, IE5 浏览器执行代码
xmlhttp=new ActiveXObject("Microsoft.XMLHTTP");
}
// 设置回调函数处理响应结果
xmlhttp.onreadystatechange=function(){
if (xmlhttp.readyState==4 && xmlhttp.status==200)
{
document.getElementById("myDiv").innerHTML=xmlhttp.responseText;
}
}
// 设置请求方式和请求的资源路径
xmlhttp.open("GET","/try/ajax/ajax_info.txt",true);
// 发送请求
xmlhttp.send();
}
</script>什么是axios 官网介绍:https://axios-http.com/zh/docs/intro
- Axios 是一个基于 promise 网络请求库,作用于node.js 和浏览器中。 它是 isomorphic 的(即同一套代码可以运行在浏览器和node.js中)。在服务端它使用原生 node.js
http模块, 而在客户端 (浏览端) 则使用 XMLHttpRequests。它有如下特性- 从浏览器创建 XMLHttpRequests
- 从 node.js 创建 http 请求
- 支持 Promise API
- 拦截请求和响应
- 转换请求和响应数据
- 取消请求
- 自动转换JSON数据
- 客户端支持防御XSRF
Axios 入门案例
1 案例需求:请求后台获取随机土味情话
- 请求的url
https://api.uomg.com/api/rand.qinghua?format=json 或者使用 http://forum.atguigu.cn/api/rand.qinghua?format=json- 请求的方式
GET/POST- 数据返回的格式
{"code":1,"content":"我努力不是为了你而是因为你。"}2 准备项目
npm create vite
npm install
/*npm install vue-router@4 --save
npm install pinia */3 安装axios
npm install axios4 设计页面(App.Vue)
<script setup type="module">
import axios from 'axios'
import { onMounted,reactive } from 'vue';
let jsonData =reactive({code:1,content:'我努力不是为了你而是因为你'})
let getLoveMessage =()=>{
axios({
method:"post", // 请求方式
url:"https://api.uomg.com/api/rand.qinghua?format=json", // 请求的url
data:{ // 当请求方式为post时,data下的数据以JSON串放入请求体,否则以key=value形式放url后
username:"123456"
}
}).then( function (response){//响应成功时要执行的函数
console.log(response)
Object.assign(jsonData,response.data)
}).catch(function (error){// 响应失败时要执行的函数
console.log(error)
})
}
/* 通过onMounted生命周期,自动加载一次 */
onMounted(()=>{
getLoveMessage()
})
</script>
<template>
<div>
<h1>今日土味情话:{{jsonData.content}}</h1>
<button @click="getLoveMessage">获取今日土味情话</button>
</div>
</template>
<style scoped>
</style>5 启动测试
npm run dev异步响应的数据结构
- 响应的数据是经过包装返回的!一个请求的响应包含以下信息。
{
// `data` 由服务器提供的响应
data: {},
// `status` 来自服务器响应的 HTTP 状态码
status: 200,
// `statusText` 来自服务器响应的 HTTP 状态信息
statusText: 'OK',
// `headers` 是服务器响应头
// 所有的 header 名称都是小写,而且可以使用方括号语法访问
// 例如: `response.headers['content-type']`
headers: {},
// `config` 是 `axios` 请求的配置信息
config: {},
// `request` 是生成此响应的请求
// 在node.js中它是最后一个ClientRequest实例 (in redirects),
// 在浏览器中则是 XMLHttpRequest 实例
request: {}
}- then取值
then(function (response) {
console.log(response.data);
console.log(response.status);
console.log(response.statusText);
console.log(response.headers);
console.log(response.config);
});6 通过async和await处理异步请求
<script setup type="module">
import axios from 'axios'
import { onMounted,reactive } from 'vue';
let jsonData =reactive({code:1,content:'我努力不是为了你而是因为你'})
let getLoveWords = async ()=>{
return await axios({
method:"post",
url:"https://api.uomg.com/api/rand.qinghua?format=json",
data:{
username:"123456"
}
})
}
let getLoveMessage =()=>{
let {data} = await getLoveWords()
Object.assign(message,data)
}
/* 通过onMounted生命周期,自动加载一次 */
onMounted(()=>{
getLoveMessage()
})
</script>
<template>
<div>
<h1>今日土味情话:{{jsonData.content}}</h1>
<button @click="getLoveMessage">获取今日土味情话</button>
</div>
</template>
<style scoped>
</style>axios在发送异步请求时的可选配置:
{
// `url` 是用于请求的服务器 URL
url: '/user',
// `method` 是创建请求时使用的方法
method: 'get', // 默认值
// `baseURL` 将自动加在 `url` 前面,除非 `url` 是一个绝对 URL。
// 它可以通过设置一个 `baseURL` 便于为 axios 实例的方法传递相对 URL
baseURL: 'https://some-domain.com/api/',
// `transformRequest` 允许在向服务器发送前,修改请求数据
// 它只能用于 'PUT', 'POST' 和 'PATCH' 这几个请求方法
// 数组中最后一个函数必须返回一个字符串, 一个Buffer实例,ArrayBuffer,FormData,或 Stream
// 你可以修改请求头。
transformRequest: [function (data, headers) {
// 对发送的 data 进行任意转换处理
return data;
}],
// `transformResponse` 在传递给 then/catch 前,允许修改响应数据
transformResponse: [function (data) {
// 对接收的 data 进行任意转换处理
return data;
}],
// 自定义请求头
headers: {'X-Requested-With': 'XMLHttpRequest'},
// `params` 是与请求一起发送的 URL 参数
// 必须是一个简单对象或 URLSearchParams 对象
params: {
ID: 12345
},
// `paramsSerializer`是可选方法,主要用于序列化`params`
// (e.g. https://www.npmjs.com/package/qs, http://api.jquery.com/jquery.param/)
paramsSerializer: function (params) {
return Qs.stringify(params, {arrayFormat: 'brackets'})
},
// `data` 是作为请求体被发送的数据
// 仅适用 'PUT', 'POST', 'DELETE 和 'PATCH' 请求方法
// 在没有设置 `transformRequest` 时,则必须是以下类型之一:
// - string, plain object, ArrayBuffer, ArrayBufferView, URLSearchParams
// - 浏览器专属: FormData, File, Blob
// - Node 专属: Stream, Buffer
data: {
firstName: 'Fred'
},
// 发送请求体数据的可选语法
// 请求方式 post
// 只有 value 会被发送,key 则不会
data: 'Country=Brasil&City=Belo Horizonte',
// `timeout` 指定请求超时的毫秒数。
// 如果请求时间超过 `timeout` 的值,则请求会被中断
timeout: 1000, // 默认值是 `0` (永不超时)
// `withCredentials` 表示跨域请求时是否需要使用凭证
withCredentials: false, // default
// `adapter` 允许自定义处理请求,这使测试更加容易。
// 返回一个 promise 并提供一个有效的响应 (参见 lib/adapters/README.md)。
adapter: function (config) {
/* ... */
},
// `auth` HTTP Basic Auth
auth: {
username: 'janedoe',
password: 's00pers3cret'
},
// `responseType` 表示浏览器将要响应的数据类型
// 选项包括: 'arraybuffer', 'document', 'json', 'text', 'stream'
// 浏览器专属:'blob'
responseType: 'json', // 默认值
// `responseEncoding` 表示用于解码响应的编码 (Node.js 专属)
// 注意:忽略 `responseType` 的值为 'stream',或者是客户端请求
// Note: Ignored for `responseType` of 'stream' or client-side requests
responseEncoding: 'utf8', // 默认值
// `xsrfCookieName` 是 xsrf token 的值,被用作 cookie 的名称
xsrfCookieName: 'XSRF-TOKEN', // 默认值
// `xsrfHeaderName` 是带有 xsrf token 值的http 请求头名称
xsrfHeaderName: 'X-XSRF-TOKEN', // 默认值
// `onUploadProgress` 允许为上传处理进度事件
// 浏览器专属
onUploadProgress: function (progressEvent) {
// 处理原生进度事件
},
// `onDownloadProgress` 允许为下载处理进度事件
// 浏览器专属
onDownloadProgress: function (progressEvent) {
// 处理原生进度事件
},
// `maxContentLength` 定义了node.js中允许的HTTP响应内容的最大字节数
maxContentLength: 2000,
// `maxBodyLength`(仅Node)定义允许的http请求内容的最大字节数
maxBodyLength: 2000,
// `validateStatus` 定义了对于给定的 HTTP状态码是 resolve 还是 reject promise。
// 如果 `validateStatus` 返回 `true` (或者设置为 `null` 或 `undefined`),
// 则promise 将会 resolved,否则是 rejected。
validateStatus: function (status) {
return status >= 200 && status < 300; // 默认值
},
// `maxRedirects` 定义了在node.js中要遵循的最大重定向数。
// 如果设置为0,则不会进行重定向
maxRedirects: 5, // 默认值
// `socketPath` 定义了在node.js中使用的UNIX套接字。
// e.g. '/var/run/docker.sock' 发送请求到 docker 守护进程。
// 只能指定 `socketPath` 或 `proxy` 。
// 若都指定,这使用 `socketPath` 。
socketPath: null, // default
// `httpAgent` and `httpsAgent` define a custom agent to be used when performing http
// and https requests, respectively, in node.js. This allows options to be added like
// `keepAlive` that are not enabled by default.
httpAgent: new http.Agent({ keepAlive: true }),
httpsAgent: new https.Agent({ keepAlive: true }),
// `proxy` 定义了代理服务器的主机名,端口和协议。
// 您可以使用常规的`http_proxy` 和 `https_proxy` 环境变量。
// 使用 `false` 可以禁用代理功能,同时环境变量也会被忽略。
// `auth`表示应使用HTTP Basic auth连接到代理,并且提供凭据。
// 这将设置一个 `Proxy-Authorization` 请求头,它会覆盖 `headers` 中已存在的自定义 `Proxy-Authorization` 请求头。
// 如果代理服务器使用 HTTPS,则必须设置 protocol 为`https`
proxy: {
protocol: 'https',
host: '127.0.0.1',
port: 9000,
auth: {
username: 'mikeymike',
password: 'rapunz3l'
}
},
// see https://axios-http.com/zh/docs/cancellation
cancelToken: new CancelToken(function (cancel) {
}),
// `decompress` indicates whether or not the response body should be decompressed
// automatically. If set to `true` will also remove the 'content-encoding' header
// from the responses objects of all decompressed responses
// - Node only (XHR cannot turn off decompression)
decompress: true // 默认值
}Axios get和post方法
配置添加语法
axios.get(url[, config])
axios.get(url,{
上面指定配置key:配置值,
上面指定配置key:配置值
})
axios.post(url[, data[, config]])
axios.post(url,{key:value //此位置数据,没有空对象即可{}},{
上面指定配置key:配置值,
上面指定配置key:配置值
})测试get参数
<script setup type="module">
import axios from 'axios'
import { onMounted,ref,reactive,toRaw } from 'vue';
let jsonData =reactive({code:1,content:'我努力不是为了你而是因为你'})
let getLoveWords= async ()=>{
try{
return await axios.get(
'https://api.uomg.com/api/rand.qinghua',
{
params:{// 向url后添加的键值对参数
format:'json',
username:'zhangsan',
password:'123456'
},
headers:{// 设置请求头
'Accept' : 'application/json, text/plain, text/html,*/*'
}
}
)
}catch (e){
return await e
}
}
let getLoveMessage =()=>{
let {data} = await getLoveWords()
Object.assign(message,data)
}
/* 通过onMounted生命周期,自动加载一次 */
onMounted(()=>{
getLoveMessage()
})
</script>
<template>
<div>
<h1>今日土味情话:{{jsonData.content}}</h1>
<button @click="getLoveMessage">获取今日土味情话</button>
</div>
</template>
<style scoped>
</style>测试post参数
<script setup type="module">
import axios from 'axios'
import { onMounted,ref,reactive,toRaw } from 'vue';
let jsonData =reactive({code:1,content:'我努力不是为了你而是因为你'})
let getLoveWords= async ()=>{
try{
return await axios.post(
'https://api.uomg.com/api/rand.qinghua',
{//请求体中的JSON数据
username:'zhangsan',
password:'123456'
},
{// 其他参数
params:{// url上拼接的键值对参数
format:'json',
},
headers:{// 请求头
'Accept' : 'application/json, text/plain, text/html,*/*',
'X-Requested-With': 'XMLHttpRequest'
}
}
)
}catch (e){
return await e
}
}
let getLoveMessage =()=>{
let {data} = await getLoveWords()
Object.assign(message,data)
}
/* 通过onMounted生命周期,自动加载一次 */
onMounted(()=>{
getLoveMessage()
})
</script>
<template>
<div>
<h1>今日土味情话:{{jsonData.content}}</h1>
<button @click="getLoveMessage">获取今日土味情话</button>
</div>
</template>
<style scoped>
</style>Axios 拦截器
如果想在axios发送请求之前,或者是数据响应回来在执行then方法之前做一些额外的工作,可以通过拦截器完成
// 添加请求拦截器 请求发送之前
axios.interceptors.request.use(
function (config) {
// 在发送请求之前做些什么
return config;
},
function (error) {
// 对请求错误做些什么
return Promise.reject(error);
}
);
// 添加响应拦截器 数据响应回来
axios.interceptors.response.use(
function (response) {
// 2xx 范围内的状态码都会触发该函数。
// 对响应数据做点什么
return response;
},
function (error) {
// 超出 2xx 范围的状态码都会触发该函数。
// 对响应错误做点什么
return Promise.reject(error);
}
);- 定义src/axios.js提取拦截器和配置语法
import axios from 'axios'
// 创建instance实例
const instance = axios.create({
baseURL:'https://api.uomg.com',
timeout:10000
})
// 添加请求拦截
instance.interceptors.request.use(
// 设置请求头配置信息
config=>{
//处理指定的请求头
console.log("before request")
config.headers.Accept = 'application/json, text/plain, text/html,*/*'
return config
},
// 设置请求错误处理函数
error=>{
console.log("request error")
return Promise.reject(error)
}
)
// 添加响应拦截器
instance.interceptors.response.use(
// 设置响应正确时的处理函数
response=>{
console.log("after success response")
console.log(response)
return response
},
// 设置响应异常时的处理函数
error=>{
console.log("after fail response")
console.log(error)
return Promise.reject(error)
}
)
// 默认导出
export default instance- App.vue
<script setup type="module">
// 导入我们自己定义的axios.js文件,而不是导入axios依赖
import axios from './axios.js'
import { onMounted,ref,reactive,toRaw } from 'vue';
let jsonData =reactive({code:1,content:'我努力不是为了你而是因为你'})
let getLoveWords= async ()=>{
try{
return await axios.post(
'api/rand.qinghua',
{
username:'zhangsan',
password:'123456'
},//请求体中的JSON数据
{
params:{
format:'json',
}
}// 其他键值对参数
)
}catch (e){
return await e
}
}
let getLoveMessage =()=>{
// 这里返回的是一个fullfilled状态的promise
getLoveWords().then(
(response) =>{
console.log("after getloveWords")
console.log(response)
Object.assign(jsonData,response.data)
}
)
}
/* 通过onMounted生命周期,自动加载一次 */
onMounted(()=>{
getLoveMessage()
})
</script>
<template>
<div>
<h1>今日土味情话:{{jsonData.content}}</h1>
<button @click="getLoveMessage">获取今日土味情话</button>
</div>
</template>
<style scoped>
</style>案例开发-日程管理-第六期
前端代码处理
创建src/utils/request.js文件
import axios from 'axios'
// 创建instance实例
const instance = axios.create({
baseURL:'http://localhost:8080/'
})
// 添加请求拦截
instance.interceptors.request.use(
// 设置请求头配置信息
config=>{
//处理指定的请求头
return config
},
// 设置请求错误处理函数
error=>{
return Promise.reject(error)
}
)
// 添加响应拦截器
instance.interceptors.response.use(
// 设置响应正确时的处理函数
response=>{
return response
},
// 设置响应异常时的处理函数
error=>{
return Promise.reject(error)
}
)
// 默认导出
export default instance注册页面完成注册
<script setup>
import {ref,reactive} from 'vue'
/* 导入发送请求的axios对象 */
import request from'../utils/request'
import {useRouter} from 'vue-router'
const router = useRouter()
let registUser = reactive({
username:"",
userPwd:""
})
let usernameMsg=ref('')
let userPwdMsg=ref('')
let reUserPwdMsg=ref('')
let reUserPwd=ref('')
async function checkUsername(){
let usernameReg= /^[a-zA-Z0-9]{5,10}$/
if(!usernameReg.test(registUser.username)){
usernameMsg.value="格式有误"
return false
}
// 发送异步请求 继续校验用户名是否被占用
let {data} = await request.post(`user/checkUsernameUsed?username=${registUser.username}`)
if(data.code != 200){
usernameMsg.value="用户名占用"
return false
}
usernameMsg.value="可用"
return true
}
function checkUserPwd(){
let userPwdReg = /^[0-9]{6}$/
if(!userPwdReg.test(registUser.userPwd)){
userPwdMsg.value="格式有误"
return false
}
userPwdMsg.value="OK"
return true
}
function checkReUserPwd(){
let userPwdReg = /^[0-9]{6}$/
if(!userPwdReg.test(reUserPwd.value)){
reUserPwdMsg.value="格式有误"
return false
}
if(registUser.userPwd != reUserPwd.value){
reUserPwdMsg.value="两次密码不一致"
return false
}
reUserPwdMsg.value="OK"
return true
}
// 注册的方法
async function regist(){
// 校验所有的输入框是否合法
let flag1 =await checkUsername()
let flag2 =await checkUserPwd()
let flag3 =await checkReUserPwd()
if(flag1 && flag2 && flag3){
let {data}= await request.post("user/regist",registUser)
if(data.code == 200){
// 注册成功跳转 登录页
alert("注册成功,快去登录吧")
router.push("/login")
}else{
alert("抱歉,用户名被抢注了")
}
}else{
alert("校验不通过,请求再次检查数据")
}
}
function clearForm(){
registUser.username=""
registUser.userPwd=""
usernameMsg.value=""
userPwdMsg.value=""
reUserPwd.value=""
reUserPwdMsg.value=""
}
</script>
<template>
<div>
<h3 class="ht">请注册</h3>
<table class="tab" cellspacing="0px">
<tr class="ltr">
<td>请输入账号</td>
<td>
<input class="ipt"
id="usernameInput"
type="text"
name="username"
v-model="registUser.username"
@blur="checkUsername()">
<span id="usernameMsg" class="msg" v-text="usernameMsg"></span>
</td>
</tr>
<tr class="ltr">
<td>请输入密码</td>
<td>
<input class="ipt"
id="userPwdInput"
type="password"
name="userPwd"
v-model="registUser.userPwd"
@blur="checkUserPwd()">
<span id="userPwdMsg" class="msg" v-text="userPwdMsg"></span>
</td>
</tr>
<tr class="ltr">
<td>确认密码</td>
<td>
<input class="ipt"
id="reUserPwdInput"
type="password"
v-model="reUserPwd"
@blur="checkReUserPwd()">
<span id="reUserPwdMsg" class="msg" v-text="reUserPwdMsg"></span>
</td>
</tr>
<tr class="ltr">
<td colspan="2" class="buttonContainer">
<input class="btn1" type="button" @click="regist()" value="注册">
<input class="btn1" type="button" @click="clearForm()" value="重置">
<router-link to="/login">
<button class="btn1">去登录</button>
</router-link>
</td>
</tr>
</table>
</div>
</template>
<style scoped>
.ht{
text-align: center;
color: cadetblue;
font-family: 幼圆;
}
.tab{
width: 500px;
border: 5px solid cadetblue;
margin: 0px auto;
border-radius: 5px;
font-family: 幼圆;
}
.ltr td{
border: 1px solid powderblue;
}
.ipt{
border: 0px;
width: 50%;
}
.btn1{
border: 2px solid powderblue;
border-radius: 4px;
width:60px;
background-color: antiquewhite;
}
.msg {
color: gold;
}
.buttonContainer{
text-align: center;
}
</style>登录页面完成登录
<script setup>
import {ref,reactive} from 'vue'
import {useRouter} from 'vue-router'
const router = useRouter()
import request from '../utils/request'
let loginUser =reactive({
username:"",
userPwd:""
})
let usernameMsg =ref("")
let userPwdMsg =ref("")
function checkUsername(){
let usernameReg= /^[a-zA-Z0-9]{5,10}$/
if(!usernameReg.test(loginUser.username)){
usernameMsg.value="格式有误"
return false
}
usernameMsg.value="OK"
return true
}
function checkUserPwd(){
let userPwdReg = /^[0-9]{6}$/
if(!userPwdReg.test(loginUser.userPwd)){
userPwdMsg.value="格式有误"
return false
}
userPwdMsg.value="OK"
return true
}
async function login(){
// 表单数据格式都正确再提交
let flag1 =checkUsername()
let flag2 =checkUserPwd()
if(!(flag1 && flag2)){
return
}
let {data} = await request.post("user/login",loginUser)
if(data.code == 200 ){
alert("登录成功")
// 跳转到showSchedule
router.push("/showSchedule")
} else if( data.code == 503){
alert("密码有误")
}else if (data.code == 501 ){
alert("用户名有误")
}else {
alert("未知错误")
}
}
</script>
<template>
<div>
<h3 class="ht">请登录</h3>
<table class="tab" cellspacing="0px">
<tr class="ltr">
<td>请输入账号</td>
<td>
<input class="ipt"
type="text"
v-model="loginUser.username"
@blur="checkUsername()">
<span id="usernameMsg" v-text="usernameMsg"></span>
</td>
</tr>
<tr class="ltr">
<td>请输入密码</td>
<td>
<input class="ipt"
type="password"
v-model="loginUser.userPwd"
@blur="checkUserPwd()">
<span id="userPwdMsg" v-text="userPwdMsg"></span>
</td>
</tr>
<tr class="ltr">
<td colspan="2" class="buttonContainer">
<input class="btn1" type="button" @click="login()" value="登录">
<input class="btn1" type="button" value="重置">
<router-link to="/regist">
<button class="btn1">去注册</button>
</router-link>
</td>
</tr>
</table>
</div>
</template>
<style scoped>
.ht{
text-align: center;
color: cadetblue;
font-family: 幼圆;
}
.tab{
width: 500px;
border: 5px solid cadetblue;
margin: 0px auto;
border-radius: 5px;
font-family: 幼圆;
}
.ltr td{
border: 1px solid powderblue;
}
.ipt{
border: 0px;
width: 50%;
}
.btn1{
border: 2px solid powderblue;
border-radius: 4px;
width:60px;
background-color: antiquewhite;
}
#usernameMsg , #userPwdMsg {
color: gold;
}
.buttonContainer{
text-align: center;
}
</style>后端代码处理
添加跨域处理器
什么是跨域
同源策略(Sameoriginpolicy)是浏览器最核心也最基本的安全功能,如果缺少了同源策略,则浏览器的正常功能可能都会受到影响。可以说Web是构建在同源策略基础之上的,浏览器只是针对同源策略的一种实现。
同源策略会阻止一个域的javascript脚本和另外一个域的内容进行交互。所谓同源(即指在同一个域)就是两个页面具有相同的协议(protocol),主机(host)和端口号
为什么会产生跨域
前后端分离模式下,客户端请求前端服务器获取视图资源,然后客户端自行向后端服务器获取数据资源,前端服务器的 协议,IP和端口和后端服务器很可能是不一样的,这样就产生了跨域

如何解决跨域
前端项目代理模式处理

后端跨域过滤器方式处理

- CrosFilter过滤器
package com.atguigu.schedule.filter;
import com.atguigu.schedule.common.Result;
import com.atguigu.schedule.util.WebUtil;
import jakarta.servlet.*;
import jakarta.servlet.annotation.WebFilter;
import jakarta.servlet.annotation.WebServlet;
import jakarta.servlet.http.HttpServletRequest;
import jakarta.servlet.http.HttpServletResponse;
import java.io.IOException;
@WebFilter("/*")
public class CrosFilter implements Filter {
@Override
public void doFilter(ServletRequest servletRequest, ServletResponse servletResponse, FilterChain filterChain) throws IOException, ServletException {
HttpServletRequest request = (HttpServletRequest) servletRequest;
System.out.println(request.getMethod());
HttpServletResponse response = (HttpServletResponse) servletResponse;
response.setHeader("Access-Control-Allow-Origin", "*");
response.setHeader("Access-Control-Allow-Methods", "POST, GET, PUT,OPTIONS, DELETE, HEAD");
response.setHeader("Access-Control-Max-Age", "3600");
response.setHeader("Access-Control-Allow-Headers", "access-control-allow-origin, authority, content-type, version-info, X-Requested-With");
// 如果是跨域预检请求,则直接在此响应200业务码
if(request.getMethod().equalsIgnoreCase("OPTIONS")){
WebUtil.writeJson(response, Result.ok(null));
}else{
// 非预检请求,放行即可
filterChain.doFilter(servletRequest, servletResponse);
}
}
}- 未来我们使用框架,直接用一个@CrossOrigin 就可以解决跨域问题了
重构UserController
package com.atguigu.schedule.controller;
import com.atguigu.schedule.common.Result;
import com.atguigu.schedule.common.ResultCodeEnum;
import com.atguigu.schedule.pojo.SysUser;
import com.atguigu.schedule.service.SysUserService;
import com.atguigu.schedule.service.impl.SysUserServiceImpl;
import com.atguigu.schedule.util.MD5Util;
import com.atguigu.schedule.util.WebUtil;
import jakarta.servlet.ServletException;
import jakarta.servlet.annotation.WebServlet;
import jakarta.servlet.http.HttpServletRequest;
import jakarta.servlet.http.HttpServletResponse;
import java.io.IOException;
@WebServlet("/user/*")
public class UserController extends BaseController{
private SysUserService userService =new SysUserServiceImpl();
/**
* 注册时校验用户名是否被占用的业务接口
* @param req
* @param resp
* @throws ServletException
* @throws IOException
*/
protected void checkUsernameUsed(HttpServletRequest req, HttpServletResponse resp) throws ServletException, IOException {
String username = req.getParameter("username");
SysUser registUser = userService.findByUsername(username);
//封装结果对象
Result result=null;
if(null ==registUser){
// 未占用,创建一个code为200的对象
result= Result.ok(null);
}else{
// 占用, 创建一个结果为505的对象
result= Result.build(null, ResultCodeEnum.USERNAME_USED);
}
// 将result对象转换成JSON并响应给客户端
WebUtil.writeJson(resp,result);
}
/**
* 用户注册的业务接口
* @param req
* @param resp
* @throws ServletException
* @throws IOException
*/
protected void regist(HttpServletRequest req, HttpServletResponse resp) throws ServletException, IOException {
// 接收要注册的用户信息
SysUser registUser = WebUtil.readJson(req, SysUser.class);
// 调用服务层方法,将用户注册进入数据库
int rows =userService.regist(registUser);
Result result =null;
if(rows>0){
result=Result.ok(null);
}else{
result =Result.build(null,ResultCodeEnum.USERNAME_USED);
}
WebUtil.writeJson(resp,result);
}
/**
* 用户登录的业务接口
* @param req
* @param resp
* @throws ServletException
* @throws IOException
*/
protected void login(HttpServletRequest req, HttpServletResponse resp) throws ServletException, IOException {
// 接收用户请求参数
// 获取要登录的用户名密码
SysUser inputUser = WebUtil.readJson(req, SysUser.class);
// 调用服务层方法,根据用户名查询数据库中是否有一个用户
SysUser loginUser =userService.findByUsername(inputUser.getUsername());
Result result = null;
if(null == loginUser){
// 没有根据用户名找到用户,说明用户名有误
result=Result.build(null,ResultCodeEnum.USERNAME_ERROR);
}else if(! loginUser.getUserPwd().equals(MD5Util.encrypt(inputUser.getUserPwd()))){
// 用户密码有误,
result=Result.build(null,ResultCodeEnum.PASSWORD_ERROR);
}else{
// 登录成功
result=Result.ok(null);
}
WebUtil.writeJson(resp,result);
}
}删除登录校验过滤器
- 这里不使用cookie和session方式记录用户状态,未来使用token,所以登录过滤器删除即可
Vue3状态管理Pinia
Pinia介绍
如何实现多个组件之间的数据传递?
方式1 组件传参
方式2 路由传参
方式3 通过pinia状态管理定义共享数据
当我们有
多个组件共享一个共同的状态(数据源)时,多个视图可能都依赖于同一份状态。来自不同视图的交互也可能需要更改同一份状态。虽然我们的手动状态管理解决方案(props,组件间通信,模块化)在简单的场景中已经足够了,但是在大规模的生产应用中还有很多其他事项需要考虑:
- 更强的团队协作约定
- 与 Vue DevTools 集成,包括时间轴、组件内部审查和时间旅行调试
- 模块热更新 (HMR)
- 服务端渲染支持
Pinia 就是一个实现了上述需求的状态管理库,由 Vue 核心团队维护,对 Vue 2 和 Vue 3 都可用。https://pinia.vuejs.org/zh/introduction.html
Pinia基本用法
1 准备vite项目
npm create vite
npm install
npm install vue-router@4 --save2 安装pinia
npm install pinia3 定义pinia store对象 src/store/store.js [推荐这么命名不是强制]
import {defineStore } from 'pinia'
//定义数据并且对外暴露
// store就是定义共享状态的包装对象
// 内部包含四个属性: id 唯一标识 state 完整类型推理,推荐使用箭头函数 存放的数据 getters 类似属性计算,存储放对数据
// 操作的方法 actions 存储数据的复杂业务逻辑方法
// 理解: store类似Java中的实体类, id就是类名, state 就是装数据值的属性 getters就是get方法,actions就是对数据操作的其他方法
export const definedPerson = defineStore(
{
id: 'personPinia', //必须唯一
state:()=>{ // state中用于定义数据
return {
username:'张三',
age:0,
hobbies:['唱歌','跳舞']
}
},
getters:{// 用于定义一些通过数据计算而得到结果的一些方法 一般在此处不做对数据的修改操作
// getters中的方法可以当做属性值方式使用
getHobbiesCount(){
return this.hobbies.length
},
getAge(){
return this.age
}
},
actions:{ // 用于定义一些对数据修改的方法
doubleAge(){
this.age=this.age*2
}
}
}
)4 在main.js配置pinia组件到vue中
import { createApp } from 'vue'
import App from './App.vue'
import router from './routers/router.js'
// 导pinia
import { createPinia } from 'pinia'
// 创建pinia对象
let pinia= createPinia()
let app =createApp(App)
app.use(router)
// app中使用pinia功能
app.use(pinia)
app.mount('#app')5 Operate.vue 中操作Pinia数据
<script setup type="module">
import { ref} from 'vue';
import { definedPerson} from '../store/store';
// 读取存储的数据
let person= definedPerson()
let hobby = ref('')
</script>
<template>
<div>
<h1>operate视图,用户操作Pinia中的数据</h1>
请输入姓名:<input type="text" v-model="person.username"> <br>
请输入年龄:<input type="text" v-model="person.age"> <br>
请增加爱好:
<input type="checkbox" value="吃饭" v-model="person.hobbies"> 吃饭
<input type="checkbox" value="睡觉" v-model="person.hobbies"> 睡觉
<input type="checkbox" value="打豆豆" v-model="person.hobbies"> 打豆豆 <br>
<!-- 事件中调用person的doubleAge()方法 -->
<button @click="person.doubleAge()">年龄加倍</button> <br>
<!-- 事件中调用pinia提供的$reset()方法恢复数据的默认值 -->
<button @click="person.$reset()">恢复默认值</button> <br>
<!-- 事件中调用$patch方法一次性修改多个属性值 -->
<button @click="person.$patch({username:'奥特曼',age:100,hobbies:['晒太阳','打怪兽']})">变身奥特曼</button> <br>
显示pinia中的person数据:{{person}}
</div>
</template>
<style scoped>
</style>6 List.vue中展示Pinia数据
<script setup type="module">
import { definedPerson} from '../store/store';
// 读取存储的数据
let person= definedPerson()
</script>
<template>
<div>
<h1>List页面,展示Pinia中的数据</h1>
读取姓名:{{person.username}} <br>
读取年龄:{{person.age}} <br>
通过get年龄:{{person.getAge}} <br>
爱好数量:{{person.getHobbiesCount}} <br>
所有的爱好:
<ul>
<li v-for='(hobby,index) in person.hobbies' :key="index" v-text="hobby"></li>
</ul>
</div>
</template>
<style scoped>
</style>7 定义组件路由router.js
// 导入路由创建的相关方法
import {createRouter,createWebHashHistory} from 'vue-router'
// 导入vue组件
import List from '../components/List.vue'
import Operate from '../components/Operate.vue'
// 创建路由对象,声明路由规则
const router = createRouter({
history: createWebHashHistory(),
routes:[
{
path:'/opearte',
component:Operate
},
{
path:'/list',
component:List
},
]
})
// 对外暴露路由对象
export default router;8 App.vue中通过路由切换组件
<script setup type="module">
</script>
<template>
<div>
<hr>
<router-link to="/opearte">显示操作页</router-link> <br>
<router-link to="/list">显示展示页</router-link> <br>
<hr>
<router-view></router-view>
</div>
</template>
<style scoped>
</style>9 启动测试
npm run devPinia其他细节
State (状态) 在大多数情况下,state 都是你的 store 的核心。人们通常会先定义能代表他们 APP 的 state。在 Pinia 中,state 被定义为一个返回初始状态的函数。
- store.js
import {defineStore} from 'pinia'
export const definedPerson = defineStore('personPinia',
{
state:()=>{
return {
username:'',
age:0,
hobbies:['唱歌','跳舞']
}
},
getters:{
getHobbiesCount(){
return this.hobbies.length
},
getAge(){
return this.age
}
},
actions:{
doubleAge(){
this.age=this.age*2
}
}
}
)- Operate.vue
<script setup type="module">
import { ref} from 'vue';
import { definedPerson} from '../store/store';
// 读取存储的数据
let person= definedPerson()
let hobby = ref('')
let addHobby= ()=> {
console.log(hobby.value)
person.hobbies.push(hobby.value)
}
// 监听状态
person.$subscribe((mutation,state)=>{
console.log('---subscribe---')
/*
mutation.storeId
person.$id一样
mutation.payload
传递给 cartStore.$patch() 的补丁对象。
state 数据状态,其实是一个代理
*/
console.log(mutation)
console.log(mutation.type)
console.log(mutation.payload)
console.log(mutation.storeId)
console.log(person.$id)
// 数据 其实是一个代理对象
console.log(state)
})
</script>
<template>
<div>
<h1>operate视图,用户操作Pinia中的数据</h1>
请输入姓名:<input type="text" v-model="person.username"> <br>
请输入年龄:<input type="text" v-model="person.age"> <br>
请增加爱好:
<input type="checkbox" value="吃饭" v-model="person.hobbies"> 吃饭
<input type="checkbox" value="睡觉" v-model="person.hobbies"> 睡觉
<input type="checkbox" value="打豆豆" v-model="person.hobbies"> 打豆豆 <br>
<input type="text" @change="addHobby" v-model="hobby"> <br>
<!-- 事件中调用person的doubleAge()方法 -->
<button @click="person.doubleAge()">年龄加倍</button> <br>
<!-- 事件中调用pinia提供的$reset()方法恢复数据的默认值 -->
<button @click="person.$reset()">恢复默认值</button> <br>
<!-- 事件中调用$patch方法一次性修改多个属性值 -->
<button @click="person.$patch({username:'奥特曼',age:100,hobbies:['晒太阳','打怪兽']})">变身奥特曼</button> <br>
person:{{person}}
</div>
</template>
<style scoped>
</style>2 Getter 完全等同于 store 的 state 的计算值。可以通过
defineStore()中的getters属性来定义它们。推荐使用箭头函数,并且它将接收state作为第一个参数:
export const useStore = defineStore('main', {
state: () => ({
count: 0,
}),
getters: {
doubleCount: (state) => state.count * 2,
},
})3 Action 相当于组件中的 method。它们可以通过
defineStore()中的actions属性来定义,并且它们也是定义业务逻辑的完美选择。类似 getter,action 也可通过this访问整个 store 实例,并支持完整的类型标注(以及自动补全)。不同的是,action可以是异步的,你可以在它们里面await调用任何 API,以及其他 action!
export const useCounterStore = defineStore('main', {
state: () => ({
count: 0,
}),
actions: {
increment() {
this.count++
},
randomizeCounter() {
this.count = Math.round(100 * Math.random())
},
},
})案例开发-日程管理-第七期
前端使用pinia存储数据
- 安装pinia依赖
npm install pinia- src下创建pinia.js文件
// 导入pinia组件
import {createPinia} from 'pinia'
// 创建pinia对象
let pinia = createPinia()
// 导出默认的pinia
export default pinia- main.js中使用pinia
import { createApp } from 'vue'
import App from './App.vue'
// 导入路由
import router from './router/router.js'
// 导入pinia对象
import pinia from './pinia.js'
let app =createApp(App)
// 全局使用路由
app.use(router)
// 全局使用pinia
app.use(pinia)
app.mount('#app')- src/store/userStore.js 用于存储用户信息
import {defineStore} from 'pinia'
export const defineUser = defineStore('loginUser',{
state:()=>{
return {
uid:0,
username:''
}
},
getters :{
}
})- src/store/scheduleStore.js 用于存储用户的日程信息
import {defineStore} from 'pinia'
export const defineSchedule = defineStore('scheduleList',{
state:()=>{
return {
itemList:[
/*{
sid:1,
uid:1,
title:'学java',
completed:1
},
{
sid:2,
uid:1,
title:'学前端',
completed:0
}*/
]
}
},
getters :{
},
actions:{
}
})- Header.vue中,通过pinia的数据来判断展示何种提示 视图
<script setup>
/* 导入pinia中的user数据 */
import {defineUser} from '../store/userStore.js'
import {defineSchedule} from '../store/scheduleStore.js'
let sysUser =defineUser()
let schedule = defineSchedule();
/* 导入编程式路由 */
import {useRouter} from 'vue-router'
let router =useRouter()
/* 退出登录接口 */
function logout(){
// 清除userPina 和schedulepinia
sysUser.$reset()
schedule.$reset()
// 通过路由回到登录页
router.push("/login")
}
</script>
<template>
<div>
<h1 class="ht">欢迎使用日程管理系统</h1>
<div>
<div class="optionDiv" v-if="sysUser.username == ''">
<router-link to="/login">
<button class="b1s">登录</button>
</router-link>
<router-link to="/regist">
<button class="b1s">注册</button>
</router-link>
</div>
<div class="optionDiv" v-else>
欢迎{{sysUser.username}}
<button class="b1b" @click="logout()">退出登录</button>
<router-link to="/showSchedule">
<button class="b1b">查看我的日程</button>
</router-link>
</div>
<br>
</div>
</div>
</template>
<style scoped>
.ht{
text-align: center;
color: cadetblue;
font-family: 幼圆;
}
.b1s{
border: 2px solid powderblue;
border-radius: 4px;
width:60px;
background-color: antiquewhite;
}
.b1b{
border: 2px solid powderblue;
border-radius: 4px;
width:100px;
background-color: antiquewhite;
}
.optionDiv{
width: 500px;
float: right;
}
</style>- Login.vue中,登录成功后,接收后端响应回来的用户id和用户名,存储于userStore中
<script setup>
/* 导入pinia中的user数据 */
import {defineUser} from '../store/userStore.js'
let sysUser =defineUser()
/* 获取 编程式路由对象 */
import {useRouter} from 'vue-router'
let router =useRouter();
/* 导入axios请求对象 */
import request from '../utils/request.js'
// 导入ref,reactive处理响应式数据的方法
import{ ref,reactive} from 'vue'
// 响应式数据,保存用户输入的表单信息
let loginUser =reactive({
username:'',
userPwd:''
})
// 响应式数据,保存校验的提示信息
let usernameMsg =ref('')
let userPwdMsg = ref('')
// 校验用户名的方法
function checkUsername(){
// 定义正则
var usernameReg=/^[a-zA-Z0-9]{5,10}$/
// 校验用户名
if(!usernameReg.test(loginUser.username)){
// 格式不合法
usernameMsg.value="格式有误"
return false
}
usernameMsg.value="ok"
return true
}
// 校验密码的方法
function checkUserPwd(){
// 定义正则
var passwordReg=/^[0-9]{6}$/
// 校验密码
if(!passwordReg.test(loginUser.userPwd)){
// 格式不合法
userPwdMsg.value="格式有误"
return false
}
userPwdMsg.value="ok"
return true
}
// 登录的函数
async function login(){
console.log("发送异步请求")
let {data} = await request.post("/user/login",loginUser)
if(data.code == 200){
alert("登录成功")
// 更新pinia数据
sysUser.uid =data.data.loginUser.uid
sysUser.username =data.data.loginUser.username
// 跳转到日程查询页
router.push("/showSchedule")
}else if(data.code == 501){
alert("用户名有误,请重新输入")
}else if(data.code == 503){
alert("密码有误,请重新输入")
}else {
alert("出现未知名错误")
}
}
// 清除表单信息的方法
function clearForm(){
loginUser.username=''
loginUser.userPwd=''
usernameMsg.value=''
userPwdMsg.value=''
}
</script>
<template>
<div>
<h3 class="ht">请登录</h3>
<table class="tab" cellspacing="0px">
<tr class="ltr">
<td>请输入账号</td>
<td>
<input class="ipt"
type="text"
v-model="loginUser.username"
@blur="checkUsername()">
<span id="usernameMsg" v-text="usernameMsg"></span>
</td>
</tr>
<tr class="ltr">
<td>请输入密码</td>
<td>
<input class="ipt"
type="password"
v-model="loginUser.userPwd"
@blur="checkUserPwd()">
<span id="userPwdMsg" v-text="userPwdMsg"></span>
</td>
</tr>
<tr class="ltr">
<td colspan="2" class="buttonContainer">
<input class="btn1" type="button" @click="login()" value="登录">
<input class="btn1" type="button" @click="clearForm()" value="重置">
<router-link to="/regist">
<button class="btn1">去注册</button>
</router-link>
</td>
</tr>
</table>
</div>
</template>
<style scoped>
.ht{
text-align: center;
color: cadetblue;
font-family: 幼圆;
}
.tab{
width: 500px;
border: 5px solid cadetblue;
margin: 0px auto;
border-radius: 5px;
font-family: 幼圆;
}
.ltr td{
border: 1px solid powderblue;
}
.ipt{
border: 0px;
width: 50%;
}
.btn1{
border: 2px solid powderblue;
border-radius: 4px;
width:60px;
background-color: antiquewhite;
}
#usernameMsg , #userPwdMsg {
color: gold;
}
.buttonContainer{
text-align: center;
}
</style>- 服务端登录处理方法,登录成功,返回登录用户的信息
/**
* 用户登录的业务接口
* @param req
* @param resp
* @throws ServletException
* @throws IOException
*/
protected void login(HttpServletRequest req, HttpServletResponse resp) throws ServletException, IOException {
// 接收用户请求参数
// 获取要登录的用户名密码
SysUser inputUser = WebUtil.readJson(req, SysUser.class);
// 调用服务层方法,根据用户名查询数据库中是否有一个用户
SysUser loginUser =userService.findByUsername(inputUser.getUsername());
Result result = null;
if(null == loginUser){
// 没有根据用户名找到用户,说明用户名有误
result=Result.build(null,ResultCodeEnum.USERNAME_ERROR);
}else if(! loginUser.getUserPwd().equals(MD5Util.encrypt(inputUser.getUserPwd()))){
// 用户密码有误,
result=Result.build(null,ResultCodeEnum.PASSWORD_ERROR);
}else{
// 登录成功,将用户信息存入session
req.getSession().setAttribute("sysUser",loginUser);
// 登录成功
// 将密码请空后,将用户信息响应给客户端
loginUser.setUserPwd("");
Map<String,Object> data =new HashMap<>();
data.put("loginUser",loginUser);
result=Result.ok(data);
}
WebUtil.writeJson(resp,result);
}- router.js中,通过路由守卫控制只有登录状态下才可以进入showSchedule.vue
import {createRouter,createWebHashHistory} from 'vue-router'
import pinia from '../pinia.js'
import {defineUser} from '../store/userStore.js'
let sysUser = defineUser(pinia)
import Login from '../components/Login.vue'
import Regist from '../components/Regist.vue'
import ShowScedule from '../components/ShowSchedule.vue'
let router = createRouter({
history:createWebHashHistory(),
routes:[
{
path:"/",
component:Login
},
{
path:"/login",
component:Login
},
{
path:"/showSchedule",
component:ShowScedule
},
{
path:"/regist",
component:Regist
}
]
})
/* 配置路由的前置守卫,在登录状态下才可以范文showSchedule.vue */
router.beforeEach( (to,from,next) =>{
// 如果是查看日程
if(to.path=="/showSchedule"){
// 如果尚未的登录
if(sysUser.username == ''){
alert("您尚未登录,请登录后再查看日程")
next("/login")
}else{
// 已经登录 放行
next()
}
// 其他资源 放行
}else{
next()
}
})
export default router显示所有日程数据
- ShowSchedule.vue中向后端发送异步请求查询数据并展示
<script setup>
/* 引入axios */
import request from '../utils/request.js'
/* 引入pinia数据 */
import {defineSchedule} from '../store/scheduleStore.js'
import {defineUser} from '../store/userStore.js'
let schedule = defineSchedule();
let sysUser = defineUser()
/* 引入挂载生命周期 */
import { onMounted,onUpdated,ref,reactive } from 'vue';
// 第一次挂载就立刻向后端发送请求,获取最新数据
onMounted(async function (){
showSchedule()
})
async function showSchedule(){
let {data} = await request.get("/schedule/findAllSchedule",{params:{"uid":sysUser.uid}})
schedule.itemList =data.data.itemList
}
</script>
<template>
<div>
<h3 class="ht">您的日程如下</h3>
<table class="tab" cellspacing="0px">
<tr class="ltr">
<th>编号</th>
<th>内容</th>
<th>进度</th>
<th>操作</th>
</tr>
<tr class="ltr" v-for="item,index in schedule.itemList" :key="index">
<td v-text="index+1">
</td>
<td>
<input type="input" v-model="item.title">
</td>
<td>
<input type="radio" value="1" v-model="item.completed"> 已完成
<input type="radio" value="0" v-model="item.completed"> 未完成
</td>
<td class="buttonContainer">
<button class="btn1">删除</button>
<button class="btn1">保存修改</button>
</td>
</tr>
<tr class="ltr buttonContainer" >
<td colspan="4">
<button class="btn1">新增日程</button>
</td>
</tr>
</table>
{{schedule}}
</div>
</template>
<style scoped>
.ht{
text-align: center;
color: cadetblue;
font-family: 幼圆;
}
.tab{
width: 80%;
border: 5px solid cadetblue;
margin: 0px auto;
border-radius: 5px;
font-family: 幼圆;
}
.ltr td{
border: 1px solid powderblue;
}
.ipt{
border: 0px;
width: 50%;
}
.btn1{
border: 2px solid powderblue;
border-radius: 4px;
width:100px;
background-color: antiquewhite;
}
#usernameMsg , #userPwdMsg {
color: gold;
}
.buttonContainer{
text-align: center;
}
</style>- SysScheduleController中查询数据并响应json
package com.atguigu.schedule.controller;
import com.atguigu.schedule.common.Result;
import com.atguigu.schedule.pojo.SysSchedule;
import com.atguigu.schedule.service.SysScheduleService;
import com.atguigu.schedule.service.impl.SysScheduleServiceImpl;
import com.atguigu.schedule.util.WebUtil;
import jakarta.servlet.ServletException;
import jakarta.servlet.annotation.WebServlet;
import jakarta.servlet.http.HttpServletRequest;
import jakarta.servlet.http.HttpServletResponse;
import java.io.IOException;
import java.util.HashMap;
import java.util.List;
import java.util.Map;
@WebServlet("/schedule/*")
public class SysScheduleController extends BaseController{
private SysScheduleService scheduleService =new SysScheduleServiceImpl();
/**
* 查询所有日程接口
* @param req
* @param resp
* @throws ServletException
* @throws IOException
*/
protected void findAllSchedule(HttpServletRequest req, HttpServletResponse resp) throws ServletException, IOException {
int uid = Integer.parseInt(req.getParameter("uid"));
// 调用服务层方法,查询所有日程
List<SysSchedule> itemList = scheduleService.findItemListByUid(uid);
// 将日程信息装入result,转换JSON给客户端
Map<String,Object> data =new HashMap<>();
data.put("itemList",itemList);
WebUtil.writeJson(resp,Result.ok(data));
}
}- SysScheduleService接口和实现类代码
package com.atguigu.schedule.service;
import com.atguigu.schedule.pojo.SysSchedule;
import java.util.List;
public interface SysScheduleService {
List<SysSchedule> findItemListByUid(int uid);
}
// ------------------------------------------------
package com.atguigu.schedule.service.impl;
import com.atguigu.schedule.dao.SysScheduleDao;
import com.atguigu.schedule.dao.impl.SysScheduleDaoImpl;
import com.atguigu.schedule.pojo.SysSchedule;
import com.atguigu.schedule.service.SysScheduleService;
import java.util.List;
public class SysScheduleServiceImpl implements SysScheduleService {
private SysScheduleDao scheduleDao =new SysScheduleDaoImpl();
@Override
public List<SysSchedule> findItemListByUid(int uid) {
return scheduleDao.findItemListByUid(uid);
}
}- SysScheduleDao接口和实现类代码
package com.atguigu.schedule.dao;
import com.atguigu.schedule.pojo.SysSchedule;
import java.util.List;
public interface SysScheduleDao {
List<SysSchedule> findItemListByUid(int uid);
}
//-----------------------------------------------------------
package com.atguigu.schedule.dao.impl;
import com.atguigu.schedule.dao.BaseDao;
import com.atguigu.schedule.dao.SysScheduleDao;
import com.atguigu.schedule.pojo.SysSchedule;
import java.util.List;
public class SysScheduleDaoImpl extends BaseDao implements SysScheduleDao {
@Override
public List<SysSchedule> findItemListByUid(int uid) {
String sql ="select sid,uid,title, completed from sys_schedule where uid = ? ";
return baseQuery(SysSchedule.class,sql,uid);
}
}增加和保存日程数据
- ShowSchedule.vue下,为增加和修改按钮绑定事件
<script setup>
/* 引入axios */
import request from '../utils/request.js'
/* 引入pinia数据 */
import {defineSchedule} from '../store/scheduleStore.js'
import {defineUser} from '../store/userStore.js'
let schedule = defineSchedule();
let sysUser = defineUser()
/* 引入挂载生命周期 */
import { onMounted,onUpdated,ref,reactive } from 'vue';
// 第一次挂载就立刻向后端发送请求,获取最新数据
onMounted(async function (){
// 加载完毕后,立刻调用查询数据的方法
showSchedule()
})
async function showSchedule(){
let {data} = await request.get("/schedule/findAllSchedule",{params:{"uid":sysUser.uid}})
schedule.itemList =data.data.itemList
}
// 新增日程
async function addItem(){
// 立刻向后端发送一个请求,让后端先为当前用户在数据库中增加一个默认格式的空数据
let {data} = await request.get("/schedule/addDefaultSchedule",{params:{"uid":sysUser.uid}})
if(data.code == 200){
// 然后调用刷新页面数据方法,立刻获取最新数据
showSchedule()
}else{
alert("添加异常")
}
}
// 更新日程的方法
async function updateItem(index){
// 根据索引获取元素
// 将元素通过 JSON串的形式 发送给服务端
let {data} =await request.post("/schedule/updateSchedule",schedule.itemList[index])
if(data.code == 200){
// 服务端修改完毕后,刷新页面数据
showSchedule()
}else{
alert("更新异常")
}
}
</script>
<template>
<div>
<h3 class="ht">您的日程如下</h3>
<table class="tab" cellspacing="0px">
<tr class="ltr">
<th>编号</th>
<th>内容</th>
<th>进度</th>
<th>操作</th>
</tr>
<tr class="ltr" v-for="item,index in schedule.itemList" :key="index">
<td v-text="index+1">
</td>
<td>
<input type="input" v-model="item.title">
</td>
<td>
<input type="radio" value="1" v-model="item.completed"> 已完成
<input type="radio" value="0" v-model="item.completed"> 未完成
</td>
<td class="buttonContainer">
<button class="btn1">删除</button>
<button class="btn1" @click="updateItem(index)">保存修改</button>
</td>
</tr>
<tr class="ltr buttonContainer" >
<td colspan="4">
<button class="btn1" @click="addItem()">新增日程</button>
</td>
</tr>
</table>
{{schedule}}
</div>
</template>
<style scoped>
.ht{
text-align: center;
color: cadetblue;
font-family: 幼圆;
}
.tab{
width: 80%;
border: 5px solid cadetblue;
margin: 0px auto;
border-radius: 5px;
font-family: 幼圆;
}
.ltr td{
border: 1px solid powderblue;
}
.ipt{
border: 0px;
width: 50%;
}
.btn1{
border: 2px solid powderblue;
border-radius: 4px;
width:100px;
background-color: antiquewhite;
}
#usernameMsg , #userPwdMsg {
color: gold;
}
.buttonContainer{
text-align: center;
}
</style>- SysScheduleController处理 新增和保存修改业务处理接口
package com.atguigu.schedule.controller;
import com.atguigu.schedule.common.Result;
import com.atguigu.schedule.pojo.SysSchedule;
import com.atguigu.schedule.service.SysScheduleService;
import com.atguigu.schedule.service.impl.SysScheduleServiceImpl;
import com.atguigu.schedule.util.WebUtil;
import jakarta.servlet.ServletException;
import jakarta.servlet.annotation.WebServlet;
import jakarta.servlet.http.HttpServletRequest;
import jakarta.servlet.http.HttpServletResponse;
import java.io.IOException;
import java.util.HashMap;
import java.util.List;
import java.util.Map;
@WebServlet("/schedule/*")
public class SysScheduleController extends BaseController{
private SysScheduleService scheduleService =new SysScheduleServiceImpl();
/**
* 向数据库中增加一个新的默认数据的方法
* @param req
* @param resp
* @throws ServletException
* @throws IOException
*/
protected void addDefaultSchedule(HttpServletRequest req, HttpServletResponse resp) throws ServletException, IOException {
int uid = Integer.parseInt(req.getParameter("uid"));
// 调用服务层方法,为当前用户新增一个默认空数据
scheduleService.addDefault(uid);
WebUtil.writeJson(resp,Result.ok(null));
}
/**
* 更新日程业务接口
* @param req
* @param resp
* @throws ServletException
* @throws IOException
*/
protected void updateSchedule(HttpServletRequest req, HttpServletResponse resp) throws ServletException, IOException {
SysSchedule sysSchedule = WebUtil.readJson(req, SysSchedule.class);
// 调用服务层方法,更新数据
scheduleService.updateSchedule(sysSchedule);
// 响应成功
WebUtil.writeJson(resp,Result.ok(null));
}
}- SysScheduleService接口和实现类处理业务逻辑
package com.atguigu.schedule.service;
import com.atguigu.schedule.pojo.SysSchedule;
import java.util.List;
public interface SysScheduleService {
Integer addDefault(int uid);
Integer updateSchedule(SysSchedule sysSchedule);
}
// ----------------------------------------------------------
package com.atguigu.schedule.service.impl;
import com.atguigu.schedule.dao.SysScheduleDao;
import com.atguigu.schedule.dao.impl.SysScheduleDaoImpl;
import com.atguigu.schedule.pojo.SysSchedule;
import com.atguigu.schedule.service.SysScheduleService;
import java.util.List;
public class SysScheduleServiceImpl implements SysScheduleService {
private SysScheduleDao scheduleDao =new SysScheduleDaoImpl();
@Override
public Integer addDefault(int uid) {
return scheduleDao.addDefault(uid);
}
@Override
public Integer updateSchedule(SysSchedule sysSchedule) {
return scheduleDao.updateSchedule(sysSchedule);
}
}- SysScheduleDao接口和实现类操作数据
package com.atguigu.schedule.dao;
import com.atguigu.schedule.pojo.SysSchedule;
import java.util.List;
public interface SysScheduleDao {
Integer addDefault(int uid);
Integer updateSchedule(SysSchedule sysSchedule);
}
//-------------------------------------------------
package com.atguigu.schedule.dao.impl;
import com.atguigu.schedule.dao.BaseDao;
import com.atguigu.schedule.dao.SysScheduleDao;
import com.atguigu.schedule.pojo.SysSchedule;
import java.util.List;
public class SysScheduleDaoImpl extends BaseDao implements SysScheduleDao {
@Override
public Integer addDefault(int uid) {
String sql = "insert into sys_schedule value(default,?,'请输入日程',0)";
return baseUpdate(sql,uid);
}
@Override
public Integer updateSchedule(SysSchedule sysSchedule) {
String sql ="update sys_schedule set title = ? ,completed = ? where sid =?";
return baseUpdate(sql,sysSchedule.getTitle(),sysSchedule.getCompleted(),sysSchedule.getSid());
}
}删除日程数据
- ShowSchedule.vue中,为删除按钮增加事件
<script setup>
/* 引入axios */
import request from '../utils/request.js'
/* 引入pinia数据 */
import {defineSchedule} from '../store/scheduleStore.js'
import {defineUser} from '../store/userStore.js'
let schedule = defineSchedule();
let sysUser = defineUser()
/* 引入挂载生命周期 */
import { onMounted,onUpdated,ref,reactive } from 'vue';
// 第一次挂载就立刻向后端发送请求,获取最新数据
onMounted(async function (){
// 加载完毕后,立刻调用查询数据的方法
showSchedule()
})
async function showSchedule(){
let {data} = await request.get("/schedule/findAllSchedule",{params:{"uid":sysUser.uid}})
schedule.itemList =data.data.itemList
}
// 新增日程
async function addItem(){
// 立刻向后端发送一个请求,让后端先为当前用户在数据库中增加一个默认格式的空数据
let {data} = await request.get("/schedule/addDefaultSchedule",{params:{"uid":sysUser.uid}})
if(data.code == 200){
// 然后调用刷新页面数据方法,立刻获取最新数据
showSchedule()
}else{
alert("添加异常")
}
}
// 更新日程的方法
async function updateItem(index){
// 根据索引获取元素
// 将元素通过 JSON串的形式 发送给服务端
let {data} =await request.post("/schedule/updateSchedule",schedule.itemList[index])
if(data.code = 200){
// 服务端修改完毕后,刷新页面数据
showSchedule()
}else{
alert("更新异常")
}
}
// 删除日程的方法
async function removeItem(index){
// 弹窗提示是否删除
if(confirm("确定要删除该条数据")){
// 根据索引获取要删除的item的id
let sid = schedule.itemList[index].sid
// 向服务端发送请求删除元素
let{data} = await request.get("/schedule/removeSchedule",{params:{"sid":sid}})
//根据业务码判断删除是否成功
if(data.code == 200){
// 删除成功,更新数据
showSchedule()
}else{
// 删除失败,提示失败
alert("删除失败")
}
}
}
</script>
<template>
<div>
<h3 class="ht">您的日程如下</h3>
<table class="tab" cellspacing="0px">
<tr class="ltr">
<th>编号</th>
<th>内容</th>
<th>进度</th>
<th>操作</th>
</tr>
<tr class="ltr" v-for="item,index in schedule.itemList" :key="index">
<td v-text="index+1">
</td>
<td>
<input type="input" v-model="item.title">
</td>
<td>
<input type="radio" value="1" v-model="item.completed"> 已完成
<input type="radio" value="0" v-model="item.completed"> 未完成
</td>
<td class="buttonContainer">
<button class="btn1" @click="removeItem(index)">删除</button>
<button class="btn1" @click="updateItem(index)">保存修改</button>
</td>
</tr>
<tr class="ltr buttonContainer" >
<td colspan="4">
<button class="btn1" @click="addItem()">新增日程</button>
</td>
</tr>
</table>
{{schedule}}
</div>
</template>
<style scoped>
.ht{
text-align: center;
color: cadetblue;
font-family: 幼圆;
}
.tab{
width: 80%;
border: 5px solid cadetblue;
margin: 0px auto;
border-radius: 5px;
font-family: 幼圆;
}
.ltr td{
border: 1px solid powderblue;
}
.ipt{
border: 0px;
width: 50%;
}
.btn1{
border: 2px solid powderblue;
border-radius: 4px;
width:100px;
background-color: antiquewhite;
}
#usernameMsg , #userPwdMsg {
color: gold;
}
.buttonContainer{
text-align: center;
}
</style>- SysScheduleController中添加删除业务接口
package com.atguigu.schedule.controller;
import com.atguigu.schedule.common.Result;
import com.atguigu.schedule.pojo.SysSchedule;
import com.atguigu.schedule.service.SysScheduleService;
import com.atguigu.schedule.service.impl.SysScheduleServiceImpl;
import com.atguigu.schedule.util.WebUtil;
import jakarta.servlet.ServletException;
import jakarta.servlet.annotation.WebServlet;
import jakarta.servlet.http.HttpServletRequest;
import jakarta.servlet.http.HttpServletResponse;
import java.io.IOException;
import java.util.HashMap;
import java.util.List;
import java.util.Map;
@WebServlet("/schedule/*")
public class SysScheduleController extends BaseController{
private SysScheduleService scheduleService =new SysScheduleServiceImpl();
/**
* 删除日程业务接口
* @param req
* @param resp
* @throws ServletException
* @throws IOException
*/
protected void removeSchedule(HttpServletRequest req, HttpServletResponse resp) throws ServletException, IOException {
// 获取要删除的日程id
int sid = Integer.parseInt(req.getParameter("sid"));
// 调用服务层方法,删除日程
scheduleService.removeSchedule(sid);
// 响应200
WebUtil.writeJson(resp,Result.ok(null));
}
}- SysScheduleService层处理删除业务的接口和实现类
package com.atguigu.schedule.service;
import com.atguigu.schedule.pojo.SysSchedule;
import java.util.List;
public interface SysScheduleService {
Integer removeSchedule(int sid);
}
//------------------------------------------------------------------
package com.atguigu.schedule.service.impl;
import com.atguigu.schedule.dao.SysScheduleDao;
import com.atguigu.schedule.dao.impl.SysScheduleDaoImpl;
import com.atguigu.schedule.pojo.SysSchedule;
import com.atguigu.schedule.service.SysScheduleService;
import java.util.List;
public class SysScheduleServiceImpl implements SysScheduleService {
private SysScheduleDao scheduleDao =new SysScheduleDaoImpl();
@Override
public Integer removeSchedule(int sid) {
return scheduleDao.removeBySid(sid);
}
}- SysScheduleDao操作数据库的接口和实现类
package com.atguigu.schedule.dao;
import com.atguigu.schedule.pojo.SysSchedule;
import java.util.List;
public interface SysScheduleDao {
Integer removeBySid(int sid);
}
//---------------------------------------------------------
package com.atguigu.schedule.dao.impl;
import com.atguigu.schedule.dao.BaseDao;
import com.atguigu.schedule.dao.SysScheduleDao;
import com.atguigu.schedule.pojo.SysSchedule;
import java.util.List;
public class SysScheduleDaoImpl extends BaseDao implements SysScheduleDao {
@Override
public Integer removeBySid(int sid) {
String sql ="delete from sys_schedule where sid = ?";
return baseUpdate(sql,sid);
}
}Element-plus组件库
Element-plus介绍
Element Plus 是一套基于 Vue 3 的开源 UI 组件库,是由饿了么前端团队开发的升级版本 Element UI。Element Plus 提供了丰富的 UI 组件、易于使用的 API 接口和灵活的主题定制功能,可以帮助开发者快速构建高质量的 Web 应用程序。
Element Plus 支持按需加载,且不依赖于任何第三方 CSS 库,它可以轻松地集成到任何 Vue.js 项目中。Element Plus 的文档十分清晰,提供了各种组件的使用方法和示例代码,方便开发者快速上手。
Element Plus 目前已经推出了大量的常用 UI 组件,如按钮、表单、表格、对话框、选项卡等,此外还提供了一些高级组件,如日期选择器、时间选择器、级联选择器、滑块、颜色选择器等。这些组件具有一致的设计和可靠的代码质量,可以为开发者提供稳定的使用体验。
与 Element UI 相比,Element Plus 采用了现代化的技术架构和更加先进的设计理念,同时具备更好的性能和更好的兼容性。Element Plus 的更新迭代也更加频繁,可以为开发者提供更好的使用体验和更多的功能特性。
Element Plus 可以在支持 ES2018 和 ResizeObserver 的浏览器上运行。 如果您确实需要支持旧版本的浏览器,请自行添加 Babel 和相应的 Polyfill
官网https://element-plus.org/zh-CN/
由于 Vue 3 不再支持 IE11,Element Plus 也不再支持 IE 浏览器。

Element-plus入门案例
1 准备vite项目
npm create vite // 注意选择 vue+typeScript
npm install
npm install vue-router@4 --save
npm install pinia
npm install axios2 安装element-plus
npm install element-plus3 完整引入element-plus
- main.js
import { createApp } from 'vue'
//导入element-plus相关内容
import ElementPlus from 'element-plus'
import 'element-plus/dist/index.css'
import App from './App.vue'
const app = createApp(App)
app.use(ElementPlus)
app.mount('#app')4 入门案例
- App.vue
<script setup>
import { ref } from 'vue'
const value = ref(true)
</script>
<template>
<div>
<!-- 直接使用element-plus组件即可 -->
<el-button>按钮</el-button>
<br>
<el-switch
v-model="value"
size="large"
active-text="Open"
inactive-text="Close"
/>
<br />
<el-switch v-model="value" active-text="Open" inactive-text="Close" />
<br />
<el-switch
v-model="value"
size="small"
active-text="Open"
inactive-text="Close"
/>
</div>
</template>
<style scoped>
</style>5 启动测试
npm run devElement-plus常用组件
贡献者
更新日志
2a5a8-SpringBoot快速入门完结撒花于
