JavaWeb | 会话_过滤器_监听器

会话
会话管理概述
为什么需要会话管理
HTTP是无状态协议
- 无状态就是不保存状态,即无状态协议(stateless),HTTP协议自身不对请求和响应之间的通信状态进行保存,也就是说,在HTTP协议这个级别,协议对于发送过的请求或者响应都不做持久化处理
- 简单理解:浏览器发送请求,服务器接收并响应,但是服务器不记录请求是否来自哪个浏览器,服务器没记录浏览器的特征,就是客户端的状态
举例: 张三去一家饭馆点了几道菜,觉得味道不错,第二天又去了,对老板说,还点上次的那几道菜
无状态: 老板没有记录张三是否来过,更没有记录上次他点了那些菜,张三只能重新再点一遍有状态: 老板把每次来吃饭的用户都做好记录,查阅一下之前的记录,查到了张三之前的菜单,直接下单
会话管理实现的手段
Cookie和Session配合解决
- cookie是在客户端保留少量数据的技术,主要通过响应头向客户端响应一些客户端要保留的信息
- session是在服务端保留更多数据的技术,主要通过HttpSession对象保存一些和客户端相关的信息
- cookie和session配合记录请求状态
举例: 张三去银行办业务
- 张三第一次去某个银行办业务,银行会为
张三开户(Session),并向张三发放一张银行卡(cookie) - 张三后面每次去银行,就可以携带之间的
银行卡(cookie),银行根据银行卡找到之前张三的账户(session)

Cookie
Cookie概述
cookie是一种
客户端会话技术,cookie由服务端产生,它是服务器存放在浏览器的一小份数据,浏览器以后每次访问该服务器的时候都会将这小份数据携带到服务器去。
- 服务端创建cookie,将cookie放入响应对象中,Tomcat容器将cookie转化为set-cookie响应头,响应给客户端
- 客户端在收到cookie的响应头时,在下次请求该服务的资源时,会以cookie请求头的形式携带之前收到的Cookie
- cookie是一种键值对格式的数据,从tomcat8.5开始可以保存中文,但是不推荐
- 由于cookie是存储于客户端的数据,比较容易暴露,一般不存储一些敏感或者影响安全的数据
原理图

应用场景举例
记录用户名
当我们在用户名的输入框中输入完用户名后,浏览器记录用户名,下一次再访问登录页面时,用户名自动填充到用户名的输入框.
保存电影播放进度
在网页上播放电影的时候,如果中途退出浏览器了,下载再打开浏览器播放同一部电影的时候,会自动跳转到上次退出时候的进度,因为在播放的时候会将播放进度保存到cookie中
Cookie的使用
servletA
向响应中增加Cookie
@WebServlet("/servletA")
public class ServletA extends HttpServlet {
@Override
protected void service(HttpServletRequest req, HttpServletResponse resp) throws ServletException, IOException {
// 创建cookie
Cookie cookie1 = new Cookie("keya", "valuea");
Cookie cookie2 = new Cookie("keyb", "valueb");
// 将cookie放入response对象
resp.addCookie(cookie1);
resp.addCookie(cookie2);
}
}

servletB
从请求中读取Cookie
@WebServlet("/servletB")
public class ServletB extends HttpServlet {
@Override
protected void service(HttpServletRequest req, HttpServletResponse resp) throws ServletException, IOException {
// 获取请求中携带的cookie
Cookie[] cookies = req.getCookies();
// 请求中的多个cookie会进入该数组,请求中如果没有cookie cookie数组是为null 还是长度为0?
if (cookies != null && cookies.length != 0) {
for (Cookie cookie : cookies) {
System.out.println(cookie.getName() + " : " + cookie.getValue());
}
}
}
}

Cookie的时效性
默认情况下
Cookie的有效期是一次会话范围内,我们可以通过cookie的setMaxAge()方法让Cookie持久化保存到浏览器上
会话级Cookie(
关闭浏览器后Cookie消失,保存在内存中,受浏览器端影响)- 服务器端并没有明确指定Cookie的存在时间
- 在浏览器端,Cookie数据存在于内存中
- 只要浏览器还开着,Cookie数据就一直都在
- 浏览器关闭,内存中的Cookie数据就会被释放
持久化Cookie(
关闭浏览器后Cookie还存在,保存硬盘中,受服务器端影响)- 服务器端明确设置了Cookie的存在时间
- 在浏览器端,Cookie数据会被保存到硬盘上
- Cookie在硬盘上存在的时间根据服务器端限定的时间来管控,不受浏览器关闭的影响
- 持久化Cookie到达了预设的时间会被释放
cookie.setMaxAge(int expiry)参数单位是秒,表示cookie的持久化时间,如果设置参数为0,表示将浏览器中保存的该cookie删除
- servletA设置
一个Cookie为持久化cookie
@WebServlet("/servletA")
public class ServletA extends HttpServlet {
@Override
protected void service(HttpServletRequest req, HttpServletResponse resp) throws ServletException, IOException {
// 创建cookie
Cookie cookie1 = new Cookie("keya", "valuea");
// 设置cookie1保存在硬盘上的时间(单位秒)
cookie1.setMaxAge(60 * 5);
Cookie cookie2 = new Cookie("keyb", "valueb");
// 将cookie放入response对象
resp.addCookie(cookie1);
resp.addCookie(cookie2);
}
}
- servletB
接收Cookie,浏览器中间发生一次重启再请求servletB测试
@WebServlet("/servletB")
public class ServletB extends HttpServlet {
@Override
protected void service(HttpServletRequest req, HttpServletResponse resp) throws ServletException, IOException {
// 获取请求中携带的cookie
Cookie[] cookies = req.getCookies();
// 请求中的多个cookie会进入该数组,请求中如果没有cookie cookie数组是为null 还是长度为0?
if (cookies != null && cookies.length != 0) {
for (Cookie cookie : cookies) {
System.out.println(cookie.getName() + " : " + cookie.getValue());
}
}
}
}
Cookie的提交路径
访问互联网资源时不能每次都需要把所有Cookie带上。访问不同的资源时,可以携带不同的cookie,我们可以通过cookie的
setPath(String path)对cookie的路径进行设置
- 从ServletA中获取cookie
@WebServlet("/servletA")
public class ServletA extends HttpServlet {
@Override
protected void service(HttpServletRequest req, HttpServletResponse resp) throws ServletException, IOException {
// 创建cookie
Cookie cookie1 = new Cookie("keya", "valuea");
// 设置cookie1保存在硬盘上的时间(单位秒)
//cookie1.setMaxAge(60 * 5);
// 设置cookie1的提交路径
cookie1.setPath("demo06/servletB");
Cookie cookie2 = new Cookie("keyb", "valueb");
// 将cookie放入response对象
resp.addCookie(cookie1);
resp.addCookie(cookie2);
}
}
- 向
ServletB请求时携带了keya

- 向
其他资源请求时就不携带keya了

Session
HttpSession概述
HttpSession是一种保留更多信息在服务端的一种技术,服务器会为每一个客户端开辟一块内存空间,即session对象. 客户端在发送请求时,都可以使用自己的session. 这样服务端就可以通过session来记录某个客户端的状态了
- 服务端在为客户端创建session时,会同时将session对象的id,即JSESSIONID以cookie的形式放入响应对象
- 后端创建完session后,客户端会收到一个特殊的cookie,叫做JSESSIONID
- 客户端下一次请求时携带JSESSIONID,后端收到后,根据JSESSIONID找到对应的session对象
- 通过该机制,服务端通过session就可以存储一些专门针对某个客户端的信息了
- session也是域对象(后续详细讲解)
原理图如下

应用场景
记录用户的登录状态
用户登录后,将用户的账号等敏感信息存入session
记录用户操作的历史
例如记录用户的访问痕迹,用户的购物车信息等临时性的信息
HttpSession的使用
用户提交form表单到
ServletA,携带用户名,ServletA获取session 将用户名存到Session,用户再请求其他任意Servlet,获取之间存储的用户
服务器给
每个浏览器客户端产生唯一的Session
- 定义Servlet1,
将用户名存入session
@WebServlet("/servlet1")
public class Servlet1 extends HttpServlet {
@Override
protected void service(HttpServletRequest req, HttpServletResponse resp) throws ServletException, IOException {
// 接收请求中的username参数
String username = req.getParameter("username");
// 获取session对象
HttpSession session = req.getSession();
// 判断请求中有没有一个特殊的cookie JSESSIONID 值 *** ***
// 1.有
// 根据JSESSIONID找对应session对象
// 1.找到了
// 返回之前的session对象
// 2.没找到
// 创建一个新的session返回,并且向response对象中存放一个JSESSIONID 的cookie
// 2.没有
// 创建一个新的session返回,并且向response对象中存放一个JSESSIONID 的cookie
System.out.println(session.getId());
System.out.println(session.isNew()); // true表示新session/false2表示旧session
// 将username放入session中
session.setAttribute("username", username);
// 客户端响应信息
resp.setContentType("text/html;charset=utf-8");
resp.getWriter().write("成功");
}
}响应中收到了一个JSESSIONID的cookie

- 定义其他Servlet,从
session中读取用户名
@WebServlet("/servlet2")
public class Servlet2 extends HttpServlet {
@Override
protected void service(HttpServletRequest req, HttpServletResponse resp) throws ServletException, IOException {
// 获取session对象
HttpSession session = req.getSession();
System.out.println(session.getId());
System.out.println(session.isNew());
// 读取session中存储的用户名
String username = (String)session.getAttribute("username");
System.out.println("servlet2 got username" + username); // true表示新session/false2表示旧session
}
}请求中携带了一个JSESSIONID的cookie


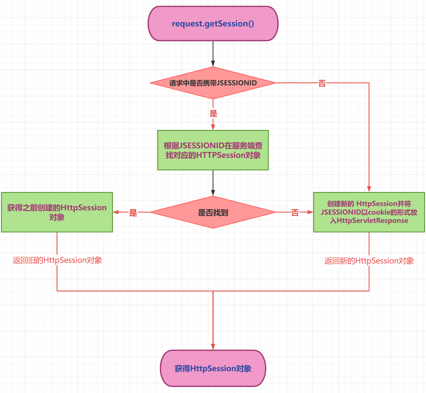
getSession方法的
处理逻辑

HttpSession时效性
为什么要设置session的时效
- 用户量很大之后,Session对象相应的也要创建很多。如果一味创建不释放,那么服务器端的内存迟早要被耗尽。
- 客户端关闭行为无法被服务端直接侦测,或者客户端较长时间不操作也经常出现,类似这些的情况,就需要对session的时限进行设置了
默认的session最大闲置时间(两次使用同一个session中的间隔时间) 在tomcat/conf/web.xml配置为30分钟

我们可以自己
在当前项目的web.xml对最大闲置时间进行重新设定

也可以通过
HttpSession的API对最大闲置时间进行设定
// 获取session对象
HttpSession session = req.getSession();
// 设置最大闲置时间
session.setMaxInactiveInterval(60);也可以
直接让session失效
// 直接让session失效
session.invalidate();测试效果:
三大域对象
域对象概述
域对象: 一些
用于存储数据和传递数据的对象,传递数据不同的范围,我们称之为不同的域,不同的域对象代表不同的域,共享数据的范围也不同
- web项目中,我们一定要熟练使用的域对象分别是
请求域,会话域,应用域 请求域对象是HttpServletRequest,传递数据的范围是一次请求之内及请求转发会话域对象是HttpSession,传递数据的范围是一次会话之内,可以跨多个请求应用域对象是ServletContext,传递数据的范围是本应用之内,可以跨多个会话
生活举例: 热水器摆放位置不同,使用的范围就不同
- 摆在
张三工位下,就只有张三一个人能用 - 摆在
办公室的公共区,办公室内的所有人都可以用 - 摆在
楼层的走廊区,该楼层的所有人都可以用
三大域对象的数据
作用范围图解
- 请求域

- 会话域

- 应用域

- 所有域在一起

域对象的使用
域对象的API
| API | 功能 |
|---|---|
| void setAttribute(String name,String value) | 向域对象中添加/修改数据 |
| Object getAttribute(String name); | 从域对象中获取数据 |
| removeAttribute(String name); | 移除域对象中的数据 |
API测试
- ServletA向三大域中
放入数据
@WebServlet("/servletA")
public class ServletA extends HttpServlet {
@Override
protected void service(HttpServletRequest req, HttpServletResponse resp) throws ServletException, IOException {
// 向请求域中放入数据
req.setAttribute("request","request-message");
//req.getRequestDispatcher("servletB").forward(req,resp);
// 向会话域中放入数据
HttpSession session = req.getSession();
session.setAttribute("session","session-message");
// 向应用域中放入数据
ServletContext application = getServletContext();
application.setAttribute("application","application-message");
// 获取请求域数据
String reqMessage = (String) req.getAttribute("request");
System.out.println("请求域:" + reqMessage);
// 请求转发
req.getRequestDispatcher("servletB").forward(req,resp);
}
}- ServletB从三大于中
取出数据
@WebServlet("/servletB")
public class ServletB extends HttpServlet {
@Override
protected void service(HttpServletRequest req, HttpServletResponse resp) throws ServletException, IOException {
// 向请求域存放数据
String reqMessage = (String) req.getAttribute("request");
System.out.println("请求域:" + reqMessage);
// 获取会话域中的数据
HttpSession session = req.getSession();
String sessionMessage = (String) session.getAttribute("session");
System.out.println("会话域:" + sessionMessage);
// 获取应用域中的数据
ServletContext application = getServletContext();
String appMessage = (String) application.getAttribute("application");
System.out.println("应用域:" + appMessage);
}
}
- 请求转发时,请求域可以传递数据
请求域内一般放本次请求业务有关的数据,如:查询到的所有的部门信息
请求域
不能跨请求域对象:
- 同一个会话内,不用请求转发,会话域可以传递数据
会话域内一般放本次会话的客户端有关的数据,如:当前客户端登录的用户
会话域不能跨客户端:
- 同一个APP内,不同的客户端,应用域可以传递数据
应用域内一般放本程序应用有关的数据 如:Spring框架的IOC容器
应用域不能跨程序应用:
过滤器
过滤器概述
Filter,即过滤器,是JAVAEE技术规范之一,作用目标资源的请求进行过滤的一套技术规范,是Java Web项目中最为实用的技术之一
- Filter接口定义了过滤器的开发规范,所有的过滤器都要实现该接口
- Filter的工作位置是项目中所有目标资源之前,容器在创建HttpServletRequest和HttpServletResponse对象后,会先调用Filter的doFilter方法
- Filter的doFilter方法可以控制请求是否继续,如果放行,则请求继续,如果拒绝,则请求到此为止,由过滤器本身做出响应
- Filter不仅可以对请求做出过滤,也可以在目标资源做出响应前,对响应再次进行处理
- Filter是GOF中责任链模式的典型案例
- Filter的常用应用包括但不限于: 登录权限检查,解决网站乱码,过滤敏感字符,日志记录,性能分析... ...
生活举例: 公司前台,停车场安保,地铁验票闸机
- 公司前台对来访人员进行审核,如果是游客则拒绝进入公司,如果是客户则放行 . 客户离开时提醒客户不要遗忘物品
- 停车场保安对来访车辆进行控制,如果没有车位拒绝进入,如果有车位,发放停车卡并放行,车辆离开时收取请车费
- 地铁验票闸机在人员进入之前检查票,没票拒绝进入,有票验票后放行,人员离开时同样验票
过滤器开发中应用的场景
- 日志的记录
- 性能的分析
- 乱码的处理
- 事务的控制
- 登录的控制
- 跨域的处理
- ... ...
过滤器工作位置图解

Filter接口API
- 源码
package jakarta.servlet;
import java.io.IOException;
public interface Filter {
default public void init(FilterConfig filterConfig) throws ServletException {
}
public void doFilter(ServletRequest request, ServletResponse response, FilterChain chain)
throws IOException, ServletException;
default public void destroy() {
}
}- API目标
| API | 目标 |
|---|---|
| default public void init(FilterConfig filterConfig) | 初始化方法,由容器调用并传入初始配置信息filterConfig对象 |
| public void doFilter(ServletRequest request, ServletResponse response, FilterChain chain) | 过滤方法,核心方法,过滤请求,决定是否放行,响应之前的其他处理等都在该方法中 |
| default public void destroy() | 销毁方法,容器在回收过滤器对象之前调用的方法 |
过滤器使用
目标:开发一个
日志记录过滤器
- 用户请求到达目标资源之前,记录用户的请求资源路径
- 响应之前记录本次请求目标资源运算的耗时
- 可以选择将日志记录进入文件,为了方便测试,这里将日志直接在控制台打印
定义
一个过滤器类,编写功能代码
package fun.xingji.filters;
import jakarta.servlet.*;
import jakarta.servlet.http.HttpServletRequest;
import jakarta.servlet.http.HttpServletResponse;
import java.io.IOException;
import java.text.SimpleDateFormat;
import java.util.Date;
/*
日志过滤器 记录请求的历史,将日志打印到控制台
开发步骤:
1.实现Filter接口
2.重写过滤方法
3.配置过滤器
web.xml
注解
*/
public class LoggingFilter implements Filter {
/*
过滤请求和响应的方法
1.请求到达目标资源之前,先经过该方法
2.该方法有能力控制请求是否继续向后到达目标资源,可以在该方法内直接向客户端做响应处理
3.请求到目标资源后,响应之前,还会经过该方法
*/
@Override
public void doFilter(ServletRequest servletRequest, ServletResponse servletResponse, FilterChain filterChain) throws IOException, ServletException {
SimpleDateFormat dateFormat = new SimpleDateFormat("yyyy-MM-dd HH:mm:ss");
/*
1.请求到达目标资源之前的代码
判断是否登录
校验权限是否满足
... ...
2.放行代码
3.响应之前 HttpServletResponse 转换为响应报文前的功能代码
*/
// 参数父转子
HttpServletRequest request = (HttpServletRequest) servletRequest;
HttpServletResponse response = (HttpServletResponse) servletResponse;
// 拼接日志文本
// 请求到达目标资源之前 打印日志 yyyy-MM-dd HH:mm:ss ...被访问了
String requestURI = request.getRequestURI();
String dateTime = dateFormat.format(new Date());
String beforeLogging = requestURI + "在" + dateTime + "被访问了";
// 打印日志
System.out.println(beforeLogging);
// 获取系统时间
long t1 = System.currentTimeMillis();
// 放行请求
filterChain.doFilter(servletRequest, servletResponse);
// 获取系统时间
long t2 = System.currentTimeMillis();
// 拼接日志文本
// 响应之前的功能代码 ...资源 在yyyy-MM-dd HH:mm:ss的请求 耗时 毫秒
String afterLogging = requestURI + "资源在" + dateTime + "的请求耗时:" +(t2 - t1) + "毫秒";
// 打印日志
System.out.println(afterLogging);
}
}- 说明
- doFilter方法中的
请求和响应对象是以父接口的形式声明的,实际传入的实参就是HttpServletRequest和HttpServletResponse子接口级别的,可以安全强转 filterChain.doFilter(servletRequest, servletResponse);这行代码的功能是放行请求,如果没有这一行代码,则请求到此为止filterChain.doFilter(servletRequest, servletResponse);在放行时需要传入request和response,意味着请求和响应对象要继续传递给后续的资源,这里没有产生新的request和response对象
- doFilter方法中的
定义一个Servlet和HTML作为目标资源
- Servlet1
@WebServlet(value = "/servlet1", name = "servlet1")
public class Servlet1 extends HttpServlet {
@Override
protected void service(HttpServletRequest req, HttpServletResponse resp) throws ServletException, IOException {
System.out.println("servlet1的service方法执行了");
// 向客户端响应数据
resp.getWriter().write("servlet1 message");
}
}- aaa.html
<!DOCTYPE html>
<html lang="en" xmlns:th="http://www.thymeleaf.org">
<head>
<meta charset="UTF-8">
<title>Title</title>
</head>
<body>
this is page aaa
</body>
</html>配置过滤器以及过滤器的
过滤范围
- web.xml
<?xml version="1.0" encoding="UTF-8"?>
<web-app xmlns="http://xmlns.jcp.org/xml/ns/javaee"
xmlns:xsi="http://www.w3.org/2001/XMLSchema-instance"
xsi:schemaLocation="http://xmlns.jcp.org/xml/ns/javaee http://xmlns.jcp.org/xml/ns/javaee/web-app_4_0.xsd"
version="4.0">
<!--配置filter,并为filter起别名-->
<filter>
<filter-name>loggingFilter</filter-name>
<filter-class>fun.xingji.filters.LoggingFilter</filter-class>
</filter>
<!--为别名对应的filter配置要过滤的目标资源-->
<filter-mapping>
<filter-name>loggingFilter</filter-name>
<!--
url-pattern 根据请求资源路径 对指定的请求进行过滤
/* 过滤全部资源、
/a/* 过滤以a开头的资源
*.html 过滤以html为后缀的资源
/servlet1 对servlet1请求进行过滤
servlet-name 通过servlet别名确定过滤资源
<servlet-name>servlet1</servlet-name>
一个filter-mapping下,servlet-name和url-pattern子标签可以同时存在
-->
<url-pattern>/*</url-pattern>
</filter-mapping>
</web-app>说明
- filter-mapping标签中定义了过滤器对那些资源进行过滤
- 子标签url-pattern通过映射路径确定过滤范围
- /servletA 精确匹配,表示对servletA资源的请求进行过滤
- *.html 表示对以.action结尾的路径进行过滤
- / 表示对所有资源进行过滤*
- 一个filter-mapping下可以配置多个url-pattern
- 子标签servlet-name通过servlet别名确定对那些servlet进行过滤
- 使用该标签确定目标资源的前提是servlet已经起了别名
- 一个filter-mapping下可以定义多个servlet-name
- 一个filter-mapping下,servlet-name和url-pattern子标签可以同时存在
日志过滤器测试:
过滤过程图解

过滤器生命周期
过滤器作为web项目的组件之一,和Servlet的生命周期类似,略有不同,
没有servlet的load-on-startup的配置,默认就是系统启动立刻构造

| 阶段 | 对应方法 | 执行时机 | 执行次数 |
|---|---|---|---|
| 创建对象 | 构造器 | web应用启动时 | 1 |
| 初始化方法 | void init(FilterConfig filterConfig) | 构造完毕 | 1 |
| 过滤请求 | void doFilter(ServletRequest servletRequest, ServletResponse servletResponse, FilterChain filterChain) | 每次请求 | 多次 |
| 销毁 | default void destroy() | web应用关闭时 | 1次 |
测试代码
package fun.xingji.filters;
import jakarta.servlet.*;
import java.io.IOException;
public class LifeCycleFilter implements Filter {
// 构造 构造器 项目启动 执行1次
public LifeCycleFilter(){
System.out.println("构造器");
}
// 初始化 init 构造完毕 执行1次
@Override
public void init(FilterConfig filterConfig) throws ServletException {
System.out.println("初始化");
//拿取web.xml里的init-param配置信息
System.out.println(filterConfig.getInitParameter("dateTimePattern"));
}
// 过滤 doFilter 每次请求 执行多次
@Override
public void doFilter(ServletRequest servletRequest, ServletResponse servletResponse, FilterChain filterChain) throws IOException, ServletException {
System.out.println("过滤方法");
// 放行请求
filterChain.doFilter(servletRequest,servletResponse);
}
// 销毁 destroy 服务关闭 执行1次
@Override
public void destroy() {
System.out.println("销毁方法");
}
}<?xml version="1.0" encoding="UTF-8"?>
<web-app xmlns="http://xmlns.jcp.org/xml/ns/javaee"
xmlns:xsi="http://www.w3.org/2001/XMLSchema-instance"
xsi:schemaLocation="http://xmlns.jcp.org/xml/ns/javaee http://xmlns.jcp.org/xml/ns/javaee/web-app_4_0.xsd"
version="4.0">
<filter>
<filter-name>lifeCycleFilter</filter-name>
<filter-class>fun.xingji.filters.LifeCycleFilter</filter-class>
<init-param>
<param-name>dateTimePattern</param-name>
<param-value>yyyy-MM-dd HH:mm:ss</param-value>
</init-param>
</filter>
<filter-mapping>
<filter-name>lifeCycleFilter</filter-name>
<url-pattern>/*</url-pattern>
</filter-mapping>
</web-app>已连接到服务器
[2025-12-05 07:21:28,813] 工件 demo08-filter:Web exploded: 正在部署工件,请稍候…
/*=====================================================================*/
构造器
初始化
yyyy-MM-dd HH:mm:ss
/*=====================================================================*/
[2025-12-05 07:21:29,696] 工件 demo08-filter:Web exploded: 工件已成功部署
/*=====================================================================*/
过滤方法
/*=====================================================================*/
/demo08/资源在2025-12-05 19:21:29的请求耗时:2毫秒
/demo08/在2025-12-05 19:21:30被访问了
/*=====================================================================*/
过滤方法
/*=====================================================================*/
05-Dec-2025 19:22:40.762 信息 [main] org.apache.catalina.core.StandardService.stopInternal 正在停止服务[Catalina]
/*=====================================================================*/
销毁方法
/*=====================================================================*/
05-Dec-2025 19:22:40.776 信息 [main] org.apache.coyote.AbstractProtocol.stop 正在停止ProtocolHandler ["http-nio-8080"
已与服务器断开连接过滤器链的使用
一个web项目中,可以同时定义多个过滤器,多个过滤器对同一个资源进行过滤时,工作位置有先后,整体形成一个工作链,称之为过滤器链
- 过滤器链中的过滤器的顺序由filter-mapping顺序决定
- 每个过滤器过滤的范围不同,针对同一个资源来说,过滤器链中的过滤器个数可能是不同的
- 如果某个Filter是使用ServletName进行匹配规则的配置,那么这个Filter执行的优先级要更低
图解过滤器链

过滤器链功能测试
定义三个过滤器,对目标资源Servlet的请求进行过滤
目标Servlet资源代码
package fun.xingji.servlet;
import jakarta.servlet.ServletException;
import jakarta.servlet.annotation.WebServlet;
import jakarta.servlet.http.HttpServlet;
import jakarta.servlet.http.HttpServletRequest;
import jakarta.servlet.http.HttpServletResponse;
import java.io.IOException;
@WebServlet(value = "/servlet1", name = "servlet1")
public class Servlet1 extends HttpServlet {
@Override
protected void service(HttpServletRequest req, HttpServletResponse resp) throws ServletException, IOException {
System.out.println("servlet1的service方法执行了");
// 向客户端响应数据
resp.getWriter().write("servlet1 message");
}
}- 三个过滤器代码
public class Filter1 implements Filter {
@Override
public void doFilter(ServletRequest servletRequest, ServletResponse servletResponse, FilterChain filterChain) throws IOException, ServletException {
System.out.println("filter1 before doFilter invoked");
filterChain.doFilter(servletRequest,servletResponse);
System.out.println("filter1 after doFilter invoked");
}
}
public class Filter2 implements Filter {
@Override
public void doFilter(ServletRequest servletRequest, ServletResponse servletResponse, FilterChain filterChain) throws IOException, ServletException {
System.out.println("filter2 before doFilter invoked");
filterChain.doFilter(servletRequest,servletResponse);
System.out.println("filter2 after doFilter invoked");
}
}
public class Filter3 implements Filter {
@Override
public void doFilter(ServletRequest servletRequest, ServletResponse servletResponse, FilterChain filterChain) throws IOException, ServletException {
System.out.println("filter3 before doFilter invoked");
filterChain.doFilter(servletRequest,servletResponse);
System.out.println("filter3 after doFilter invoked");
}
}- 过滤器配置代码
<?xml version="1.0" encoding="UTF-8"?>
<web-app xmlns="http://xmlns.jcp.org/xml/ns/javaee"
xmlns:xsi="http://www.w3.org/2001/XMLSchema-instance"
xsi:schemaLocation="http://xmlns.jcp.org/xml/ns/javaee http://xmlns.jcp.org/xml/ns/javaee/web-app_4_0.xsd"
version="4.0">
<!--配置多个过滤器-->
<filter>
<filter-name>filter1</filter-name>
<filter-class>fun.xingji.filters.Filter1</filter-class>
</filter>
<filter>
<filter-name>filter2</filter-name>
<filter-class>fun.xingji.filters.Filter2</filter-class>
</filter>
<filter>
<filter-name>filter3</filter-name>
<filter-class>fun.xingji.filters.Filter3</filter-class>
</filter>
<!--filter-mapping的顺序决定了过滤器的工作顺序-->
<filter-mapping>
<filter-name>filter1</filter-name>
<url-pattern>/*</url-pattern>
</filter-mapping>
<filter-mapping>
<filter-name>filter2</filter-name>
<url-pattern>/*</url-pattern>
</filter-mapping>
<filter-mapping>
<filter-name>filter3</filter-name>
<url-pattern>/*</url-pattern>
</filter-mapping>
</web-app>
工作流程图解

注解方式配置过滤器
@WebFilter注解的使用
- 源码
package jakarta.servlet.annotation;
import jakarta.servlet.DispatcherType;
import java.lang.annotation.Documented;
import java.lang.annotation.ElementType;
import java.lang.annotation.Retention;
import java.lang.annotation.RetentionPolicy;
import java.lang.annotation.Target;
@Target({ElementType.TYPE})
@Retention(RetentionPolicy.RUNTIME)
@Documented
public @interface WebFilter {
String description() default "";
String displayName() default "";
WebInitParam[] initParams() default {};
String filterName() default "";
String smallIcon() default "";
String largeIcon() default "";
String[] servletNames() default {};
String[] value() default {};
String[] urlPatterns() default {};
DispatcherType[] dispatcherTypes() default {DispatcherType.REQUEST};
boolean asyncSupported() default false;
}- 一个比较完整的Filter的XML配置
<!--配置filter,并为filter起别名-->
<filter>
<filter-name>loggingFilter</filter-name>
<filter-class>com.atguigu.filters.LoggingFilter</filter-class>
<!--配置filter的初始参数-->
<init-param>
<param-name>dateTimePattern</param-name>
<param-value>yyyy-MM-dd HH:mm:ss</param-value>
</init-param>
</filter>
<!--为别名对应的filter配置要过滤的目标资源-->
<filter-mapping>
<filter-name>loggingFilter</filter-name>
<!--通过映射路径确定过滤资源-->
<url-pattern>/servletA</url-pattern>
<!--通过后缀名确定过滤资源-->
<url-pattern>*.html</url-pattern>
<!--通过servlet别名确定过滤资源-->
<servlet-name>servletBName</servlet-name>
</filter-mapping>- 将xml配置转换成注解方式实现
package com.atguigu.filters;
import jakarta.servlet.*;
import jakarta.servlet.annotation.WebFilter;
import jakarta.servlet.annotation.WebInitParam;
import jakarta.servlet.http.HttpServletRequest;
import jakarta.servlet.http.HttpServletResponse;
import java.io.IOException;
import java.text.SimpleDateFormat;
import java.util.Date;
@WebFilter(
filterName = "loggingFilter",
initParams = {@WebInitParam(name="dateTimePattern",value="yyyy-MM-dd HH:mm:ss")},
urlPatterns = {"/servletA","*.html"},
servletNames = {"servletBName"}
)
public class LoggingFilter implements Filter {
private SimpleDateFormat dateFormat ;
/*init初始化方法,通过filterConfig获取初始化参数
* init方法中,可以用于定义一些其他初始化功能代码
* */
@Override
public void init(FilterConfig filterConfig) throws ServletException {
// 获取初始参数
String dateTimePattern = filterConfig.getInitParameter("dateTimePattern");
// 初始化成员变量
dateFormat=new SimpleDateFormat(dateTimePattern);
}
@Override
public void doFilter(ServletRequest servletRequest, ServletResponse servletResponse, FilterChain filterChain) throws IOException, ServletException {
// 参数父转子
HttpServletRequest request =(HttpServletRequest) servletRequest;
HttpServletResponse response =(HttpServletResponse) servletResponse;
// 拼接日志文本
String requestURI = request.getRequestURI();
String time = dateFormat.format(new Date());
String beforeLogging =requestURI+"在"+time+"被请求了";
// 打印日志
System.out.println(beforeLogging);
// 获取系统时间
long t1 = System.currentTimeMillis();
// 放行请求
filterChain.doFilter(request,response);
// 获取系统时间
long t2 = System.currentTimeMillis();
String afterLogging =requestURI+"在"+time+"的请求耗时:"+(t2-t1)+"毫秒";
// 打印日志
System.out.println(afterLogging);
}
}监听器
监听器概述
监听器:专门用于对域对象对象身上发生的
事件或状态改变进行监听和相应处理的对象
监听器是GOF设计模式中,观察者模式的典型案例
观察者模式: 当被观察的对象发生某些改变时, 观察者自动采取对应的行动的一种设计模式
监听器使用的感受类似JS中的事件,被观察的对象发生某些情况时,自动触发代码的执行
监听器并不监听web项目中的所有组件,仅仅是对三大域对象做相关的事件监听
监听器的分类
*web中定义八个监听器接口作为监听器的规范,这八个接口按照不同的标准可以形成不同的分类
按监听的对象划分
- application域监听器 ServletContextListener ServletContextAttributeListener
- session域监听器 HttpSessionListener HttpSessionAttributeListener HttpSessionBindingListener HttpSessionActivationListener
- request域监听器 ServletRequestListener ServletRequestAttributeListener
按监听的事件分
- 域对象的创建和销毁监听器 ServletContextListener HttpSessionListener ServletRequestListener
- 域对象数据增删改事件监听器 ServletContextAttributeListener HttpSessionAttributeListener ServletRequestAttributeListener
- 其他监听器 HttpSessionBindingListener HttpSessionActivationListener
监听器的六个主要接口
application域监听器
ServletContextListener 监听ServletContext对象的创建与销毁
| 方法名 | 作用 |
|---|---|
| contextInitialized(ServletContextEvent sce) | ServletContext创建时调用 |
| contextDestroyed(ServletContextEvent sce) | ServletContext销毁时调用 |
- ServletContextEvent对象代表从ServletContext对象身上捕获到的事件,通过这个事件对象我们可以获取到ServletContext对象。
ServletContextAttributeListener 监听ServletContext中属性的添加、移除和修改
| 方法名 | 作用 |
|---|---|
| attributeAdded(ServletContextAttributeEvent scab) | 向ServletContext中添加属性时调用 |
| attributeRemoved(ServletContextAttributeEvent scab) | 从ServletContext中移除属性时调用 |
| attributeReplaced(ServletContextAttributeEvent scab) | 当ServletContext中的属性被修改时调用 |
- ServletContextAttributeEvent对象代表属性变化事件,它包含的方法如下:
| 方法名 | 作用 |
|---|---|
| getName() | 获取修改或添加的属性名 |
| getValue() | 获取被修改或添加的属性值 |
| getServletContext() | 获取ServletContext对象 |
测试代码
- 定义监听器
package fun.xingji.listener;
import jakarta.servlet.*;
import jakarta.servlet.annotation.WebListener;
@WebListener
public class MyApplicationListener implements ServletContextListener, ServletContextAttributeListener {
// 监听初始化
@Override
public void contextInitialized(ServletContextEvent sce) {
ServletContext application = sce.getServletContext();
System.out.println(application.hashCode() + "应用域初始化了");
}
// 监听销毁
@Override
public void contextDestroyed(ServletContextEvent sce) {
ServletContext application = sce.getServletContext();
System.out.println(application.hashCode() + "应用域销毁了");
}
// 监听数据增加
@Override
public void attributeAdded(ServletContextAttributeEvent scae) {
ServletContext application = scae.getServletContext();
String key = scae.getName();
Object value = scae.getValue();
System.out.println(application.hashCode() + "应用域增加了" + key + ":" + value);
}
// 监听数据移除
@Override
public void attributeRemoved(ServletContextAttributeEvent scae) {
ServletContext application = scae.getServletContext();
String key = scae.getName();
Object value = scae.getValue();
System.out.println(application.hashCode() + "应用域移除了" + key + ":" + value);
}
// 监听数据修改
@Override
public void attributeReplaced(ServletContextAttributeEvent scae) {
ServletContext application = scae.getServletContext();
String key = scae.getName();
Object value = scae.getValue(); // 获取的是旧的值
Object newValue = application.getAttribute(key); // 获取最新的值
System.out.println(application.hashCode() + "应用域修改了" + key + ":" + value + "为:" + newValue);
}
}- 定义触发监听器的代码
// Servlet1用于向application域中放入数据
@WebServlet("/servlet1")
public class Servlet1 extends HttpServlet {
@Override
protected void service(HttpServletRequest req, HttpServletResponse resp) throws ServletException, IOException {
// 向application域中放入数据
ServletContext application = this.getServletContext();
application.setAttribute("keya", "valuea");
}
}
// Servlet2用于向application域中修改数据
@WebServlet("/servlet2")
public class Servlet2 extends HttpServlet {
@Override
protected void service(HttpServletRequest req, HttpServletResponse resp) throws ServletException, IOException {
// 修改application域中的数据
ServletContext application = this.getServletContext();
application.setAttribute("keya", "valuexx");
}
}
// Servlet3用于向application域中移除数据
@WebServlet("/servlet3")
public class Servlet3 extends HttpServlet {
@Override
protected void service(HttpServletRequest req, HttpServletResponse resp) throws ServletException, IOException {
// 删除application域中的数据
ServletContext application = this.getServletContext();
application.removeAttribute("keya");
}
}测试:
session域监听器
HttpSessionListener 监听HttpSession对象的创建与销毁
| 方法名 | 作用 |
|---|---|
| sessionCreated(HttpSessionEvent hse) | HttpSession对象创建时调用 |
| sessionDestroyed(HttpSessionEvent hse) | HttpSession对象销毁时调用 |
- HttpSessionEvent对象代表从HttpSession对象身上捕获到的事件,通过这个事件对象我们可以获取到触发事件的HttpSession对象。
HttpSessionAttributeListener 监听HttpSession中属性的添加、移除和修改
| 方法名 | 作用 |
|---|---|
| attributeAdded(HttpSessionBindingEvent se) | 向HttpSession中添加属性时调用 |
| attributeRemoved(HttpSessionBindingEvent se) | 从HttpSession中移除属性时调用 |
| attributeReplaced(HttpSessionBindingEvent se) | 当HttpSession中的属性被修改时调用 |
- HttpSessionBindingEvent对象代表属性变化事件,它包含的方法如下:
| 方法名 | 作用 |
|---|---|
| getName() | 获取修改或添加的属性名 |
| getValue() | 获取被修改或添加的属性值 |
| getSession() | 获取触发事件的HttpSession对象 |
测试代码
- 定义监听器
package fun.xingji.listener;
import jakarta.servlet.annotation.WebListener;
import jakarta.servlet.http.*;
@WebListener
public class MySessionListener implements HttpSessionListener, HttpSessionAttributeListener {
// 监听session创建
@Override
public void sessionCreated(HttpSessionEvent se) {
// 任何一个session域对象的创建都会触发该方法的执行
HttpSession session = se.getSession();
System.out.println("session"+session.hashCode()+" created");
}
// 监听session销毁
@Override
public void sessionDestroyed(HttpSessionEvent se) {
// 任何一个session域对象的销毁都会触发该方法的执行
HttpSession session = se.getSession();
System.out.println("session"+session.hashCode()+" destroyed");
}
// 监听数据增加
@Override
public void attributeAdded(HttpSessionBindingEvent se) {
// 任何一个session域中增加了数据都会触发该方法的执行
String name = se.getName();
Object value = se.getValue();
HttpSession session = se.getSession();
System.out.println("session"+session.hashCode()+" add:"+name+"="+value);
}
// 监听数据移除
@Override
public void attributeRemoved(HttpSessionBindingEvent se) {
// 任何一个session域中移除了数据都会触发该方法的执行
String name = se.getName();
Object value = se.getValue();
HttpSession session = se.getSession();
System.out.println("session"+session.hashCode()+" remove:"+name+"="+value);
}
// 监听数据销毁
@Override
public void attributeReplaced(HttpSessionBindingEvent se) {
// 任何一个session域中销毁了数据都会触发该方法的执行
String name = se.getName();
Object value = se.getValue();
HttpSession session = se.getSession();
Object newValue = session.getAttribute(name);
System.out.println("session"+session.hashCode()+" change:"+name+"="+value+" to "+newValue);
}
}- 定义触发监听器的代码
// servletA用于创建session并向session中放数据
@WebServlet(urlPatterns = "/servletA",name = "servletAName")
public class ServletA extends HttpServlet {
@Override
protected void service(HttpServletRequest req, HttpServletResponse resp) throws ServletException, IOException {
// 创建session,并向session中放入数据
HttpSession session = req.getSession();
session.setAttribute("k1","v1");
session.setAttribute("k2","v2");
}
}
// servletB用于修改删除session中的数据并手动让session不可用
@WebServlet(urlPatterns = "/servletB", name = "servletBName")
public class ServletB extends HttpServlet {
@Override
protected void service(HttpServletRequest req, HttpServletResponse resp) throws ServletException, IOException {
HttpSession session = req.getSession();
// 修改session域中的数据
session.setAttribute("k1","value1");
// 删除session域中的数据
session.removeAttribute("k2");
// 手动让session不可用
session.invalidate();
}
}request域监听器
ServletRequestListener 监听ServletRequest对象的创建与销毁
| 方法名 | 作用 |
|---|---|
| requestInitialized(ServletRequestEvent sre) | ServletRequest对象创建时调用 |
| requestDestroyed(ServletRequestEvent sre) | ServletRequest对象销毁时调用 |
- ServletRequestEvent对象代表从HttpServletRequest对象身上捕获到的事件,通过这个事件对象我们可以获取到触发事件的HttpServletRequest对象。另外还有一个方法可以获取到当前Web应用的ServletContext对象。
ServletRequestAttributeListener 监听ServletRequest中属性的添加、移除和修改
| 方法名 | 作用 |
|---|---|
| attributeAdded(ServletRequestAttributeEvent srae) | 向ServletRequest中添加属性时调用 |
| attributeRemoved(ServletRequestAttributeEvent srae) | 从ServletRequest中移除属性时调用 |
| attributeReplaced(ServletRequestAttributeEvent srae) | 当ServletRequest中的属性被修改时调用 |
- ServletRequestAttributeEvent对象代表属性变化事件,它包含的方法如下:
| 方法名 | 作用 |
|---|---|
| getName() | 获取修改或添加的属性名 |
| getValue() | 获取被修改或添加的属性值 |
| getServletRequest () | 获取触发事件的ServletRequest对象 |
- 定义监听器
package fun.xingji.listener;
import jakarta.servlet.*;
import jakarta.servlet.annotation.WebListener;
@WebListener
public class MyRequestListener implements ServletRequestListener , ServletRequestAttributeListener {
// 监听初始化
@Override
public void requestInitialized(ServletRequestEvent sre) {
// 任何一个请求域对象的初始化都会触发该方法的执行
ServletRequest request = sre.getServletRequest();
System.out.println("request"+request.hashCode()+" initialized");
}
// 监听销毁
@Override
public void requestDestroyed(ServletRequestEvent sre) {
// 任何一个请求域对象的销毁都会触发该方法的执行
ServletRequest request = sre.getServletRequest();
System.out.println("request"+request.hashCode()+" destoryed");
}
// 监听数据增加
@Override
public void attributeAdded(ServletRequestAttributeEvent srae) {
// 任何一个请求域中增加了数据都会触发该方法的执行
String name = srae.getName();
Object value = srae.getValue();
ServletRequest request = srae.getServletRequest();
System.out.println("request"+request.hashCode()+" add:"+name+"="+value);
}
// 监听数据移除
@Override
public void attributeRemoved(ServletRequestAttributeEvent srae) {
// 任何一个请求域中移除了数据都会触发该方法的执行
String name = srae.getName();
Object value = srae.getValue();
ServletRequest request = srae.getServletRequest();
System.out.println("request"+request.hashCode()+" remove:"+name+"="+value);
}
// 监听数据修改
@Override
public void attributeReplaced(ServletRequestAttributeEvent srae) {
// 任何一个请求域中修改了数据都会触发该方法的执行
String name = srae.getName();
Object value = srae.getValue();
ServletRequest request = srae.getServletRequest();
Object newValue = request.getAttribute(name);
System.out.println("request"+request.hashCode()+" change:"+name+"="+value+" to "+newValue);
}
}- 定义触发监听器的代码
// servletA向请求域中放数据
@WebServlet(urlPatterns = "/servletA",name = "servletAName")
public class ServletA extends HttpServlet {
@Override
protected void service(HttpServletRequest req, HttpServletResponse resp) throws ServletException, IOException {
// 向request中增加数据
req.setAttribute("k1","v1");
req.setAttribute("k2","v2");
// 请求转发
req.getRequestDispatcher("servletB").forward(req,resp);
}
}
// servletB修改删除域中的数据
@WebServlet(urlPatterns = "/servletB", name = "servletBName")
public class ServletB extends HttpServlet {
@Override
protected void service(HttpServletRequest req, HttpServletResponse resp) throws ServletException, IOException {
// 修改request域中的数据
req.setAttribute("k1","value1");
// 删除session域中的数据
req.removeAttribute("k2");
}
}session域的两个特殊监听器(了解)
session绑定监听器
HttpSessionBindingListener 监听当前监听器对象在Session域中的增加与移除
| 方法名 | 作用 |
|---|---|
| valueBound(HttpSessionBindingEvent event) | 该类的实例被放到Session域中时调用 |
| valueUnbound(HttpSessionBindingEvent event) | 该类的实例从Session中移除时调用 |
- HttpSessionBindingEvent对象代表属性变化事件,它包含的方法如下:
| 方法名 | 作用 |
|---|---|
| getName() | 获取当前事件涉及的属性名 |
| getValue() | 获取当前事件涉及的属性值 |
| getSession() | 获取触发事件的HttpSession对象 |
测试代码
- 定义监听器
package fun.xingji.listener;
import jakarta.servlet.http.HttpSession;
import jakarta.servlet.http.HttpSessionBindingEvent;
import jakarta.servlet.http.HttpSessionBindingListener;
public class SessionBindingListener implements HttpSessionBindingListener {
// 监听绑定
@Override
public void valueBound(HttpSessionBindingEvent event) {
// 当前监听器实例放入某个session中作为数据 绑定
HttpSession session = event.getSession();
String name = event.getName();
System.out.println("MySessionBindingListener"+this.hashCode()+" binding into session"+session.hashCode()+" with name "+name);
}
// 监听解除绑定
@Override
public void valueUnbound(HttpSessionBindingEvent event) {
// 当前监听器实例从某个session中移除 解绑定
HttpSession session = event.getSession();
String name = event.getName();
System.out.println("MySessionBindingListener"+this.hashCode()+" unbond outof session"+session.hashCode()+" with name "+name);
}
}- 定义触发监听器的代码
@WebServlet(urlPatterns = "/servletA",name = "servletAName")
public class ServletA extends HttpServlet {
@Override
protected void service(HttpServletRequest req, HttpServletResponse resp) throws ServletException, IOException {
HttpSession session = req.getSession();
// 绑定监听器
session.setAttribute("bindingListener",new MySessionBindingListener());
// 解除绑定监听器
session.removeAttribute("bindingListener");
}
}钝化活化监听器

HttpSessionActivationListener 监听某个对象在Session中的
序列化与反序列化。
| 方法名 | 作用 |
|---|---|
| sessionWillPassivate(HttpSessionEvent se) | 该类实例和Session一起钝化到硬盘时调用 |
| sessionDidActivate(HttpSessionEvent se) | 该类实例和Session一起活化到内存时调用 |
- HttpSessionEvent对象代表事件对象,通过getSession()方法获取事件涉及的HttpSession对象。
什么是钝化活化
- session对象在服务端是以对象的形式存储于内存的,session过多,服务器的内存也是吃不消的
- 而且一旦服务器发生重启,所有的session对象都将被清除,也就意味着session中存储的不同客户端的登录状态丢失
- 为了分摊内存 压力并且为了保证session重启不丢失,我们可以设置将session进行钝化处理
- 在关闭服务器前或者到达了设定时间时,对session进行序列化到磁盘,这种情况叫做session的钝化
- 在服务器启动后或者再次获取某个session时,将磁盘上的session进行反序列化到内存,这种情况叫做session的活化
如何配置钝化活化
- 在web目录下,添加 META-INF下创建Context.xml
- 文件中配置钝化
<?xml version="1.0" encoding="UTF-8"?>
<Context>
<Manager className="org.apache.catalina.session.PersistentManager" maxIdleSwap="1">
<Store className="org.apache.catalina.session.FileStore" directory="d:\mysession"></Store>
</Manager>
</Context>- 请求servletA,获得session,并存入数据,然后重启服务器
@WebServlet(urlPatterns = "/servletA",name = "servletAName")
public class ServletA extends HttpServlet {
@Override
protected void service(HttpServletRequest req, HttpServletResponse resp) throws ServletException, IOException {
HttpSession session = req.getSession();
// 添加数据
session.setAttribute("k1","v1");
}
}- 请求servletB获取session,获取重启前存入的数据
@WebServlet(urlPatterns = "/servletB", name = "servletBName")
public class ServletB extends HttpServlet {
@Override
protected void service(HttpServletRequest req, HttpServletResponse resp) throws ServletException, IOException {
HttpSession session = req.getSession();
Object v1 = session.getAttribute("k1");
System.out.println(v1);
}
}如何监听钝化活化
- 定义监听器
package fun.xingji.listener;
import jakarta.servlet.http.HttpSession;
import jakarta.servlet.http.HttpSessionActivationListener;
import jakarta.servlet.http.HttpSessionEvent;
public class MyActivationListener implements HttpSessionActivationListener {
// 监听钝化
@Override
public void sessionWillPassivate(HttpSessionEvent se) {
// session 对象即将进行钝化之前执行
HttpSession session = se.getSession();
System.out.println("session with JSESSIONID "+ session.getId()+" will passivate");
}
// 监听活化
@Override
public void sessionDidActivate(HttpSessionEvent se) {
// session 活化完毕之后执行
HttpSession session = se.getSession();
System.out.println("session with JSESSIONID "+ session.getId()+" did activate");
}
}- 定义触发监听器的代码
@WebServlet(urlPatterns = "/servletA",name = "servletAName")
public class ServletA extends HttpServlet {
@Override
protected void service(HttpServletRequest req, HttpServletResponse resp) throws ServletException, IOException {
HttpSession session = req.getSession();
// 添加数据
session.setAttribute("k1","v1");
// 添加钝化活化监听器
session.setAttribute("activationListener",new ActivationListener());
}
}案例开发-日程管理-第三期
过滤器控制登录校验
需求说明:
未登录状态下不允许访问showShedule.html和SysScheduleController相关增删改处理,重定向到login.html,登录成功后可以自由访问
- 开发
登录过滤器,对指定资源的请求进行过滤
package fun.xingji.schedule.filter;
import fun.xingji.schedule.pojo.SysUser;
import jakarta.servlet.*;
import jakarta.servlet.annotation.WebFilter;
import jakarta.servlet.http.HttpServletRequest;
import jakarta.servlet.http.HttpServletResponse;
import jakarta.servlet.http.HttpSession;
import java.io.IOException;
@WebFilter(urlPatterns = {"/showSchedule.html","/schedule/*"})
public class LoginFilter implements Filter {
@Override
public void doFilter(ServletRequest servletRequest, ServletResponse servletResponse, FilterChain filterChain) throws IOException, ServletException {
// 参数父转子
HttpServletRequest request = (HttpServletRequest) servletRequest;
HttpServletResponse response = (HttpServletResponse) servletResponse;
// 获得session域对象
HttpSession session = request.getSession();
// 从session域中获取登录的用户对象
SysUser sysUser = (SysUser)session.getAttribute("sysUser");
// 判断用户对象是否为空
if (null == sysUser) {
// 用户未登录,重定向到登录页
response.sendRedirect("/login.html");
}else {
// session中如果存在登录的用户 代表用户登录过,则放行
filterChain.doFilter(request, response);
}
}
}- 修改用户登录请求的login方法,登录成功时,将用户信息存入session
/**
* 接收用登录请求,完成的登录业务接口
* @param req
* @param resp
* @throws ServletException
* @throws IOException
*/
protected void login(HttpServletRequest req, HttpServletResponse resp) throws ServletException, IOException {
// 1.接收用户名和密码
String username = req.getParameter("username");
String userPwd = req.getParameter("userPwd");
// 2.调用服务层方法,根据用户名查询用户信息
SysUser loginUser = userService.findByUsername(username);
// 3.判断用户名是否匹配
if (loginUser == null) {
// 跳转到用户名有误提示页
resp.sendRedirect("/loginUsernameError.html");
}else if (!MD5Util.encrypt(userPwd).equals(loginUser.getUserPwd())) {
// 4.判断密码是否匹配
// 跳转到密码有误提示页
resp.sendRedirect("/loginUserPwdError.html");
}else {
/*================================================================*/
// 登录成功之后,将登录的用户名信息放入session
HttpSession session = req.getSession();
session.setAttribute("sysUser", loginUser);
// 合并书写: req.getSession().setAttribute("sysUser", loginUser);
/*================================================================*/
// 5.跳转到首页
resp.sendRedirect("/showSchedule.html");
}
}Ajax
什么是ajax
AJAX = Asynchronous JavaScript and XML(异步的 JavaScript 和 XML)。
AJAX 不是新的编程语言,而是一种使用现有标准的新方法。
AJAX 最大的优点是
在不重新加载整个页面的情况下,可以与服务器交换数据并更新部分网页内容。AJAX 不需要任何浏览器插件,但需要用户允许JavaScript在浏览器上执行。XMLHttpRequest只是实现 Ajax 的一种方式。
发送请求的方式:
同步交互和异步交互:
ajax工作原理:

- 简单来说,我们之前发的请求通过类似
form表单标签,a标签这种方式,现在通过运行js代码动态决定什么时候发送什么样的请求 - 通过运行JS代码发送的请求浏览器
可以不用跳转页面,我们可以在JS代码中决定是否要跳转页面 - 通过运行JS代码发送的请求,接收到返回结果后,我们可以将结果通过
dom编程渲染到页面的某些元素上,实现局部更新
如何实现ajax请求
原生javascript方式进行ajax(了解):
<!DOCTYPE html>
<html lang="en" xmlns:th="http://www.thymeleaf.org">
<head>
<meta charset="UTF-8">
<title>Title</title>
<script>
function getMessage() {
// 实例化一个xmlHttpRequest
var request = new XMLHttpRequest();
// 设置xmlHttpRequest对象的回调函数
// request.readState 1 2 3 4
// request.status 响应状态码 响应行状态码
request.onreadystatechange = function () {
if (this.readyState == 4 && this.status == 200) {
// 接收响应结果,处理结果
alert("后端响应了")
// request.responseText 后端响应回来的响应体中的数据
//console.log(request.responseText);
// 将信息放入到指定的位置
//var inputEle = document.getElementById("message");
//inputEle.value = request.responseText;
// window.location.href = "http://www.atguigu.com/";
}
}
// 设置发送请求的方式和请求的资源路径
request.open("GET", "/hello?username=zhangsan");
// 发送请求
request.send();
}
</script>
</head>
<body>
<button onclick="getMessage()">按钮</button>
<!--<input type="text" id="message" />-->
</body>
</html>HelloServlet:
package fun.xingji.servlet;
import jakarta.servlet.ServletException;
import jakarta.servlet.annotation.WebServlet;
import jakarta.servlet.http.HttpServlet;
import jakarta.servlet.http.HttpServletRequest;
import jakarta.servlet.http.HttpServletResponse;
import java.io.IOException;
@WebServlet("/hello")
public class HelloServlet extends HttpServlet {
@Override
protected void service(HttpServletRequest req, HttpServletResponse resp) throws ServletException, IOException {
// 接收参数
String username = req.getParameter("username");
// 做出响应
resp.getWriter().write("hello:" + username);
}
}1.跳弹窗提示:
HTML<!DOCTYPE html> <html lang="en" xmlns:th="http://www.thymeleaf.org"> <head> <meta charset="UTF-8"> <title>Title</title> <script> function getMessage() { // 实例化一个xmlHttpRequest var request = new XMLHttpRequest(); // 设置xmlHttpRequest对象的回调函数 // request.readState 1 2 3 4 // request.status 响应状态码 响应行状态码 request.onreadystatechange = function () { if (this.readyState == 4 && this.status == 200) { // 接收响应结果,处理结果 alert("后端响应了") } } // 设置发送请求的方式和请求的资源路径 request.open("GET", "/hello?username=zhangsan"); // 发送请求 request.send(); } </script> </head> <body> </body> </html>
2.后端响应回来的响应体中的数据
HTML<!DOCTYPE html> <html lang="en" xmlns:th="http://www.thymeleaf.org"> <head> <meta charset="UTF-8"> <title>Title</title> <script> function getMessage() { // 实例化一个xmlHttpRequest var request = new XMLHttpRequest(); // 设置xmlHttpRequest对象的回调函数 // request.readState 1 2 3 4 // request.status 响应状态码 响应行状态码 request.onreadystatechange = function () { if (this.readyState == 4 && this.status == 200) { // 接收响应结果,处理结果 // request.responseText 后端响应回来的响应体中的数据 console.log(request.responseText); } } // 设置发送请求的方式和请求的资源路径 request.open("GET", "/hello?username=zhangsan"); // 发送请求 request.send(); } </script> </head> <body> </body> </html>
3.将信息放入到指定的位置
HTML<!DOCTYPE html> <html lang="en" xmlns:th="http://www.thymeleaf.org"> <head> <meta charset="UTF-8"> <title>Title</title> <script> function getMessage() { // 实例化一个xmlHttpRequest var request = new XMLHttpRequest(); // 设置xmlHttpRequest对象的回调函数 // request.readState 1 2 3 4 // request.status 响应状态码 响应行状态码 request.onreadystatechange = function () { if (this.readyState == 4 && this.status == 200) { // 接收响应结果,处理结果 // request.responseText 后端响应回来的响应体中的数据 console.log(request.responseText); // 将信息放入到指定的位置 var inputEle = document.getElementById("message"); inputEle.value = request.responseText; } } // 设置发送请求的方式和请求的资源路径 request.open("GET", "/hello?username=zhangsan"); // 发送请求 request.send(); } </script> </head> <body> <button onclick="getMessage()">按钮</button> <input type="text" id="message" /> </body> </html>
案例开发-日程管理-第四期
注册提交前校验用户名是否占用功能
客户端代码编写处理
- regist.html页面代码
<!DOCTYPE html>
<html lang="en">
<head>
<meta charset="UTF-8">
<title>Title</title>
<style>
.ht {
text-align: center;
color: cadetblue;
font-family: 幼圆;
}
.tab {
width: 500px;
border: 5px solid cadetblue;
margin: 0px auto;
border-radius: 5px;
font-family: 幼圆;
}
.ltr td {
border: 1px solid powderblue;
}
.ipt {
border: 0px;
width: 50%;
}
.btn1 {
border: 2px solid powderblue;
border-radius: 4px;
width: 60px;
background-color: antiquewhite;
}
.msg {
color: gold;
}
.buttonContainer {
text-align: center;
}
</style>
<script>
function checkUsername() {
var usernameReg = /^[a-zA-Z0-9]{5,10}$/
var usernameInput = document.getElementById("usernameInput")
var username = usernameInput.value
var usernameMsg = document.getElementById("usernameMsg")
if (!usernameReg.test(username)) {
usernameMsg.innerText = "格式有误"
return false
}
/*==============================添加Ajax功能=======================*/
/*
* 1 响应乱码问题
* 2 响应信息格式不规范,处理方式不规范
* 后端响应回来的信息应当有一个统一的格式,前后端共同遵守
* 响应一个JSON串
* {
* "code":"101 102 103 104 105 201 202 203 204 205 ... ", 业务状态码 本次请求的业务是否成功? 如果失败了,是什么原因失败了? 不是响应报文中的响应码
* "message":"业务状态码的 补充说明/描述",
* "data":{} 本次响应的数据 成功/不成功 List<Schedule> ...
* ... ...
* }
* 3 校验不通过,无法阻止表单提交的问题 未来使用VUE axios 结合promise处理
* */
// 格式正确,通过之后,继续校验用户名是否被占用
var request = new XMLHttpRequest();
// 设置回调函数,设置响应回来的信息如何处理
request.onreadystatechange = function () {
// request.readyState == 4 代表请求结束,已经接收到响应结果
// request.status== 200 表示后端响应状态码是200
if (request.readyState == 4 && request.status == 200) {
/*// 将后端响应回来的数据放入到指定位置
console.log(request.responseText)*/
// 后端的响应的JSON字符串转换为前端的对象
var result = JSON.parse(request.responseText);
// 判断业务码是否是200
if (result.code !== 200) {
usernameMsg.innerText = "不可用"
}
}
}
// 设置请求方式,请求资源路径,是否为异步请求
request.open("GET", "/user/checkUsernameUsed?username=" + username)
// 发送请求
request.send()
/*==============================添加Ajax功能=======================*/
// 前面校验都通过
usernameMsg.innerText = "OK"
return true
}
function checkUserPwd() {
var userPwdReg = /^\d{6}$/
var userPwdInput = document.getElementById("userPwdInput")
var userPwd = userPwdInput.value
var userPwdMsg = document.getElementById("userPwdMsg")
if (!userPwdReg.test(userPwd)) {
userPwdMsg.innerText = "格式有误"
return false
}
userPwdMsg.innerText = "OK"
return true
}
function checkReUserPwd() {
var userPwdReg = /^\d{6}$/
// 再次输入的密码的格式
var reUserPwdInput = document.getElementById("reUserPwdInput")
var reUserPwd = reUserPwdInput.value
var reUserPwdMsg = document.getElementById("reUserPwdMsg")
if (!userPwdReg.test(reUserPwd)) {
reUserPwdMsg.innerText = "格式有误"
return false
}
// 获得上次密码,对比两次密码是否一致
var userPwdInput = document.getElementById("userPwdInput")
var userPwd = userPwdInput.value
if (reUserPwd != userPwd) {
reUserPwdMsg.innerText = "两次密码不一致"
return false
}
reUserPwdMsg.innerText = "OK"
return true
}
function checkForm() {
var flag1 = checkUsername()
var flag2 = checkUserPwd()
var flag3 = checkReUserPwd()
return flag1 && flag2 && flag3
}
</script>
</head>
<body>
<h1 class="ht">欢迎使用日程管理系统</h1>
<h3 class="ht">请注册</h3>
<form method="post" action="/user/regist" onsubmit="return checkForm()">
<table class="tab" cellspacing="0px">
<tr class="ltr">
<td>请输入账号</td>
<td>
<input class="ipt" id="usernameInput" type="text" name="username" onblur="checkUsername()">
<span id="usernameMsg" class="msg"></span>
</td>
</tr>
<tr class="ltr">
<td>请输入密码</td>
<td>
<input class="ipt" id="userPwdInput" type="password" name="userPwd" onblur="checkUserPwd()">
<span id="userPwdMsg" class="msg"></span>
</td>
</tr>
<tr class="ltr">
<td>确认密码</td>
<td>
<input class="ipt" id="reUserPwdInput" type="password" onblur="checkReUserPwd()">
<span id="reUserPwdMsg" class="msg"></span>
</td>
</tr>
<tr class="ltr">
<td colspan="2" class="buttonContainer">
<input class="btn1" type="submit" value="注册">
<input class="btn1" type="reset" value="重置">
<button class="btn1"><a href="login.html">去登录</a></button>
</td>
</tr>
</table>
</form>
</body>
</html>服务端代码处理
- 添加
公共的JSON数据响应格式类
package fun.xingji.schedule.common;
/**
* 业务含义和状态码对应关系的枚举
*/
public enum ResultCodeEnum {
SUCCESS(200,"success"), // 成功码
USERNAEM_ERROR(501,"usernameError"), // 用户名有误
PASSWORD_ERROR(503,"passwordError"), // 密码有误
NOTLOGIN(504,"notlogin"), // 用户没有登录账户
USERNAME_USED(505,"usernameUsed"); // 用户名被占用
private Integer code;
private String message;
// 私有构造器
private ResultCodeEnum(Integer code, String message) {
this.code = code;
this.message = message;
}
public Integer getCode() {
return code;
}
public String getMessage() {
return message;
}
}package fun.xingji.schedule.common;
/**
* 全局统一响应的JSON格式处理类
* {
* "code":"101 102 103 104 105 201 202 203 204 205 ... ", 业务状态码 本次请求的业务是否成功? 如果失败了,是什么原因失败了? 不是响应报文中的响应码
* "message":"业务状态码的 补充说明/描述",
* "data":{} 本次响应的数据 成功/不成功 List<Schedule> ...
* ... ...
* }
*/
public class Result<T> {
// 返回码
private Integer code;
// 返回消息
private String message;
// 返回数据
private T data;
public Result(){
}
// 返回数据
protected static <T> Result<T> build(T data) {
Result<T> result = new Result<T>();
if (data != null)
result.setData(data);
return result;
}
// 重载方法
public static <T> Result<T> build(T body, Integer code, String message) {
Result<T> result = build(body);
result.setCode(code);
result.setMessage(message);
return result;
}
public static <T> Result<T> build(T body, ResultCodeEnum resultCodeEnum) {
Result<T> result = build(body);
result.setCode(resultCodeEnum.getCode());
result.setMessage(resultCodeEnum.getMessage());
return result;
}
/**
* 操作成功
* @param data baseCategory1List
* @param <T>
* @return
*/
public static<T> Result<T> ok(T data){
Result<T> result = build(data);
return build(data, ResultCodeEnum.SUCCESS);
}
public Result<T> message(String msg){
this.setMessage(msg);
return this;
}
public Result<T> code(Integer code){
this.setCode(code);
return this;
}
public Integer getCode() {
return code;
}
public void setCode(Integer code) {
this.code = code;
}
public String getMessage() {
return message;
}
public void setMessage(String message) {
this.message = message;
}
public T getData() {
return data;
}
public void setData(T data) {
this.data = data;
}
}- 增加Jackson依赖

- 添加WEBUtil工具类
package fun.xingji.schedule.util;
import com.fasterxml.jackson.databind.ObjectMapper;
import fun.xingji.schedule.common.Result;
import jakarta.servlet.http.HttpServletRequest;
import jakarta.servlet.http.HttpServletResponse;
import java.io.BufferedReader;
import java.io.IOException;
import java.text.SimpleDateFormat;
public class WebUtil {
private static ObjectMapper objectMapper;
// 初始化objectMapper
static{
objectMapper=new ObjectMapper();
// 设置JSON和Object转换时的时间日期格式
objectMapper.setDateFormat(new SimpleDateFormat("yyyy-MM-dd HH:mm:ss"));
}
// 从请求中获取JSON串并转换为Object
public static <T> T readJson(HttpServletRequest request, Class<T> clazz){
T t =null;
BufferedReader reader = null;
try {
reader = request.getReader();
StringBuffer buffer =new StringBuffer();
String line =null;
while((line = reader.readLine())!= null){
buffer.append(line);
}
t= objectMapper.readValue(buffer.toString(),clazz);
} catch (IOException e) {
throw new RuntimeException(e);
}
return t;
}
// 将Result对象转换成JSON串并放入响应对象
public static void writeJson(HttpServletResponse response, Result result){
response.setContentType("application/json;charset=UTF-8");
try {
String json = objectMapper.writeValueAsString(result);
response.getWriter().write(json);
} catch (IOException e) {
throw new RuntimeException(e);
}
}
}- 用户名校验业务接口代码
/**
* 注册时,接收要注册的用户名,校验用户名是否被占用的业务接口
* @param req
* @param resp
* @throws ServletException
* @throws IOException
*/
protected void checkUsernameUsed(HttpServletRequest req, HttpServletResponse resp) throws ServletException, IOException {
// 接收用户名
String username = req.getParameter("username");
// 调用服务层业务处理方法查询该用户名是否有对应的用户名
SysUser sysUser = userService.findByUsername(username);
// 如果有 响应 已占用
// 如果没有 响应 可用
Result result = Result.ok(null);
if (sysUser != null) {
Result.build(null, ResultCodeEnum.USERNAME_USED);
}
/*// 将result对象转换为JSON串响应给客户端
// ObjectMapper
ObjectMapper mapper = new ObjectMapper();
String info = mapper.writeValueAsString(result);
// 告诉客户端响应给你的是一个JSON串
resp.setContentType("application/json;charset=utf-8");
// 作出响应
resp.getWriter().println(info);*/
// 将result对象转换为JSON串响应给客户端
WebUtil.writeJson(resp,result);
}贡献者
更新日志
2a5a8-SpringBoot快速入门完结撒花于


















